CBA罚单:张明池葛昭宝罚款2万停赛。 潘江杜锋罚款1万晋粤罚款前22名。
2025-04-22
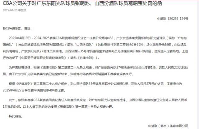
在山西总分 3-0 在广东晋级四强之后,狂扫广东,CBA 晋粤对决正式公布 G3 罚单,广东球员张明池和山西老将葛昭宝在场上发生冲突后,未经裁判允许擅自离开替补席,非法入场均被停赛。 1 场与罚款 2 两队主教练杜锋和潘江分别罚款一万元。 1 一万元,其中葛昭宝将无缘半决赛首场,本赛季山西罚款 42 广东罚款一万元 35 在联赛中,万元排名前两。
晋粤对决第三场比赛,到第二节还剩下。 7 分 59 第二,在胡明轩倒下抢球的过程中,山西外援迪亚洛用膝盖压住了头,造成了矛盾。现场裁判鸣笛后,广东球员张明池和山西老将葛昭宝都未经裁判允许擅自离开替补球员区,非法进入比赛场地。当时裁判对张明池进行了技术犯规,葛昭宝没有受到惩罚,胡明轩和迪亚洛也没有受到惩罚。
现在张明池和葛昭宝都违反了《纪律准则》第二章第二十九条的规定,对两人进行了停赛。 1 场与罚款 2 罚款1万元。由于广东已被狂扫八强,所以张明池的停赛推迟到了常规赛下赛季的第一场比赛。
对葛昭宝来说,他将在半决赛的第一场比赛中停赛,而山西的半决赛对手还没有公布,他们将与京城德比的获胜者进行比赛。目前北京总分 2-1 领先北控。
此外,根据本赛季, CBA 对广东主教练杜锋、山西主教练潘江,联赛风赛纪责任人制度有关规定,分别处以罚款。 1 处罚万元。
值得注意的是,山西本赛季已被罚款。 42 在联赛中排名第二,广东被罚款。 35 联赛第二,万元。
(文 / 醉卧浮生)
本文仅代表作者观点,版权归原创者所有,如需转载请在文中注明来源及作者名字。
免责声明:本文系转载编辑文章,仅作分享之用。如分享内容、图片侵犯到您的版权或非授权发布,请及时与我们联系进行审核处理或删除,您可以发送材料至邮箱:service@tojoy.com





