一季度VC/PE报告:募资持续回落,投资小额交易占比近七成
本期超越J曲线带来2025年一季度VC/PE市场报告。募投市场小幅回落,头部机构韧性增强,人工智能投资逆势升温。更多详情见下文:
核心发现
- 基金数量环比减少25.6%,多季度同比环比负增长
- 市场参与机构锐减,头部机构韧性显现,国资LP主导一级市场
- 浙苏粤鲁四省新设基金占全国近六成
- 投资市场虽有小幅降温,但整体仍维持在较高水平
- 创投阶段持续火热,亿元以内交易占比67.1%,投早投小成为市场主流
第一部分 VC/PE市场募资分析
·募资寒冬持续,头部逆势扩容
2025Q1,中国VC/PE市场新成立基金数量共计972支,较上期减少335支,环比降幅25.6%。和去年同期相比减少423支,同比降幅30.3%。整体来看,新成立基金数量连年下滑,多季度同比环比负增长。
本期共有711家机构参与设立基金,其中74.9%机构成立1支基金,18.5%机构完成2支基金新设,6.6%机构完成3支及以上基金新设。去年同期,市场共有1066家机构参与新设基金,成立两支及以上机构占比为18.5%。同比来看市场参与机构锐减,出清加速。成立多支基金的机构占比25.1%,同比提升35.7%,头部机构韧性显现。


·浙苏粤鲁四省新设基金占全国近六成
2025Q1,共计29个省市区(含港澳台)新设基金,其中,浙江省新设数量217支位居榜首,江苏省、广东省新设基金148支、109支紧随其后。同比来看,浙江、安徽、上海等地基金数量逆势增加。

细分下属市县级来看,本期嘉兴新设基金103支占据首位;青岛新设基金53支次之。市场同比整体回缩的前提下,嘉兴、宁波、扬州、长沙等地基金数量大幅上涨。

·细分LP类型出资概况
2025Q1,中国一级市场投资格局呈现出"国资主导,企业活跃,VC/PE稳步参与"的特点。国资类平台LP以41.2%的出手次数占比居各类投资者之首;江苏省战新母基金在投资出手次数上领先全国,达13次,出资额高达57亿元。


2025Q1,国资类平台LP出资金额以46.7%占比居首,引导基金占比28.1%,政府机构占比5.2%,国资合计占比80%,在出资金额上占据主导地位;企业投资者、VC/PE及FOF、银行、险资等多元资金补充市场。其中国家大基金三期、湖北交投集团等出手尤为阔绰,形成 “国资领投 + 企业跟投” 格局,助推产业升级与区域经济转型。


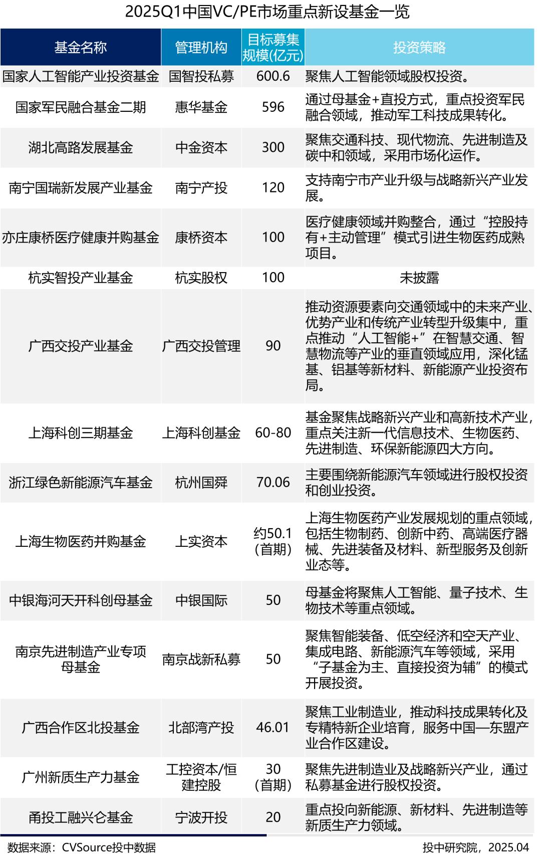
·重点新设基金概览

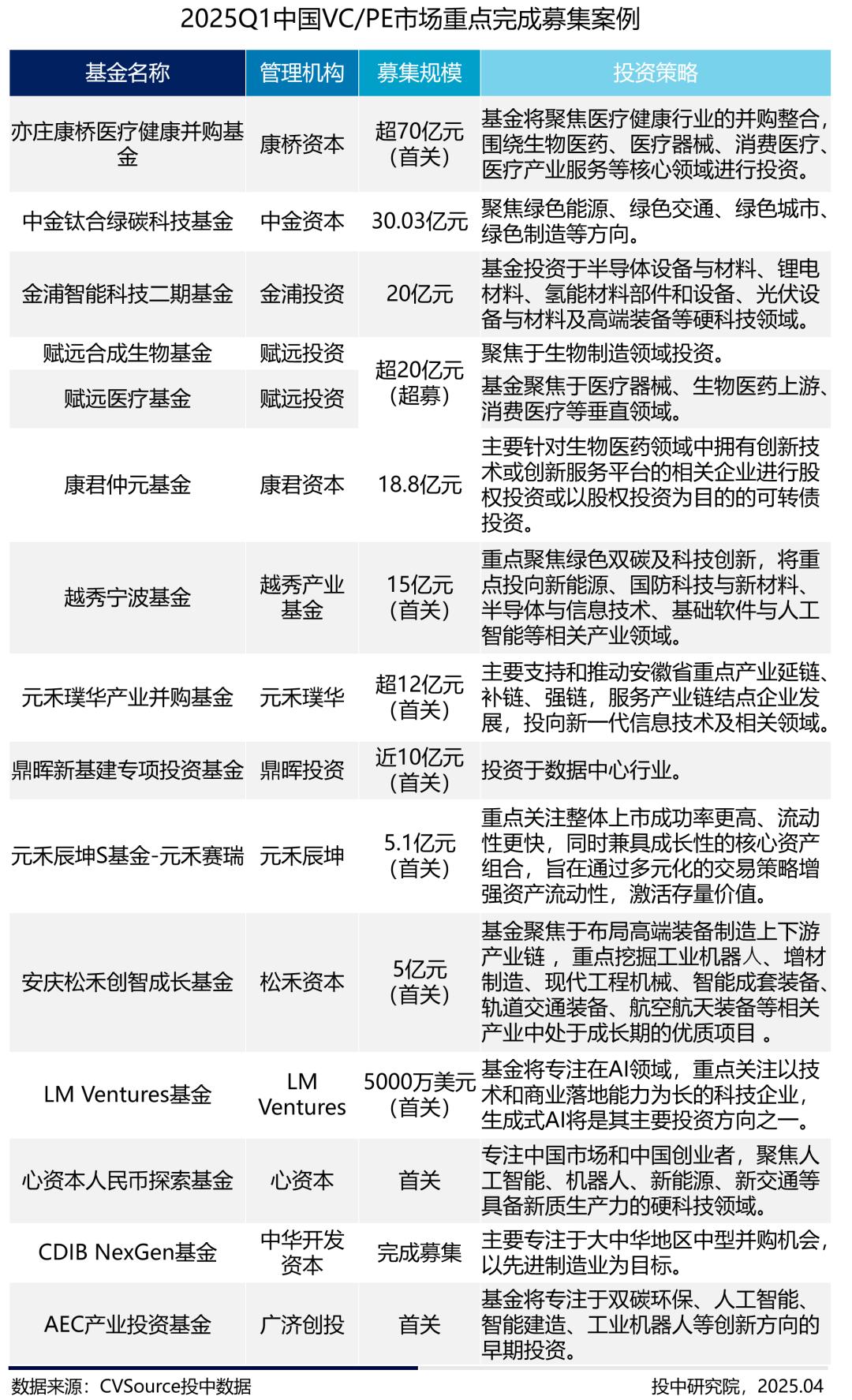
·重点完成募集案例

第二部分 VC/PE市场投资分析
·一季度投资小幅降温,东部沿海引领市场
2025Q1,投资案例数量2398起,环比减少8.9%;本期投资规模3001.5亿元,环比减少10.2%。尽管本期市场投资活动较上季度略有回落,但整体仍维持在较高水平,结合一季度有春节假期的影响,市场整体表现仍较为强劲。

在地区表现上,江苏省以434起的投资交易数量和480.07亿元的交易规模领先全国。广东省和北京市分别以361起和390亿元的业绩紧随其后。总体来看,东部沿海地区在一级市场的投资交易规模和数量上占据主导地位。

·电子信息行业占据主导地位,硬科技虹吸加剧
一级市场投资中,电子信息行业在一级市场中占据主导地位,投资数量和规模均排名第一;半导体、人工智能等细分领域贡献核心增量。新材料、医疗器械和生物医药领域同样吸引大量投资。头部赛道虹吸显著。

·细分交易轮次及融资规模量级概况
融资轮次细分下,A轮及早期案例涉及融资交易数量1481起,市场占比合计61.8%,融资规模占比27.3%,企业早期融资热度维持高位。非控制权收购+Buyout交易规模合计占比22.9%,产业资本整合力度较强。

细分融资事件的交易规模区间来看,亿元级以内的交易占比67.1%,十亿元以内的亿元级交易占比30.7%,数十亿元交易占比2.2%,小额投资成为主流趋势。

·细分人工智能领域投资概况
2024Q1至2025Q1,人工智能领域的投资交易数量稳步上升,从144起增至162起,反映了投资者对AI技术长期潜力的乐观态度。尽管投资规模微调,早期投资规模却显著增长,资本更倾向小规模早期项目。市场对创新及初创企业支持增强,早期项目的活力与潜力成为投资者关注的焦点。

细分业务,人工智能应用及平台成为投资热点,AI大模型相关、AI工具相关企业占人工智能被投企业近三成,备受VC/PE关注,同时国资与企业也在联合布局,如智谱AI获超18亿元战略融资。

·重点融资案例Top10

数据说明
为方便读者使用,现将报告中数据来源、统计口径及汇率 换算进行说明
数据来源
本报告图表数据来源均为CVSource投中数据
统计口径
新成立基金:于统计期限内,新注册成立的基金
完成募集基金:于统计期限内,宣布募集完成的基金
融资规模:统计市场公开披露的实际金额,对未公开具体数值的金额进行估计并纳入统计
汇率换算
报告中所有涉及募资规模和投资规模均按募资或投资当日汇率,统一换算为人民币进行统计
本文仅代表作者观点,版权归原创者所有,如需转载请在文中注明来源及作者名字。
免责声明:本文系转载编辑文章,仅作分享之用。如分享内容、图片侵犯到您的版权或非授权发布,请及时与我们联系进行审核处理或删除,您可以发送材料至邮箱:service@tojoy.com




