雷军:小米汽车 3 月新增 15 家门店,4 月计划新增 33 家门店
2025-04-03
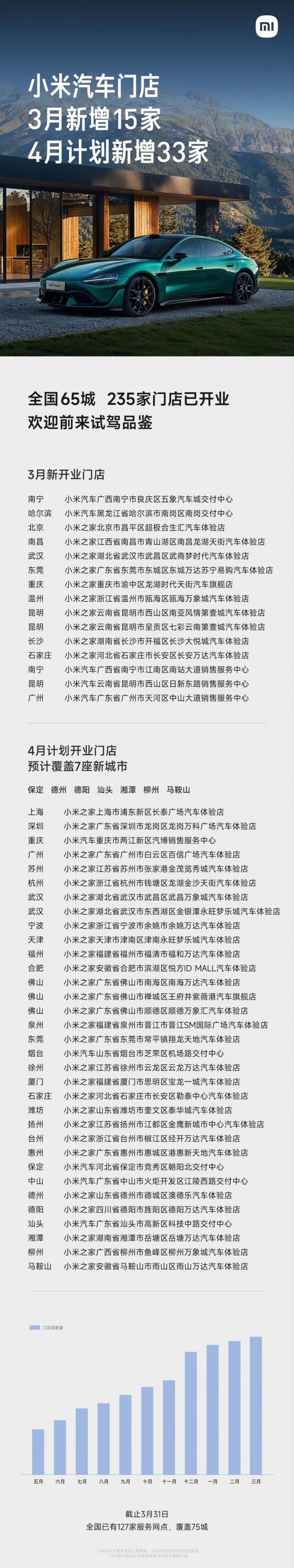
IT 世家 3 月 31 今天晚上,小米集团董事长雷军通过微博宣布,小米汽车 3 月新增 15 家庭商店,全国 65 城已有 235 家庭商店;截至 3 月 31 日,全国已经存在 127 家庭服务点,遍布全国 75 城。4 月计划新增 33 该店估计新增保定、德州、德阳、汕头、湘潭、柳州、马鞍山。 7 城门店。
同样在今天,小米汽车宣布其充电地图已经成功接入超过。 115 全国各地都有万个第三方公共充电桩。 365 座城市。
据 IT 这个月,世家报道 18 日,第 20 一万辆小米汽车完成交付。小米汽车 2024 年 4 月 3 第一批交付日打开,于 2024 年 11 月 18 日达成 10 万台交付目标,耗时七个半月。现在从 10 万台到 20 万台,只用了四个月,速度几乎翻了一番。
本文仅代表作者观点,版权归原创者所有,如需转载请在文中注明来源及作者名字。
免责声明:本文系转载编辑文章,仅作分享之用。如分享内容、图片侵犯到您的版权或非授权发布,请及时与我们联系进行审核处理或删除,您可以发送材料至邮箱:service@tojoy.com





