深夜发布!啄木鸟公布整改情况:已确认8655个有争议的订单
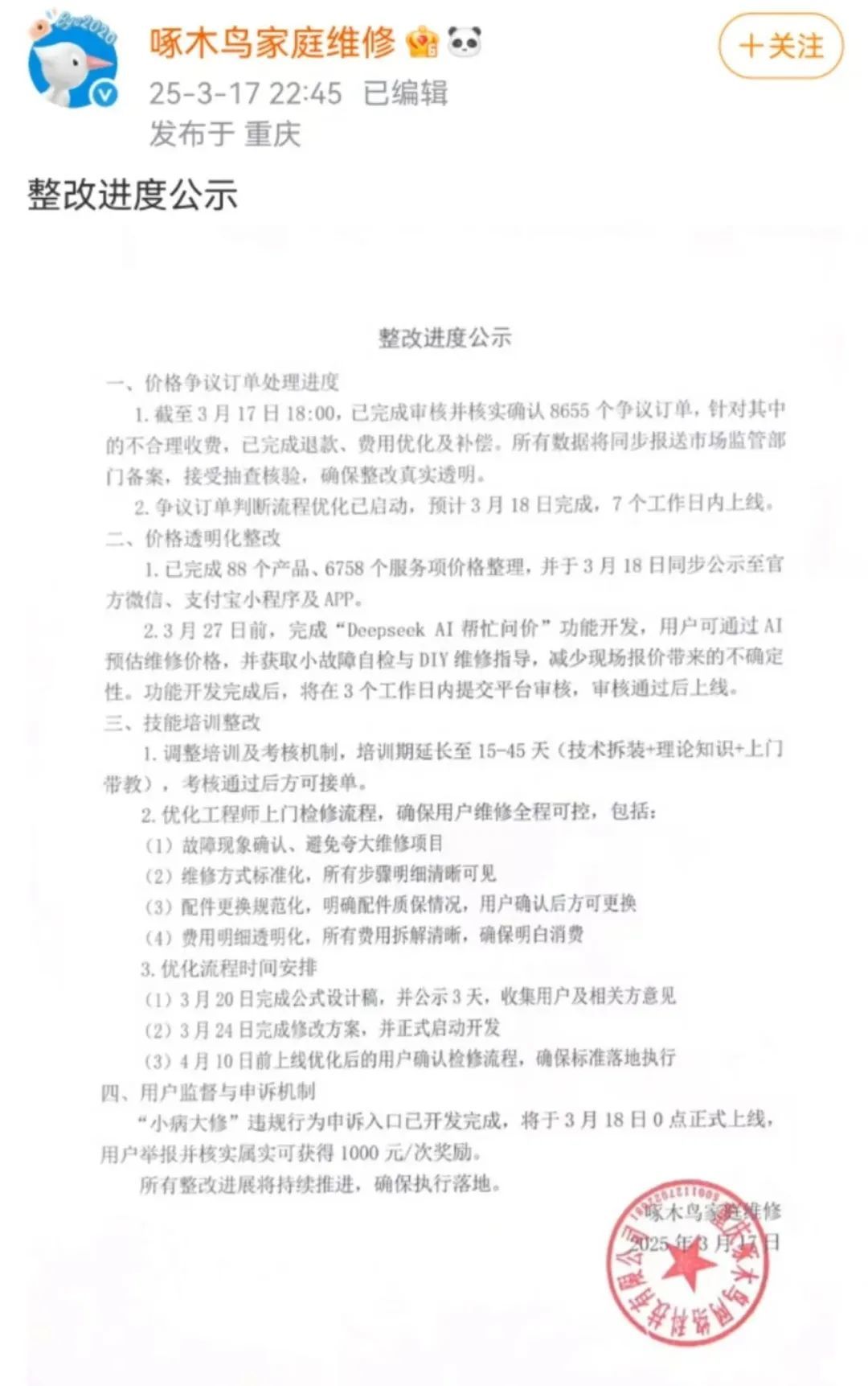
三月十七日,啄木鸟家庭维修公布整改进度:截至3月17日18:00,8655个有争议的订单已经审批核实确认,退款、费用优化和补偿已经完成。88个产品和6758个服务项目的价格已经完成。。
三月二十七日前完成“Deepseek AI 帮助查询“功能开发”,用户可以通过AI估算维修价格,获得小故障自检和DIY维修指导,降低现场价格带来的不确定性。功能开发后,平台审批将在3个工作日内提交,审批通过后上线。
对培训和考核制度进行调整,训练时间延长到15-45天。
全文如下:

三月十五日,央视315晚会在2025年曝光了一系列行业混乱。点名,啄木鸟家庭维修平台无病乱修,小病大修,乱收费,欺骗客户。
16日凌晨,啄木鸟再次回应被315晚会命名,全体管理层决定放弃公关。声明称,这件事没有公关可做,也没有解释可以让一切回到过去。在所有问题完全解决之前,企业每天都会发布一份整改声明,每天公开一次整改进展。
三月十六日晚,啄木鸟再次道歉,发布《整改承诺书》:从现在开始,我们将全面推进整改措施,接受所有员工的监督。对于最近的价格纠纷订单,平台将分阶段进行审查。平台将在维修期内首批处理投诉订单,平台将主动找客户进行无条件全额退款。经核实有欺诈收费、恶意误导用户的维修工程师将被列入平台黑名单,永久禁止。
任何用户发现“先维修后价格”、“强制收费”、“夸大维修”等违法行为,都可以举报。如果他们核实了真相,他们会得到1000元/次的奖励,并对举报者的个人隐私保密。
值得注意的是,啄木鸟家庭维修平台并非首次被3.15曝光。。早在2024年3月14日晚,在湖北经视的“我们在行动3.15”大型特别节目中,啄木鸟就是第一个被曝光的对象,被指出平台上普遍存在“小病大修、收费不透明、价格虚高、质保困难”等诸多问题。
本文仅代表作者观点,版权归原创者所有,如需转载请在文中注明来源及作者名字。
免责声明:本文系转载编辑文章,仅作分享之用。如分享内容、图片侵犯到您的版权或非授权发布,请及时与我们联系进行审核处理或删除,您可以发送材料至邮箱:service@tojoy.com





