李佳琦们的黄昏:直播电商步入内容为王时代
新年伊始,李佳琦直播间并未迎来预期中的开门红,反而被小红书上大量车厘子坏果的吐槽贴淹没。开年不利,为这位初代超级头部主播的转型之路平添几丝阴霾。
过去一年,以小杨哥、东北雨姐为代表的二代超头主播频频翻车,以李佳琦为代表的初代超头们选择低调做人,或力推二代,或转型幕后,或集团化经营。
其中李佳琦的尝试最为多样,直播间高端化转型,进军综艺拓宽人设,布局海外开拓疆土……尝试虽多,却成果寥寥。618和双十一大促节点,依然需要他亲自出马,坐镇直播间。
李佳琦直播间里,依然回荡着对“所有女生”的呼唤,但其中蕴含的魔力却早已不及当年。去年双十一,李佳琦依然稳坐头把交椅,但颓势已现。
一代新人换旧人,旧时代谢幕的钟声早已敲响。过去几年,当电商巨头们打着比拼“价格力”的口号,把低价作为核心战略,超头主播们失去引以为傲的最低价;当品牌自播成为商家标配,超头主播的渠道地位再遭削弱。
如今,当董宇辉携诗词歌赋叩开文化带货的大门,当李诞用脱口秀重构直播间的情绪磁场,初代超头们精心构筑的价格堡垒,正在被内容革命的浪潮冲垮。
这不仅是李佳琦个人IP的黄昏,更是电商直播进入新阶段的标志,当内容价值碾压价格优势,难以适应的初代超头们,正在迎来自己的末法时代。
盛世黄昏:顶流主播的转型阵痛
2025年开年,李佳琦因直播间售卖的车厘子出现批量损坏,被小红书网友集中吐槽。
事实上这次风波,不过是其直播间危机的冰山一角。回顾过去半年,这位初代超头主播屡屡出现翻车:
2024年12月直播时,不慎在商品栏显示佣金比例,尽管迅速恢复正常,仍被网友截图留存;11月被网友投诉,直播购买的耐克运动鞋存在质量问题;10月时被老用户抱怨红包难抢,怀疑“大数据杀熟”。
一连串运营事故,如同达摩克利斯之剑,次第斩向这个疲惫的直播帝国。
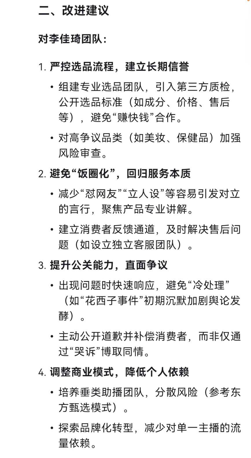
对于李佳琦屡屡翻车的原因,DeepSeek认为,这是由产品质量把控不严、不当言论、团队专业化不足等多重因素共同作用的结果。

DeepSeek还建议李佳琦严控选品流程,直面争议,以及调整商业模式等等。

过去一年,李佳琦和美腕公司的举动表明,他们已意识到问题的严重性。
2023年9月的眉笔事件后,李佳琦和团队在低调应对的同时,开启转型探索。
2024年6月,李佳琦现身综艺《披荆斩棘的哥哥》。当时恰逢618大促,李佳琦在回应粉丝质疑时,给出两个耐人寻味的答案:向粉丝解释“赚钱给你们发红包”,对李克勤坦言“寻求人生新可能”。相较而言,后一个回应无疑更接近他的真实动机。
尝试扩展个人IP的同时,李佳琦直播间也在悄然改变。有媒体梳理直播间母婴产品,发现商品单价明显上涨。比如22年母婴节,李佳琦直播间主推的艾惟诺婴儿按摩油,每100毫升售价87元;而24年直播间主推的则是evereden按摩油,每118毫升售价165元。
开篇提到的车厘子事件,其实也是探索的一部分。此前李佳琦曾明确表示,直播间永远不会带货保健品、生鲜和水果等非标产品,因其品质难以保证。如今打破旧规,无疑是为寻找新的增长空间。
与此同时,其母公司美腕也在扩展新的业务。美腕优选天猫旗舰店于2024年6月15日上线,试图通过自营品牌“美ONE优选”,更深入切入供应链。
2023年9月24日,美腕启动出海战略,成立新国际发展部。官网发布多个国际相关招聘岗位,包括内容运营和直播中控,甚至要求会印尼语并能接受海外出差。
但是就目前来看,不管是自营品牌转型,还是出海业务,都没有激起太大的水花。截至2月27日,美腕优选天猫旗舰店仅有3.5万多粉丝。
去年两次大促,618和双十一,李佳琦直播间的成绩仍然是独一档的存在。后起之秀尽管亮眼,却难以冲击其地位。
这种情况看似喜人,却也折射出初代超头们的集体困境,他们必须在粉丝完全疲倦之前,找到新的增长曲线。
造神密码:初代超头的价格神话
李佳琦的崛起,堪称直播电商史上的完美样本。他的成绩,是天时、地利、人和多种因素共同作用的结果。
直播电商的早期阶段,信息不对称普遍存在,尤其是在美妆护肤领域,产品的价格往往不透明,消费者难以辨别真伪和性价比。而李佳琦的出现,恰好填补了这一市场空白。
他以柜员的专业背景,为消费者提供产品知识讲解和试用体验,凭借真诚的态度和亲和的形象,迅速赢得用户的信任。更重要的是,他能够拿到“全网最低价”,这对于价格敏感型的消费者来说,无疑具有巨大的吸引力。
“全网最低价+极致亲和力”,配合超高频率的直播,李佳琦迅速积累了大量粉丝,也让他成为直播电商的初代图腾。那些依赖低价走量的国货品牌,在他的带货下迅速提升曝光率和销量。
这是李佳琦的成名之路,也是第一代超头主播们普遍的发迹路线。
对于这些品牌来说,李佳琦为代表的超头主播,不仅是销售渠道,更是他们打开市场,建立消费者认知的重要方式。当时网络上甚至流传着一个新品牌出圈的公式:爆款=5000条小红书+2000篇知乎问答+薇娅李佳琦带货。
然而,随着电商直播行业快速迭代,这条路线很快变得难以维持。
2019年6月,拼多多上线“百亿补贴”专区,开始借茅台、苹果手机等品牌商品重塑“正品低价”心智。此举虽是为扭转自家形象,却无意中拉开电商平台百亿补贴大战的序幕。
此后5年里,各家平台亲自下场比拼价格力,纷纷将流量向低价倾斜。面对平台的全力出手,大小主播们的价格优势很快瓦解。
与此同时,品牌方也逐渐意识到将渠道中心集中于头部主播的风险。2021年双十一,因欧莱雅店播价格低于李佳琦直播间价格,李佳琦暂停与欧莱雅合作,迫使欧莱雅微博道歉,承诺补偿消费者损失。
类似事件的发生,也加速品牌建立自播渠道的决心。抖音数据显示,2024年,自播成为中小商家经营“标配”,自播超300天的中小商家数量同比增长66%,自播销售额破百万的中小商家数量同比增长74%。
此外,随着初代超头相继“翻车”,越来越多的垂类主播快速崛起,他们以专业的内容和精准的定位,分割着超头退场后留下的流量。
当天时地利逐渐褪去,这个曾经信奉“低价即正义”的江湖,正在经历价值重构的阵痛。
新王登基:内容风暴重构坐标
直播电商野蛮发展阶段,核心其实就是低价竞争,但行业发展到今天,产品和价格已经卷无可卷。对消费者而言,在哪个直播间或购物平台下单,体验其实都差别不大。
随着消费者们开始关注产品品质和附加价值,直播电商的低价为王叙事正在退场,内容型直播成为新的行业大趋势。
这一转型的标志性事件,无疑是董宇辉的爆火。从东方甄选旗下的一名普通主播到新近抖音一哥,他身上最知名的标签文化直播,其本质便是靠内容带货。
这种以知识和文化为核心的直播方式,开创了直播电商的新赛道,也使其能轻松突破其他主播难以突破的高端化困境。
去年3月,董宇辉带货华为专场,在“鸿蒙系统,开辟鸿蒙奔赴山海。鲲鹏展翼,击水千里扶摇直上”的解说中,4000台售价6999元起起的HUAWEI Mate60 Pro手机被抢购一空。
数据显示,截至1月9日,“与辉同行”开播一周年,直播带货销售总额已近100亿元。
与此同时,其他新兴主播们也在不断创新内容直播形式,重塑行业坐标系。在抖音,“听泉赏宝”凭借专业的古玩鉴定知识,将直播带货鉴宝综艺结合,他的直播不像带货,倒更像供粉丝解闷的“电子榨菜”。
另一个典型代表是在小红书直播的李诞,脱口秀演员出身的他,直播间里没有幕布、没有打光、没有妆造,甚至没有321上链接的口号,但凭借独特的幽默感和情绪价值输出,李诞多次登顶美食买手榜首,许多网友更是自发剪辑其直播内容做切片传播。
李佳琦显然也意识到了转型的必要性,然而此前尝试却陷入“带着枷锁跳舞”的困境。究其原因,在于李佳琦的内容创作能力确实存在短板。2023年的眉笔事件,他的失态表现,便是因为其在深度内容领域的不足。
但这种能力并非短时间内可以弥补。去年10月15日,天猫双11预售第二晚,面对粉丝抢不到红包的吐槽,李佳琦再次发火。
“我觉得反正我做什么也要被你们说,怎么做都感觉做不好,明年主打一个我的老粉丝我塞(红包)给你们,我就这边不挂这种红包了。真的搞得人心态都要崩掉了,真的难受。”
尽管这次发火在主播圆场下没有形成舆情,但其话语却透露出某种无奈。缺乏内容能力,这位初代超头在面对快速变化的行业时,已经无力讨好新粉,只能与老粉抱团取暖。
正如前文所说,这种内容困境并非李佳琦一人的困境,实为初代超头的集体宿命。
他们的成功源于对特定历史机遇的精准把握:行业发展红利、消费者信息差、品牌渠道真空缺一不可。但当行业进入稳定发展期,需要垂直领域的深度沉淀与持续的内容创新能力时,他们便显得有些手足无措。
归根结底,这并非李佳琦一个人的失败,而是时代转型的必然。当直播间不再是叫卖场,而进化为内容工坊,不能完成认知迭代的玩家,终将成为电商直播进化史上的活化石。
本文仅代表作者观点,版权归原创者所有,如需转载请在文中注明来源及作者名字。
免责声明:本文系转载编辑文章,仅作分享之用。如分享内容、图片侵犯到您的版权或非授权发布,请及时与我们联系进行审核处理或删除,您可以发送材料至邮箱:service@tojoy.com





