全年超过458个智算中心项目,我们总结了五个特点?(附项目详情)
在AI的推动下,2024年出现了458个与智算中心相关的招标项目,其数量正在加速。
在AI大模型的浪潮下,智算中心的建设仍然备受关注。
近日,数智一线通过中国政府采购网、中国招标公共服务平台、天眼查、天眼查、招标宝等方式梳理发现,国内智算中心相关项目中标公告已在2024年公开招标市场围绕土建基础设施和IT系统架构等方面发布,下半年中标项目数量在上半年进一步大幅增加。
在这些项目中,我们看到了一些值得关注的趋势和特点。观察2025年1月至2月,虽然项目数量不如去年12月,但与去年下半年前五个月的水平基本持平。最近几周,国内很多智算中心正式宣布接入DeepSeek,需要继续观察DeepSeek带来的AI狂潮会对智算中心的建设产生怎样的影响。
01 每年超过61亿元的大单出现
2024年是智算建设热潮的第二年。
据智前线不完全统计,2024年至少有458个智算中心相关项目出现在公开招标市场,其中造价咨询、节能评估等特点从几万元到几十万元不等,软硬件采购100万元、几千万元不等。EPC(工程总承包)、计算服务包销等特点。
在这些项目中,至少有126个项目中标金额超过1000万元。其中,至少有61个1亿元以上的大订单,占比近一半。
这些1亿元级别的大订单,很大一部分来自于各种设备的采购,尤其是运营商的算率设备采购项目,比如“2024年至2025年中国移动新智算中心采购”项目,价格高达191亿元,是去年中标金额最高的智算中心相关项目。

还有很大一部分EPC项目是整体打包招标。

另外,一些算率运营项目,中标金额也达到了1亿元的水平。为提高智算中心的利用率,相关业务服务的重要性正在提高。

02 单月中标项目数已超过1000
在2024年的公开招标市场上,智算中心相关的各种中标项目始终呈阶梯式上升趋势,基本上每个季度都会有一个新的高度上涨。到2024年12月,单月中标项目数量已经达到至少100个。

2024年Q1,智算中心建设热潮刚刚起步。虽然相关中标项目的数量有所增加,但数量仍然很小。进入Q2后,开始出现大规模增长,尤其是2024年6月,中标金额超过1亿元的项目数量达到9个,创下新高,也是年内1亿元大单第二多的月份。
下半年,智算中心相关项目仍在快速扩张。Q3至少有134个中标项目,超过了上半年累计的123个项目。Q4进一步实现了至少201个中标项目。
特别是2024年12月,每月有100个中标项目,其中,超过1000万元的等级项目和超过1亿元的等级项目也达到了今年的最高水平,分别是23个和12个。
2025年2月16日,方正证券研究所发布的《智算中心总结与展望:着眼于生态价值和需求驱动》报告也显示,2024年交付的数据中心计算率是2023年的4倍左右。随着2024年第四季度多个基准计算率中心项目招标的启动,建设中的项目得到了积极推进,预计2024年下半年和2025年、2026年是交付高峰期。
而且观察2025年1月至2月,虽然项目数量不如去年12月,但与去年下半年前五个月的水平基本持平。
03 更多的项目开始汇聚“东数西算”节点
2024年,智算中心建设热潮覆盖城市非常分散。全国至少有29个省市的近100个地级市广泛分布在智能前线不完全统计的458个项目中,尤其是安徽、江苏、福建、北京、山东、浙江、广东等省市。
从更细分的角度来看,经济发达、人工智能基础一定的一二线城市,如北京、福州、合肥、苏州、成都、武汉、杭州、深圳等,仍然是最重要的建设梯队,但更多的三四五线城市也在加快布局。比如河北唐山市、安徽安庆市、新疆克拉玛依市、山东德州市等。,所有项目都有1亿元以上的中标金额。
然而,智算中心的建设也更加理性。根据智能前线的观察,一些基础设施相对较弱的地区新招标项目的频率正在下降,随之而来的是更多的项目集中在一些重要节点上,尤其是内蒙古枢纽、宁夏枢纽、甘肃枢纽、成渝枢纽、贵州枢纽、京津冀枢纽、长三角枢纽、粤港澳枢纽等8个算率枢纽节点,聚集了许多智能计算中心相关项目。

比如内蒙古,2024年,涉及鄂尔多斯、呼伦贝尔、乌兰察布等城市的智算中心至少有8个相关项目;宁夏至少有8个智算中心相关项目,涉及银川、宁武、中卫等城市。广东韶关位于粤港澳大湾区,去年至少提供了6个相关中标项目。
04 推理算率爆发,智算中心“以用定建”迎来新机遇。
2024年,除了更加注重运营之外,一些建设者开始考虑智能计算中心的建设应该从应用出发。比如“鼓楼智算中心一期建设和算率服务包销项目”,计划使用高性能GPU产品,构建GPU推理集群,实现不低于200P的人工智能计算能力,强调实现“业务驱动投资建设的长期运营发展模式”。也就是说,就是“以用定建”。

这一要求实际上源于行业对智算中心建成后利用率低的问题的焦虑,这一问题一直存在于上一波智算中心建设中。可以看出,在2024年这波智算中心建设热潮中,很多建设者已经注意到了这个问题,并试图通过加强规划建设中与当地产业经济的融合,加强建成后的运营,发放计算券来提高计算率利用率。
然而,由于应用市场尚未完全上升,计算利用率低的问题在2024年仍然屡见不鲜。
在2025年初,DeepSeek点燃了企业客户对企业内部大模型业务部署与业务结合的热情,一位智算行业人士告诉数智前线,这将为解决问题带来新的机遇。
事实上,最近几周,来自全国各地的许多智能计算中心迅速开始行动,并正式宣布了DeepSeek的部署,以促进计算率的应用,如河南机场智能计算中心、无锡太湖亿芯智能计算中心、南京智能计算中心等。
近日,上市公司亿田智能在接受机构调查时表示,2024年底,其计算率企业甘肃亿算智能科技有限公司与兖原科技合力打造首个国内推理集群——庆阳智能计算中心。最近,DeepSeek的所有模型都在智能计算中心完成了万卡适配部署。
“DeepSeek相当于瓦特时刻。瓦特改进蒸汽机后,实现了稳定的动力输出,蒸汽机可以进入各行各业。”一位业内人士表示,“大型蒸汽机是蒸汽机,经过改进后可以进入各行各业。”
据业内人士观察,目前推理端的计算能力需求已经开始飙升。未来,随着大量企业从POC阶段进入批量部署和应用阶段,需求将会更大。
市场分析机构IDC与智能计算机Infra大厂联合发布的《2025年中国人工智能计算能力发展分析报告》也表明,推理算率有望迎来大爆发,2025年推理工作负荷占比将达到67%,2028年将进一步提高到73%。
对智算中心来说,这无疑是一个好处。

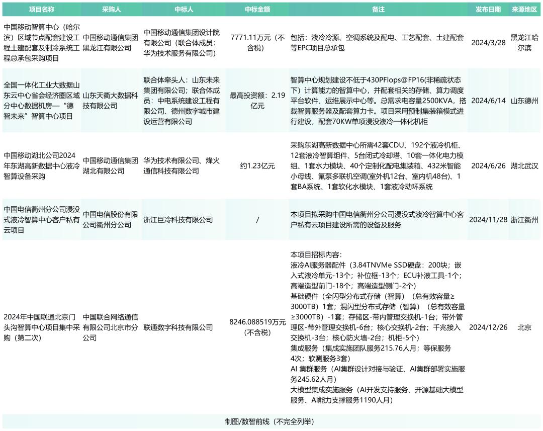
05 与液冷相关的采购项目正在增加
AI大型模型技术的研究、开发和应用,正带来更高的能耗需求。
IDC数据显示,2024年,人工智能数据中心的IT能耗(包括服务器、存储系统和网络)达到55.1。(TWh),2025年将增加到77.7太瓦时间,是2023年能耗的两倍,2027年将进一步增加到146.2太瓦时间,2022-2027年复合增长率为44.8%,在5年内实现6倍增长。

因此,在智能计算中心的建设中,节能降本正成为迫切需要。业内普遍认为,液体冷却作为一种高效、节能、稳定的散热方式,有望成为智能计算中心散热的“标准”,也是目前各头部厂商重点布局的行业。
比如,早在2023年6月,三大运营商就联合发布了《电信运营商液冷技术白皮书》。其中提到的三年发展愿景指出,2023年三大运营商将进行技术验证;2024年规模检测,新项目10%规模试点液冷技术;2025年,液冷技术被应用于50%以上的项目,共同推动了标准统一、生态健全、成本最高、规模应用的高质量发展格局的形成。
在2024年的中标项目中,也有很多涉及到液冷设备的招标采购。比如“中国移动湖北公司2024年东湖高新数据中心液冷智算设备采购”项目,中标金额约为1.23亿元。

“全国一体化产业大数据山东云中心省会经济圈区域分中心数据机房——“德智未来智算中心”项目不仅要求配套液冷柜,还要求采用预制容器施工。
因为可以大大节省建设时间,灵活性可以扩大,这也是目前很多厂商都在推广的智算中心建设模式。浪潮信息人工智能和高性能产品线副总经理张强此前曾告诉数智一线,2025年将是液冷产品数量的关键一年。“随着液冷的数量和计算率集群的数量,未来对这个大规模预制数据中心的需求将会越来越大。”
IDC数据还显示,到2028年,60%的数据中心将采用微网、定制硅芯片、液体冷却和加固结构等创新解决方案,以应对电力短缺和日益增长的可持续性。到那时,中国的液体冷却服务器市场将达到105亿美元,2023-2028年的复合增长将达到48.3%。
然而,也有观点认为,随着DeepSeek带来的路径,液冷是否还有那么多需求,还需要进一步观察。
本文来自微信微信官方账号“数智前线”(ID:作者:周享玥,编辑:赵艳秋,36氪经授权发布,szqx1991)。
本文仅代表作者观点,版权归原创者所有,如需转载请在文中注明来源及作者名字。
免责声明:本文系转载编辑文章,仅作分享之用。如分享内容、图片侵犯到您的版权或非授权发布,请及时与我们联系进行审核处理或删除,您可以发送材料至邮箱:service@tojoy.com




