北京人寿大黄蜂13号重疾险评估,保障有哪些亮眼表现?
儿童健康成长是每一位父母最关心的问题,而大病保险是保护儿童健康的重要工具。
北京人寿大黄蜂在众多儿童重疾保险产品中, 13 大病保险备受关注。
所以,这个产品的保证到底是怎样的呢?以下就为大家详细评估一下。
如果有保险问题,可以点击咨询爸爸哦
一、大黄蜂,北京人寿 13 重疾保险保障分析
naibabao
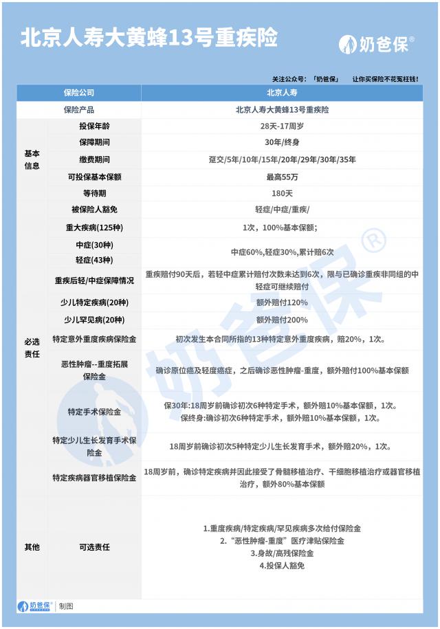
1、基础资料分析
保险年龄范围:本产品的保险年龄为出生年龄。 28 天 - 17 年龄,涵盖了从婴幼儿到青少年的成长阶段,大部分孩子都能投保。
保证期灵活:父母可根据自己的需要,选择 30 年度定期保障,或终身保障。
定期保障保费相对较低,适用于资金有限的家庭;终身保障可以为孩子提供终身保护。
付款期限丰富:付款期限包括粉丝付款(一次性付款)、5 年、10 年、15 年、20 年、29 年、30 年、35 每年都有很多选择,父母可以根据自己的经济状况,科学地安排交费计划,减轻经济负担。
可以投保的基本保额:最多可以投保的基本保额 55 万,在一定程度上能满足家庭对儿童重疾保障的需求。
等待期:等待期为 180 天啊,在大病保险产品中属于中等水平,等待期内出险,保险公司一般不承担赔偿责任,所以等待期越少对消费者越有利。
2、必须选择责任的亮点
被保险人豁免实用:被保险人一旦被诊断为轻、中、重疾,就不需要支付后续保费,合同继续有效,保障依然存在。这是一个非常贴心的家庭设计,有效减轻了患病后的经济负担。
大病保障力度充足:包括 125 各种大病,赔偿 1 第二,赔偿比例为 100% 基本保险范围,可以在儿童患有严重疾病时给予相当大的经济支持,用于治疗和康复。
中轻疾全面保障:中症有中症 30 种类,赔偿比例为 60% 基本保额;轻度疾病 43 种类,赔偿比例为 30% 基本保险金额,累计赔偿 6 次。
并支付大病赔偿 90 天后,如果轻中度疾病累计赔偿频率未达到 6 第二,限与已确诊的重疾非同组中轻疾可继续赔偿,大大提高了保障的实用性。
儿童特殊性和罕见性疾病保障优秀: 20 种植儿童特定疾病,额外赔偿 120% 基本保额;20 种植儿童罕见病,额外赔偿 200% 基本保额。
这就是说,孩子一旦被诊断出这些特定疾病,就可以得到高额的补偿,为治疗提供足够的资金。
特定事故及手术保障:首次发生 13 各种特定意外严重疾病,赔偿 20% 基本保额 1 次;
确诊为原位癌和轻度癌,然后确诊为恶性肿瘤 - 严重,额外赔偿 100% 基本保额;
18 第一次确诊是在岁前 6 特殊手术,额外赔偿 10% 基本保额 1 次;
18 第一次确诊是在岁前 5 各种特定儿童成长发育手术,额外赔偿 20% 基本保额 1 次;
18 年前,确诊特定疾病并因此接受骨髓移植、干细胞移植或肝移植治疗,额外接受骨髓移植治疗。 80% 基本保额。
对于儿童常见的意外和手术风险,这些保障提供了有力的经济支持。
3、补充可选责任
重度疾病 / 特定疾病 / 罕见病多次赔付保险费:为儿童提供更全面的重疾多次赔付保障,增强儿童在面对不同重疾时的赔偿机会。
"恶性肿瘤 - 严重的“医疗津贴保证金”:儿童不幸患恶性肿瘤 - 严重者,在治疗过程中可以获得一定的医疗津贴,减轻治疗费用的压力。
死亡 / 高残疾保障基金:如果儿童不幸死亡或高残疾,保险公司将按照合同约定进行赔偿,并给予家庭一定的经济补偿。
被保险人免责:当被保险人遭受轻度疾病、中度疾病、重度疾病、死亡或高度残疾时,免除后续保费,确保儿童利益不受影响。
如果有保险问题,可以点击咨询爸爸哦
二、奶爸总结
naibabao
总的来说,北京人寿大黄蜂 13 大病保险的保障内容丰富,必选责任包括各种常见的儿童疾病和紧急情况,保障力度较大;可选责任也可以根据不同的家庭需求进行个性化补充。
然而,在选择购买时,父母需要仔细研究保险条例,以确保该产品能够真正满足儿童的保护需求,并结合家庭的经济状况和儿童的健康状况。
若对此产品仍有疑问,不妨咨询专业保险顾问,获取更准确的信息和建议。
大声地
本文仅代表作者观点,版权归原创者所有,如需转载请在文中注明来源及作者名字。
免责声明:本文系转载编辑文章,仅作分享之用。如分享内容、图片侵犯到您的版权或非授权发布,请及时与我们联系进行审核处理或删除,您可以发送材料至邮箱:service@tojoy.com




