安装计算机,选择手机 DeepSeek领导,五个大模型谁更可靠?
近些年 AI 大模型迎来了快速发展,呈现出多样化和加速化的特点。与前期各大厂商相比,他们主要专注于推出参数较大、能力较强的通用大模型,以显示自己的技术实力不同。随着市场竞争的加剧和技术的逐渐成熟,各大厂商开始探索和探索这些强大的模型。 AI 能力转化为具体的商业价值,解决实际问题。最近是开学季,各大品牌都开始了优惠促销活动。此外,许多类别的数码产品仍然可以享受国家补充。很多朋友想借此机会购买。所以让大模型帮我们组装电脑或者推荐手机真的可靠吗?现在我选择了几个通用的大型模型来为大家尝试一下。
在这里,我选择了最近诞生的东西。 DeepSeek ( R1 ) ,以及现在市场上比较流行的文心一言 ( 3.5 ) 、豆包 AI、通义千问和讯飞星火共有五款,都是免费版,也就是大家不用付费就可以用。每个人都会问同样的问题,每个大模型都会问三次问题。
先看电脑安装,我给出的问题是“预算” 5000,帮我安装一台可以玩黑神话:悟空的电脑,给出具体的配件模型。“让我们依次看答案。首先是 DeepSeek ( 深入思考,网上搜索 ) ,三个答案如下:
在这里,我用表格为大家总结了一下。我给出了三套配置。第二套和第三套差别比较小。每个配件都给出了推荐的理由,也给出了参考价格。我大概检查了一下,基本没什么大问题,都比较合适,也给出了参考价。但是这个波动很明显,每个平台都不一样,有的比较高,有的比较低,所以有意义但是不大。另外,它还提出了提升方向和购买建议,的确有些物品。
然而,它也有自己的问题,那就是因为它太受欢迎了。十次中有九次会有“服务器忙,请稍后再试”的提示。为了得到这三个答案,我问了几十次。 ... 累觉不爱是属于的。
豆包三次回答如下:
在这里,豆包三次提问分别给出了三套设备,一套 AMD 平台和两个英特尔平台,整体来说都是比较合理的,每一个配件都给出了选择的理由,而且和 DeepSeek 同样,也有相关配件的参考价格。 ( 价格有起有落,仅供参考。 ) ,表现还是不错的。
通义千问三次回答如下:
通义千问这里的三个答案都差不多,核心硬件变化不明显。第二个答案是给出两套设备,除了英特尔,还有一套。 AMD 是的,但是没有给散热器,而且其他配置和其他两次基本相同,但这是全汉的。 Hydro G PRO 这是一个定位中高端的系列,我去官网找了一下,这个系列没有 550W 的电源 ... 最低是 650W 所以这一块应该是错误的。
文心三次回答如下:
文心的回答不是很稳定。第一次和第三次都很好,第二次有点敷衍。很多配件没有给出具体的型号,只给出了推荐的品牌,缺少了一些配件。而且显卡推荐的很旧。
讯飞星火三次回答如下:
讯飞星火给出了三种不同的配置组合,乍一看都很合适,也给出了详细的选择理由。但是,如果你仔细看,你会发现一些明显的错误。比如第一套内存有问题,华硕。 PRIME A520M-K 并不支持 DDR5 内存 ; 而且三套都推荐了 RTX 4060 Super 显卡,这个英伟达自己也不知道曾经发布的显卡,仔细看看推荐的理由,大概可以猜到它应该想推荐的是 4060 Ti...
根据我的测试结果,这五个模型 AI 大模型中,DeepSeek 性能应该是最好的,设备也比较合适,给出了相应的推荐理由,也有参考价格,提升方向和购买建议,是最全面的答案之一。 ; 事实上,豆包的性能很好,给出了三种不同的配置,英特尔和 AMD 都有,也都比较适合,而且还有参考价格 ; 另外三种型号各有明显的问题,如配件型号错误或配件缺失等。
接着我们来看看手机推荐这一块,还是先看看? DeepSeek,三个答案的结果如下:
DeepSeek 我们仍然保持着良好的水平,对推荐的产品进行了分类,总结了每个产品的核心配置和优缺点。它们简单精致,也给了适合商品的人。几乎所有推荐的产品都符合我的要求,我们也考虑了国家补贴政策。后两次回答甚至补贴后,我们给出了参考价格,非常详细。关于槽点,就不多说了,又是几十次才成功这三次。
三次回答豆包的结果如下:
第一个答案和第三个答案完全一样。每个产品都会有相应的推荐原因和配置介绍,并给出参考价格。第二个答案没有推荐的理由,但是产品的一些关键点描述的比较详细直观,一般没有大问题,除了一个。 Ace u2002 3 这个型号有点老了,价格和要求差距有点大,表现还算不错。
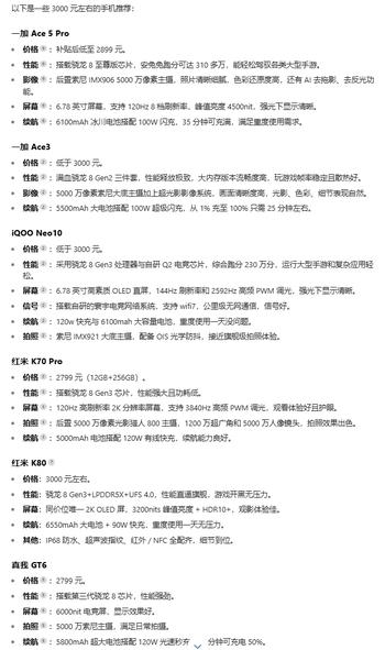
三个答案的结果差别不大,型号也不少,但给人的印象是参考资料略有滞后。一些老款在降价后,即使不算现在的折扣,价格也低于 3K 这个目标比较多,比如, iQOO Neo9、荣誉 90 GT、红米 K70 等等,基本属于 2K 档位产品。
虽然安装部分性能一般,但手机购买部分已经逆转。虽然重复率比较高,但几乎所有推荐的型号都符合设置条件,也给出了产品的配置和特点,并列出了推荐版本的价格,具有很好的参考价值。然而,在第三个答案中仍然有一点错误,红米。 K80 Pro 的确是三摄没有问题,但应该是主摄。 广角 长焦,不是主摄 广角 微距。
讯飞星火在几个大模型中给出的答案最少,被认为是“沉默寡言”。但是推荐的型号都符合要求,给出了详细的产品亮点介绍,但是和安装的时候一样,也有一些错误,比如第一个答案中的一加。 Ace 5 这是用骁龙写的 8 Gen 3 至尊版 ... 这种方式属于知识学杂,造就了一个不存在Cpu的模型,还有 K80 后置并没有 200 万像素微距,它的上一代 K70 有了这个镜头,细节上出现了一些小问题。
我个人觉得手机推荐这一块,表现最好。 DeepSeek,将根据消费者重点对推荐产品进行分类,答案清晰明了,并考虑了国补政策。 ; 其次,豆包和文心一言不发都不错,所有选择的产品基本都能满足要求,不仅给出了推荐理由,还提供了参考价格。文心一言在选型时更新了一些。 ; 尽管讯飞星火推荐的产品很少,但是几乎都符合要求,就是出现了比较明显的描述错误。 ; 通义千问给出的答案有些滞后,都是很老的型号,不符合设定条件。
这篇文章当然都是基于我自己的使用经验和所获得的相关结果,仅供大家参考,如果有相似之处,纯属巧合。
写在最后
就我个人的经验来说,让这些大模型帮我们安装或推荐手机还是有一定参考意义的。如果你对这类产品有一些了解和支持,你真的可以用大模型来帮助我们选择符合自己需求的产品,大致选择,然后根据自己的喜好进行详细的搜索,最后购买相应的产品。而且如果你觉得一个大模型不够,可以像我一样问很多问题,有更多的参考,总之就是免费问。
本文仅代表作者观点,版权归原创者所有,如需转载请在文中注明来源及作者名字。
免责声明:本文系转载编辑文章,仅作分享之用。如分享内容、图片侵犯到您的版权或非授权发布,请及时与我们联系进行审核处理或删除,您可以发送材料至邮箱:service@tojoy.com



