疯狂的“代购”
由“兼职代购”到产业链:赚钱逻辑越来越精确。
离春节还有一个多星期,#山姆大代购赚的不仅仅是代购费#这个话题就冲上了微博热搜,上榜时间高达19小时。
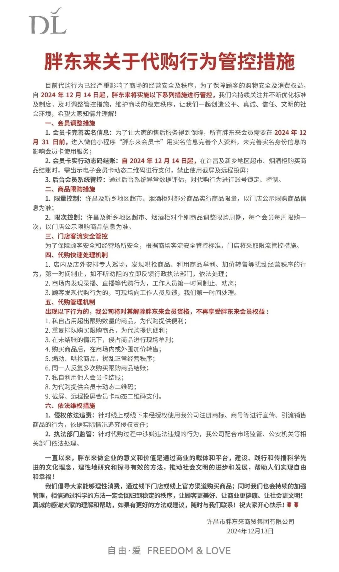
不久前,胖东来超市也因其严格的代购管理措施而引发舆论飓风。
原因也很简单,过多的采购已影响顾客的正常购物需求和商店的购物秩序。
一位代购博主分享了她在许昌胖东代购的一天:“装满全车胖东来自营产品,佣金700元轻松到手。”
另外一位代购更是爆料说,她一个月代购两到三次,每次订单超过30人,每次旅行都能赚到几千元。
在山姆会员店,这种采购热潮早就蔓延开来。一些买家通过批量采购瑞士卷、自酿啤酒、冷冻产品等热门商品,然后通过积分返利、包装销售等方式盈利。有的人实现了“月收入10万”的传说,有的大买家通过采购赚到了“人生第一个100万”。

采购-这一原本小众的消费行为,正以难以忽视的存在感在中国零售市场掀起波澜。
从兼职采购到团队运营,从社区订单到直播销售,采购越来越规模化、系统化。然而,这种模式背后隐藏着什么样的驱动力?采购真的是不可替代的,还是消费的“泡沫”?
事实上,采购行业的发展已经远远超过了原来的“跑腿”模式,形成了一个高度完善的产业链。以胖东来和山姆会员店为例,它们代表了两种典型的采购模式。

胖东来以其强大的自营产品吸引了无数顾客,尤其是茉莉雪茶、黑豆酱油、自酿啤酒,成为买家“囤货”的热门选择。
有人透露,通过多账号申请绕过限购规则,每天抢购数百种茶和酒,售价从20元到50元不等。对于这样的“专业购买者”来说,日收入1000元是正常的。甚至有采购团队通过直播销售,30天在TikTok平台直播27场,创造了250万元的销售额。
而且山姆会员商店的采购更精明。它们充分利用山姆的商场积分系统,每次都有消费。 将返回山姆“回馈金”,这意味着越买越省。而且对于“飞天茅台抽签”的潜在机会更是吸引了大量的采购订单。
有些购买者每个月经营数百张优秀会员卡,仅靠积分返利就可以轻松获得五位数的利润。
无论是胖东来还是山姆,采购盈利模式的核心都是利用信息差异和地域限制来赚取采购费用、商品差价和商场积分中隐含的收入。
这种逻辑表明,代购不仅仅是一种“消费运输”,更是一种精细化经营的业务。
购买热潮背后的驱动力:质量、信任和缺位
采购的本质,是市场供需失衡的体现。或者说,采购背后是供需差距。
像胖东来和山姆这样的超市品牌,以极端的服务和优质的商品建立了市场声誉,而供应覆盖的不足进一步刺激了采购需求。
截至2024年底,山姆在中国只有52家门店,主要集中在一二线城市。对于很多三四线城市的消费者来说,“距离远,门槛太高”促使采购成为最便捷的获取方式。另一方面,由于“不扩张”的经营策略,胖东来让外国客户只能依靠采购来获得自己的“线上名人”产品。

消费者对食品安全的担忧也促进了采购需求。2024年底,内地卫生巾“塌房”事件爆发,很多人转向山姆、胖东来,甚至去香港寻找可靠的替代品。有一段时间,胖东来的卫生巾和山姆的食物被抢购一空。消费者对高质量的追求和对品牌的信任已经成为推动采购热潮的重要动力。
此外,社交媒体的传播推动了采购的普及。从小红书到抖音,山姆的瑞士卷、胖东来的茉莉花雪茶等明星产品在客户的照片和短视频讨论中不断“流行”。一些采购甚至直接利用社交平台,通过直播或短视频分享消费体验,吸引更多客户,进一步放大采购热度。
那胖东来和山姆会员店为什么能成为代购的“宠儿”呢?归根结底,有以下三点:
第一,高品质的商品和贴心的服务营造出“稀缺感”。
胖东来和山姆会员店都有非凡的“商品力量”。胖东来的自营产品严格控制供应链管理,没有添加剂,质量高。山姆会员店的瑞士卷、土豆、冷冻产品以其全球标准和独特性赢得了声誉。在假货屡见不鲜、质量参差不齐的市场,即使需要额外支付采购溢价,客户也愿意为质量买单。

第二,同行的失误和行业信任危机。
采购的兴起与同行的“衬托”息息相关。在食品安全问题频发的背景下,客户普遍对大多数超市品牌持保留态度。当地零售商无法提供可靠的购物体验时,山姆和胖东来的品牌信任尤为珍贵。无论是胖东来的“连检测中心都不敢懈怠”标准,还是山姆对进口产品的严格控制,都让客户觉得“即使购买溢价也是值得的”。
第三,地域和渠道不稳定。
就山姆的规模和门店数量而言,并不小,但对整个中国来说,却不够;胖东来也只覆盖了河南的许昌和新乡。
地理分布的不均匀促使三四线城市的消费者向往这些品牌的产品。与此同时,胖东来和山姆的在线销售渠道相对保守,进一步放大了采购市场需求。

然而,从长远来看,采购混乱的发生是不可持续的。面对影响采购工作购物秩序、损害品牌形象的问题,超市需要采取更积极的措施,如扩大覆盖面、开发在线业务、优化产品供应链等。胖东来已经与数字服务提供商合作,试图将热门商品转移到在线销售;山姆可以进一步深化区域布局,减少采购带来的“市场分裂”。
采购是一把双刃剑
对品牌和消费者而言,代购的存在并非完全消极。
首先,采购商通过大量采购给品牌带来了销售增长。例如,一些数据显示,山姆的一些商店甚至主动与采购团队合作,优先向采购商销售库存压力较大的商品。这种“双赢”的局面显著提升了品牌的业绩。
其次,采购作为一种“下沉渠道”,帮助品牌到达三四线城市和县市。这不仅提高了品牌知名度,也为未来开拓新市场埋下了种子。

但是代购的隐患也不小,关系到消费者的体验和食品安全。
首先,大量采购的抢购行为严重影响了普通会员和当地消费者的购物体验。在胖东来,一些受欢迎的商品一上架就被采购掏空,导致当地客户抱怨;然而,在山姆,包装采购带来的卫生问题引起了舆论的骚动。
其次,不规范的采购行为会损害品牌声誉。例如,一些山姆采购被曝在厕所里装蛋糕,其卫生状况令人担忧。虽然山姆试图摆脱关系,但消费者的不满无疑会转移到品牌身上。
面对采购热潮,不同品牌采取了不同的态度。山姆“宽容”,一些商店甚至与采购团队合作,以促进销售。另一方面,胖东来选择了强硬的管理措施,如会员实名登记系统、动态码结账、限购限次等。,以遏制采购混乱。然而,这一高压政策能否彻底消除采购问题仍不得而知。

从山姆会员店到胖东,采购热潮不仅体现了对质量和信任的追求,也体现了中国零售业在消费升级和市场分化上的差异。虽然采购现象的普及带来了商业价值,但也为零售企业提出了一个更加困难的话题:如何平衡增长与秩序、利益与体验?
未来,正如胖东来创始人于东来所说:“通过科学的方法,商业一定会回归稳定的秩序。”在这个过程中,数字工具、在线渠道的拓展和对消费者核心需求的深入洞察将成为品牌破局的关键。
正如一位顾客留言所说:“代购很方便,但是我更希望将来能直接走进家门口的胖东来或者山姆,而不必再去打扰别人。”
疯狂采购是中国消费升级和零售改革下的一个特殊缩影。它提醒公司不断调整策略以适应市场,并警告客户,理性消费可能是这种“采购潮”的最佳解药。
本文来自微信微信官方账号“灵兽”(ID:lingshouke),作者:楚勿留香,36氪经授权发布。
本文仅代表作者观点,版权归原创者所有,如需转载请在文中注明来源及作者名字。
免责声明:本文系转载编辑文章,仅作分享之用。如分享内容、图片侵犯到您的版权或非授权发布,请及时与我们联系进行审核处理或删除,您可以发送材料至邮箱:service@tojoy.com




