IDG深创投押注,上海半导体“小巨人”启动IPO
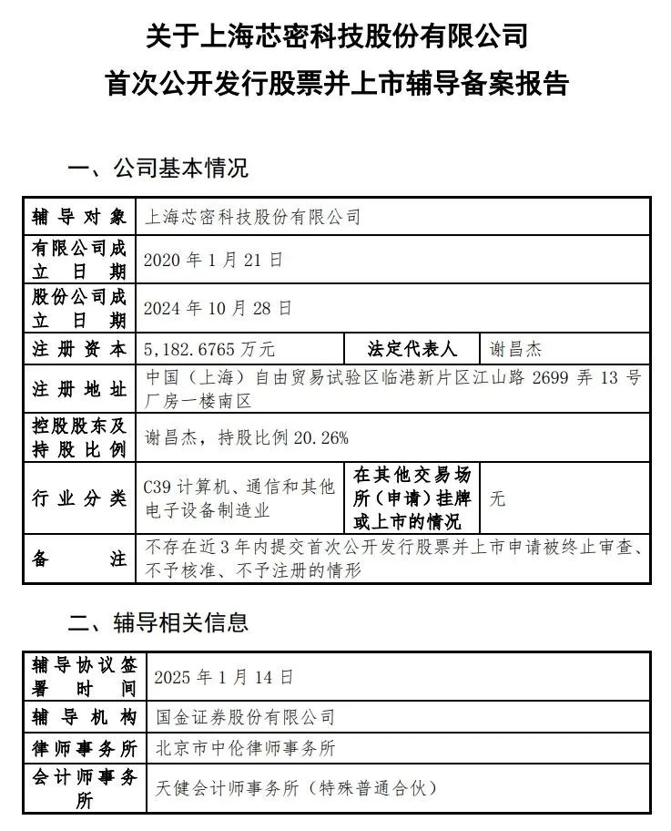
据中国证监会官网信息显示, 1月15日,上海芯密科技股份有限公司(以下简称“芯密科技”)在上海证监局办理辅导备案登记,辅导机构为国金证券。

芯密科技成立于2020年1月,是一家专注于高端密封材料与产品解决方案的高科技企业。公司集研发、设计、制造、销售能力于一体,产品包括集成电路严苛制程所需的所有类型全氟密封,包括静密封、管路密封、钟摆阀密封、门阀以及各类特殊密封产品。客户主要分布在半导体、液晶面板行业。
据了解,由于半导体生产工艺中经常遇到含氟含氢气体与高温的情况,这类密封圈可以防止高能态气体流对改性材料表面造成腐蚀。芯密科技所生产的集成电路全氟密封产品,特别是全氟醚橡胶(FFKM)密封圈,是半导体制造中的关键零部件,是生产集成电路所需的五种主要耗材之一,根据行业数据,在半导体晶圆制造厂的耗材消耗中,半导体密封支出占全部耗材支出的10%以上。
此外,由于我国在该赛道起步晚,2020年10月底的行业数据显示我国半导体全氟密封产品的国产化率几乎为零,因此,芯密科技很快成为国内半导体密封产品行业新锐。
芯密科技公司创始人谢昌杰,毕业于复旦大学。2001年起就职于中芯国际,2005至2020年,负责某国际顶级密封品牌在中国市场的销售与技术应用,带领团队使该密封产品在中国市场长期占据领先市场份额,对半导体行业及密封产品的市场和应用有丰富经验。
2020年,谢昌杰在上海创业,成立芯密科技。创立初期,谢昌杰甚、投入了自身所有资金,甚至发动亲朋好友前来投资。在公司成立后的7个月,芯密科技就已经正式达成量产,公司在市场上迅速引起资本关注。
天眼查信息显示,芯密科技已累计完成五轮融资。2021年4月,获得来自深创投和中南创投的天使轮融资;同年12月,获得来自湖杉资本与中芯聚源领投的超亿元A轮融资;2023年5月底,上市公司拓荆科技和中微公司战略投资了芯密科技3000万元;2024年5月,获得中化资本与盛盎投资的战略投资;2024年9月,在芯密科技的B轮融资中,IDG资本、建信投资等机构入股。

股权结构方面,创始人谢昌杰持股比例为20.26%,为公司控股股东。深创投直接持股8.96%,为公司第一大机构股东;中芯聚源持股5.5%;IDG直接持股2.16%。
据官网信息,目前芯密科技已到位投资额近三亿元人民币,总厂房面积超9000平方米,配备全产线洁净车间和高端生产设备,并执行高于行业标准的生产管理体系,使产品满足半导体行业严苛的耐高温、耐腐蚀、洁净度以及长期、可持续的一致性要求。
本文仅代表作者观点,版权归原创者所有,如需转载请在文中注明来源及作者名字。
免责声明:本文系转载编辑文章,仅作分享之用。如分享内容、图片侵犯到您的版权或非授权发布,请及时与我们联系进行审核处理或删除,您可以发送材料至邮箱:service@tojoy.com




