婴儿贫血远比你想像的可怕!而且“潜伏期”很长!这六种疾病都来不及了!
� �点击获取福利� �
今天的直播预告
牛排保鲜局追溯专场
原切牛排,不亏百万?
1 月 11 日 中午 12:00
戳按键� � 预约起来
学习新东方英语核心能力专场学习
1 月 13 日 中午 12:00
戳按键� � 预约起来
正文
相信很多妈妈对贫血都有个人感觉,学生时代甚至流传着贫血的“神话”,可没想到,之后,自己的宝宝也是贫血。
婴儿贫血的情况实际上非常普遍,“中国 0~6 年幼儿童营养发展报告》报道: 6~24 儿童贫血的发病率在我国最高, 2 婴幼儿贫血率在年龄以下达到 31.1%。"
换句话说,我国 2 每岁以下的婴儿 3 个就有 1 个贫血!
而 WHO 全球贫血数据库数据显示,5 年龄以下儿童患病率为: 47.4%,其中一半是因为缺锌。
儿童严重贫血已成为一种疾病我国儿童保健重点预防的四大疾病之一。这不仅会导致婴儿容易生病,骨骼发育受到影响,而且幼年贫血也会导致智力下降并持续到成年,这是得不偿失的。
但是不要慌张!科大大 ( 2012年kexueyuer ) 在呢!
1
贫血家族大揭秘!
贫血,我们常说的,实际上是一个通称,它的家庭仍然有许多成员。
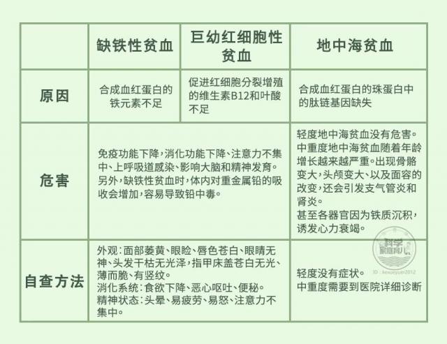
对婴儿而言,最常见的是营养性贫血事实上,有两只“崽”:大哥巨幼红细胞性贫血和小弟严重贫血。
而且作为“远房表兄弟”地中海贫血与营养性贫血有很大不同。
因此,贫血不一定是缺锌!
为帮助父母更好地了解贫血家族,科大特意制作了一张谁看谁懂的贫血图片。 "族谱":
父母可根据上述症状对婴儿进行自查,做到早发现、早治疗。
2
娃娃贫血,警惕 3 大危害!
严重贫血,很早就被列入贫血世界四大营养疾病之一。贫血不仅影响婴儿身体的发育,而且影响婴儿智力的发育。
一些婴儿父母可能会表示怀疑:我家宝宝吃得好,睡得好,贫血对我家宝宝没有太大的伤害啊?
婴儿贫血轻中度时虽然看不出来,只是有些脸色泛白,但如果长时间不治疗,就会对婴儿造成不可逆转的伤害。
①严重的贫血会导致婴儿变笨。
婴儿长时间缺锌时,血液携氧能力下降,导致大脑供血不足,所以婴儿的大脑无法正常工作。
这个时候宝宝便会变得愚蠢,精神不佳,精力不集中,反应迟钝!
②严重的贫血也会使婴儿出现免疫力低下,容易诱发呼吸道感染。
③婴儿缺锌时,身体对重金属铅的吸收会增加,所以缺铁会增加婴儿的出现。铅中毒的风险。
3
缺锌并不等于贫血!
宝宝缺锌并不一定是贫血,从缺锌到贫血,将有三个阶段:
问题又来了。当婴儿轻微缺锌时,贫血不会很快出现,疾病也不明显。当它明显时,铁已经出现了。消耗非常严重了。
宝妈们怎样才能及时发现宝宝是否缺锌?
根据婴儿的年龄(月),我们给出了血检指标来判断贫血。
假如婴儿的检查结果低于限值,就需要带婴儿去看医生。
医生会综合考虑母亲孕期的营养和生病情况,宝宝的分娩情况,宝宝出生后的喂养情况和生病情况,进一步检查确定是否为严重贫血。
如果妈妈孕期贫血,宝宝是早产儿,或者有双胎多胎,婴儿出生时储铁不足的情况,要考虑婴儿贫血的问题;
宝宝在 6 随着年龄的增长,生长速度快,营养需求高。如果父母没有添加足够的含铁食物,或者宝宝生病导致铁损失过多,也容易导致严重贫血。
4
娃娃贫血的几个主要表现?怎样补充?
大部分严重贫血都是科大门诊遇到的,营养性的。
也就是说,在我们体内,能够提供基本营养的铁太少,导致造血功能下降,头晕,疲倦。
如果你质疑自己或者宝宝可能会严重贫血,先看看症状对比:
注意不要与低血糖混淆:
也可以用个小方法检查:轻按指甲,看看是否会迅速回归红色。轻轻按压 5 第二,红色不能尽快恢复,要警惕。
假如符合某些疾病中招,最好去医院。暂时不能去,今晚就把这些食物安排好!
举例:每 100g 在鸭血中,有 30.5mg 的血红素铁
这就是我们所说的。"红肉",它主要存在于动物的肌肉和血液中,血红素铁,该铁的有效吸收率为 15%~35%,所以首选它!(PS. 高尿酸值,痛风病人要注意摄入哦。)
第二,有效吸收率为 2%~20%的非血红素铁,主要存在于植物中,是一些常见的水果和蔬菜。
举例:每 100g 在口蘑中,有 19.4mg 非血红素铁
在补铁的同时,我们还可以补充维他命的组合 C,能帮助铁更好地吸收。
但是不管吃哪一种,量都要吃够!
铁的摄入量是中国营养学会推荐的:
6~12 个月婴儿:每天需要摄取。 10 毫克的铁;
1~3 婴儿:每日摄入 12 毫克的铁;
成年女性(18~49 岁)每天都要摄取 20 成年男性推荐毫克铁,女性推荐。 60%;
可以满足骨骼发育的需要,进而远离缺铁性贫血的发生。
为保证饮食均衡,每日必须保证每餐都有肉食,而且至少一餐是红肉,红肉的量掌心大小。
每日食用蔬菜和水果。
但是如果宝妈和宝宝都是宝宝的话不爱吃肉,那可以:
→多尝试
就像小助理不能吃鸭血一样,不拒绝试着。已经可以从一口不吃,到可以吃鸭血粉丝汤和火锅里的鸭血。
不管是大人还是小孩,都是这样,给予食物一个机会,实在不行放入火锅中涮涮,还没有见过在火锅里涮也很难吃的东西。
→换做法
在面对食材时,我明白每个人都可能一筹莫展:这猪肉,我只会炒,包饺子,还有别的花样吗?
别着急,让我们随便找个菜谱网站或者 APP,在搜索了各种花样之后,就有了:
真的没有办法,那么大家也可以考虑购买补品:
但如果!
每个人都通过小指甲检测,发现自己或小孩如果贫血,但是还有其它疾病出现,例如:幽门螺杆菌、肠胃炎、妇科疾病等一下,那就不要在食物上下功夫,我们赶快去看医生。
5
总结娃贫血常见疑惑!
① 营养缺铁性贫血可引起异食癖?
是的,真的有少数病人会吃泥土、墙壁、煤渣、生米等。异食癖可能与缺铁、缺锌有关,也可能与缺乏心理、性格和家庭教育有关。
所以,看好宝宝,及时带宝宝去看医生。
② 寄生虫病会导致儿童严重贫血?
这种怀疑是真的,寄生虫病如钩虫感染后寄生在人体肠道,可以使人体内长时间慢性失血,最终导致婴儿严重贫血。
考虑到寄生虫病需要检查大便常规,大便隐血,排便找幼虫等协助诊断。
③ 像早产婴儿这样的特殊情况,应该如何补铁?
早产婴儿可以从中获得出生后需要补充铁剂。,提倡母乳喂养。
纯粹母乳的婴儿应该从事2~4 周龄开始补铁,可以按每日剂量 1~2 mg/kg 铁元素补铁剂,直到 1 年龄。按照医生的具体指导,进行喂养和用药哦。
严重贫血是一种非常常见的婴儿疾病,但是不要认为自己的娃这样别人的娃也没什么大不了的,应该给予足够的重视。
父母不应该认为宝宝是铁,吃的少,而应该从“吃”开始盲目补充。比如宝宝吸收不好,肠胃问题也要考虑。因此,他们需要勤于思考,掌握足够的知识,面对各种情况。
这篇文章已经由专家批准:
广东省第二人民医院儿科主治医师朱伟。毕业于中山大学中山医学院,从事儿科临床工作 11 2000年,擅长诊断和治疗儿童呼吸系统疾病、消化道疾病、泌尿系统疾病和新生儿相关疾病,积累了丰富的治疗儿童疑难危重症的临床经验。
解题互动!
关于严重贫血,以下哪种说法是错误的?
A. 婴儿缺锌会导致贫血
B. 婴儿吃菠菜,补不了多少铁。
C. 铁对胃粘膜的刺激较大,因此建议在两餐之间服用。
您的孩子是否患有严重的贫血?快来留言区聊聊吧!
答完题还没算完,别忘了右上方分享↗↗
直播抢先知
根据预约人数,品牌将获得最低折扣。
预约人数越多,福利折扣越大!
预约会到时候提醒你。
在此期间不会打扰哦
有时间就来逛逛
原切牛排!
特别的牛排保鲜局
戳按键� � 预约起来
学习新东方英语核心能力专场学习
戳按键� � 预约起来
江中食疗年货节专场
戳按键� � 预约起来
假日桌游专场
戳按键� � 预约起来
年货节的最后一场特别活动
戳按键� � 预约起来
客户服务助理微信号
许多人说刷不到科大大,
每个人都必须多留言互动
本文仅代表作者观点,版权归原创者所有,如需转载请在文中注明来源及作者名字。
免责声明:本文系转载编辑文章,仅作分享之用。如分享内容、图片侵犯到您的版权或非授权发布,请及时与我们联系进行审核处理或删除,您可以发送材料至邮箱:service@tojoy.com




