商家起诉电商平台乱罚款背后:司法纠偏拷问平台治理权力边界
商品被屏蔽、下架、禁止销售和删除,商店被禁止更新和上架,商店被降级、限制和关闭,商店被限制退货和提取现金,担保金被扣除,罚款被扣除,违约金被直接扣除在商家账户中,销售金额的最高可罚金额的80%...除了各种惩罚手段外,还有只退款、以“退款率”和“差评率”作为惩罚商家的指标等。这些都是悬在头上的达摩克利斯之剑,无时无刻不在提醒他们要合规管理,不要碰平台设置的红线。
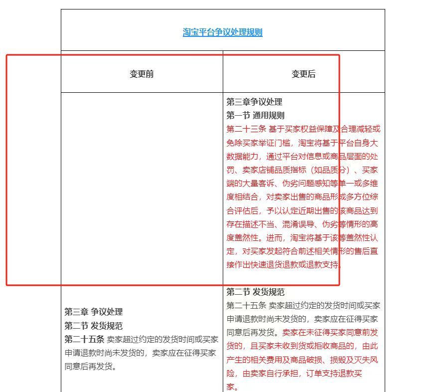
第二十三条淘宝新增,备受关注。 本文图片均由受访者提供。
然而,过于严格的惩罚也带来了强烈的反弹。近年来,一些商家不断向法院提起诉讼,认为电子商务平台以违约金的名义对平台内经营者的商家进行罚款和扣款,要求取消处罚和退还扣款。
根据多份司法裁判文件,法院认为,涉案平台扣除原告涉案商品的违约金太高,不适合原告违规操作的严重程度,不符合过度处罚的比例原则,判决平台退还部分商家被处罚的违约金和扣除费。
很多情况下,平台面临着商家的诉讼潮。本报以“网络服务合同纠纷”为由查看发现,近年来,平台上有1000多起被商家起诉的案件。很多起诉平台的商家告诉本报,平台惩罚过重,商家不堪重负。
适应淘宝与商家的沟通规则
中国社会科学院大学互联网法治研究中心执行主任刘晓春认为,平台与商家签订的网络服务合同是平台以形式处理商家相关违规行为的依据。但基于平台治理的需要,平台与平台运营商之间的关系并不纯粹是平等的民事主体,平台具有“准立法权”、“准执法权”、“准司法权”。引入行政监督、司法审查等外部约束机制,在平台相对封闭的治理过程中,可使其处理结果更加合理、公平。
该报注意到,2024年12月23日,在全国市场监管工作会议上,市场监管总局表示,将在2025年制定平台规则监管措施,严厉查处平台规则领域的违法行为,整顿使用规则破坏公平交易,损害平台内商家和消费者的合法权益,促进平台规则的公平透明。
大数据治理下的“违约金”,平台:还罚少了。
经营网店的乾先生决定起诉快手,源于一次封店。
根据成都铁路运输第一法院的调解书,原告乾先生在被告成都快购科技有限公司(以下简称快购公司)上开设的网店经营日用品和食品。被告快购公司要求原告支付3000元和20000元的违约金,并以原告销售的商品“商品质量/服务描述不一致影响使用/感受细节”和“危及用户权益”为由,强制扣除。同时,该店15万多元的货款账户采取了限制现金提取措施。乾先生认为,这一系列所谓的“处罚特征”的违约处罚是没有法律依据的,违背了诚信原则和平等原则。
乾先生说,通过咨询官方客服,他了解到,因为他店里有一个和其他网店很像的产品,卖9.9元,比较劣质。平台认为他的产品也是劣质的,所以他的产品被退回了。但是他店里卖的产品价格是59.9元,质量好很多。随后,他的店铺被平台退回,因为产品主图和其他网店一样,信息被平台列入黑名单。几次投诉失败后,他向法院提起诉讼。
最后,该案以调解结案,快购公司退还乾先生12000元,解除了其网店的提现限制。不久,乾先生的另一家店铺也通过法院调解结案,快购公司将扣除的2万元违约金退还给原告的一半。
快手电商发送的优先退款短信
该报注意到,在2024年7月成都铁路运输第一法院的一起类似案件中,法院判决平台将23万元违约金退还给商家17万元。
根据判决,原告认为,在被告单方面提供的《Aautorapper小店商户服务协议》中,包含“处罚特征”的违约金条款已经达成一致,但没有达成具体明确的违约情况和相应的违约金金额。被告只以“退货率”和“差评率”单方面认定原告违约,坚决要求原告支付23万元以上的违约金,严重侵犯了原告的合法权益。
被告快速购买公司辩称,涉案产品的退货率为3.22%,平台同期平均退货率为0.62%。大量差评和消费者反馈的照片证实,涉案商品的尺寸与宣传不一致,存在商品错误的欺骗行为。平台认定商家为A类违规一般情节,并处罚违规商品过去30天销售额的50%作为违约金,已经酌情减轻了对商家的处罚。
法院没有否认原被告签订的商户服务协议和协议中的格式条款和违约条款的有效性,但认为快购公司没有证明案件涉及的商品造成消费者人身伤害或重大财产损失,原告案件涉及商品30天销售额50%的违约金过高,不符合过度处罚相当比例的原则,因此判决酌情减少并确定被告退还原告违约金17万元。该案件在快购公司上诉后,二审法院予以保留。
适应商家与平台的沟通规则
北京京师律师事务所律师裴仁奎和杨东旭告诉《ThePaper》,他们的律师事务所团队已经承担了这样一个商业起诉平台的约20起案件。平台用于处罚的“退货率”和“差评率”是根据“大数据”统计的,但平台缺乏对消费者投诉反馈的检测和审查,即使商家提供了通过产品质量检验的报告,也很难采纳。
商家:“最多可罚销售额的80%”:不堪重负。
根据相关裁判文件,在《商品质量或描述不一致》的实施办法中,Aautorapper根据不同的商品类别和违规性质分为A。、B、C三类,其中A类违规包括商品不正确的欺骗行为,影响用户体验。剧情一般是指发现商品规格、外观、功能等严重描述不一致或以次充好的情况。通过用户反馈、平台抽样、平台审查等形式。这种“情节一般”的违规处理措施如下:首次扣20分,违约金为违规商品销售额的50%(最低4000元,最高50000元);两次扣20分,违约金为违规商品销售额的60%(最低4000元,最高70000元);三次以上:扣30分,违约金为违规商品销售额的80%(最低6000元,最高80000元)等。
“销售额50万元,利润按5%计算。商家只能赚2.5万,平台最高可以罚40万。”乾先生说,虽然平台的处罚标准经常变化,但整体处罚仍然让大量商家不堪重负。
裴仁奎和杨东旭律师告诉《ThePaper》,从目前团队办理的案件来看,“大部分原告都得到了法院的支持,即判决被告平台将处罚的部分违约金返还给原告。高的退了70%以上,低的退了10%以上,一般退了一半左右。”
本报在威科先行法律数据库中使用“平台店铺” 关键字检索发现,商家起诉平台退还违约金的情况并不少见,但绝大多数裁判文书都隐藏了被诉平台的名称。
该报获得的判决显示,拼多多平台也被两家平台的门店起诉。涉案门店因“发布混乱信息”被消费者投诉,被拼多多限制提取现金,扣除担保金作为违约金。一审法院酌情认定,原告有过错,应当承担8000元的违约金,并判决拼多多退还两家门店扣押的5万多元。
在研究团队律师承办的多起案件后,裴仁奎发现平台内运营商与平台的矛盾主要是平台对商家的处罚过于严厉随意,处罚标准不同,存在重复处罚现象。比如在一起案件中,涉案商品被平台判定为“推广产品质量或描述不符合A类违规,违规水平:一般”,处以20分的处罚,扣除近7万元的违约金。不到两个小时,该商品再次被平台以相同的违规理由和类似的违规描述扣除20分,扣除2万多元的违约金。最终,法院将此次扣罚判定为重复处罚,并命令平台退回。
“平台一致认可消费者的反馈,仅以此为由对商家进行罚款,不仅造成了大量的误罚,也为一些消费者利用这一规则变相威胁商家创造了便利条件。”杨东旭律师表示,平台对商家的罚款金额过高。“如果行政单位对产品进行处罚,金额可能不会那么高。事实上,平台在商家付费的商品流中获得了很多好处。”
被反向侵权的商家:如何平衡消费者和商家的利益?
电子商务平台备受诟病的“只退款”,一度让商家痛苦不堪。
2024年9月,网络消费纠纷调解平台“电诉宝”联合网络经济社会电子商务研究中心评选出商家投诉电子商务平台十大“只退款”案例。包含“拼多多”客户未反馈鞋问题联系平台“仅退款”;商家拒签问题手机,“淘宝”却支持8549元“仅退款”;以商家负面处理售后为由,“京东”强制判定商家责任;“小红书”平台不联系商家,直接同意“只退款”;买主可以随意发一张照片,提出一个与质量有关的问题,立即获得平台“仅退款”;快手通过短信通知所有收到货物的买家申请退款;“1688”强制执行“仅退款” 商家支付宝余额自动扣除等。
本报从一个由商家组成的投诉小组中了解到,上述情况仍然经常发生。也有商家表示:“客户想申请退款,平台只帮他退款。客户说错了,同意退给商家,平台不同意。”
学术界、行业和监管部门都在讨论“仅退款”的问题。
国家市场监管总局发展研究中心主任叶宝文在2024年12月21日北京大学电子商务法研究中心年会上指出,“只有退款规则反映了平台的竞争策略,以保护消费者权益,道德正义绑架经营者,减少经营者权益,催生了专业羊毛现象,导致少数消费者反向侵权经营者,加剧了电子商务平台与平台内经营者的差异。”
"平台规则制定存在随机性、乱用现象,执行不透明。执行标准模糊,执行结果隐蔽,投诉机制发挥有限作用,容易引起多方分歧。同时,叶宝文指出,平台企业普遍制定了违约规则,即平台有权在商家违反相关规则和协议的情况下,向商家收取特定金额的违约金。部分平台偏离规则,制定初衷,有“以罚代管”的倾向,在扣除违约金时未履行详细通知义务。商家不知道具体的惩罚原因,也不明确改进方向。
在淘宝上经营服装网店十几年的方生介绍,淘宝上“只退款”不算多年。《淘宝平台争议处理规则》第六十六条明确规定,淘宝认定商家销售的商品质量问题属实的,商家应当按照相关规定或者淘宝平台的相关规定承担退货、更换、维修等义务。如果没有相关规定,交易支持申请退货。“规则明确表示申请退货,但没有说只是退款。”方生说。
但近年来,随着“只退款”成为电商平台的标准,淘宝也发生了微妙的变化。2024年7月,淘宝出台措施,提高“只退款”政策。方省表示,他现在经常遇到退货,平台随意扣除商家的保证金。
"多个订单,消费者退货的原因是‘不想要’、“尺寸没有正确选择”。根据淘宝规则,在这种情况下,退货运费应由客户承担。然而,平台仍然从商家保证金中扣除了运费。”方生在《ThePaper》上展示了许多后台截图。
“七天没有理由退货,有时两个月了,给客户开了退货入口。”方生介绍,他还发现,即使国家对退货有明确规定,淘宝也是“家规”。
比如中国市场监管总局发布的《七日无理由退货网购商品暂行办法》第八条规定,客户退货的商品应当完好,第九条列出了商品不完善的评价标准,其中服装类别为“商标标识被采摘、标识被切割、商品被污染、损坏”。
消费者选择牛仔裤,剪掉标签,打开扣眼,方生拒绝退货。平台小二认为,打开扣眼并不影响商品的完整性。扣除商家保证金作为支付给消费者的货款,并告诉他“这是淘宝给出的规则,你作为商家需要遵循”。
对于标签的切割,平台认可影响商品的完整性,但“只支付产品价格的5%。”方生拒绝接受。“我们的标签是用防伪扣绑起来的,专门用来识别是否被客户洗过,是否被调整。现在标签剪了,我很难判断。”方生说。
2024年12月30日,浙江广播电视台集团1818黄金眼报道了一起客户拆除羊毛外套袖子标签,手动缝纫退货的案例。在这次事件中,商家认为有明显的穿着痕迹向平台投诉,但是平台判断“投诉不成立”。判断依据是,由于明确影响商品功能的问题而导致退货。客户在接受采访时表示,这件衣服不是羊毛而是退货,但是卖家提供了100%羊毛的监控报告。而且在接受采访时,平台并没有直接回应争议。
一位淘宝服装商家告诉《ThePaper》,七天无理由、运费保险、平台比价系统导致产品退货率上升。1月6日,他展示了自己店铺的退货率:达到55.81%,同行平均值为42.67%。高退货率的背后是货物损失、运费、人工成本的大幅增加。
一个商家最近一周退货了。
“三权合一”平台:权力太大谁来制约?
本报注意到,在社交媒体上,也有很多商家反映平台乱扣费、秒退款问题的帖子。
很多淘宝平台商家表示,当商家投诉一些不合理的退货申请时,平台会根据《淘宝平台争议处理规则》第二十三条回复商家。这是淘宝2024年快速退款或者申请退货的新规则。
第二十三条原文基于客户权益保护和合理降低或免除客户举证门槛,淘宝将通过平台对信息或商品的处罚、商家店铺质量指标(如质量分数)等方式,基于平台自身的大数据能力。、客户端大量客诉、假冒伪劣问题感知等单一或多维度的结合,在对卖方销售的商品进行全面综合评估后,确定近期销售的商品达到了描述不当、混淆误导、伪劣等情况的高度自然。因此,淘宝将在此基础上,对客户发起符合上述相关条件的售后服务,直接进行快速申请退货或退款支持。
“平台本身的大数据能力是什么数据?如何计算质量分数?客户端大量客户投诉的具体指标是什么?客户乱申请不包括投诉数量?综合评价的计算是否可以公开?高度自然的法律概念是否也需要一定的证据要求?”方生提出了一系列问题,“23条模糊隐蔽的区域太多了。”
在杨东旭律师看来,“平台掌握了制定和执行规则的权利,有些罚款不仅不客观公正,还多次修改,几个月内发生了很大的变化。甚至有些规则还没有颁布,罚款已经产生,形成了追溯到过去的‘倒罚’,导致商家非常被动。与此同时,平台规则不当、不透明,罚款数据不公开,是商家最不满意的地方。而且没有第三方的有效监管,叠加平台投诉的形同虚设,更是激化了分歧。”
裴仁奎律师认为,问题的核心是平台对平台内商家高度强大的权力控制,大部分商家敢怒不敢言。这种强大的控制只是缺乏监管,导致平台内的业务环境极端。而且平台罚款的去向和使用不透明,商家无法监管,逐利肯定会加强平台的罚款动力。法院对一系列案件作出重点判决,可视为司法权限对平台处罚权的制约和纠正。
2024年12月21日,北京大学电子商务法研究中心发布调查报告《电子商务平台经营者的治理权及其行使界限》。报告指出,目前,基于其实际优势地位,平台在治理上具有“准立法权”。、“准执法权”、“准司法权”。“三权”分别对应:平台通过规则的制定,规范平台内运营商和用户的行为;平台发现平台内运营商违反平台规则,对相应主体采取网络禁令、降低评级、限制准入等措施;平台内运营商和用户在平台交易过程中发生纠纷,平台做出相关处理决定,以决定纠纷。
清华大学法学院副教授王洪亮在北京大学电子商务法研究中心年会上在讲话中提到,平台对商家的处罚有时过于严格。他说:“我经常乘坐滴滴或其他网约车平台,平台上的司机抱怨会受到许多惩罚。有时候平台对平台内运营商的处罚太多了:如果平台内运营商不接电话,一次性处罚1000元或者2000元,可能不安全。上海和杭州法院在司法程序中,通过适用违约金和酌减规则来解决这一问题。”
在这次年会上,北京工商大学法学院教授吕来明认为,近年来,随着中国经济总体下滑和消费退化的背景,平台经济中存在的一些问题在快速发展的过程中暂时被掩盖。一方面,一些原有的问题还没有完全解决,尤其是平台经济中消费者权益保护的一些痛点和难点,如商品错误、虚假广告、大数据杀戮等。另外,在当前形势下,更突出的一个问题是中央文件中也提到的“内卷式竞争”。也就是说,如何平衡平台内运营商与平台的关系和利益分配,如何平衡运营商与消费者之间的利益矛盾,已经成为当前亟待解决的突出问题。
吕来明认为,有必要建立一个避免滥用的机制,以避免不合理和过度倾斜来满足消费者的需求。“比如一些行业的经营者反映,平台上只有50%以上的退款比例,甚至更多。显然,这种情况意味着对消费者有利的规则被滥用,反而造成了经营者的不公平负担,最终走到了规则的背后。”
中国社会科学院互联网法治研究中心主任刘晓春认为,平台与商家签订的网络服务合同,是平台以形式处理商家相关违规行为的依据。然而,基于平台治理的需要,拥有“三权”的平台与平台运营商之间的关系并不纯粹是平等的民事主体。引入行政监督、司法审查等外部约束机制,在平台相对封闭的治理过程中,可使其处理结果更加合理、公平。
该报注意到,2023年7月,在广州互联网法院审理的一起商家起诉客户无证据“只退款”案件中,法院指出,平台审批方式广泛,商家只能被动接受结果,不能参与讨论,最终导致利益失衡,导致本质不公,因此判决消费者退款给商家,赔偿商家400元维权损失。
判决书写道:“平台规则是保证平台内交易秩序的基石。我们应该以‘良好的规则和良好的治理’为目标,根据自己的定位和实际情况进行灵活精细的管理,在平台内创造各方利益的稳定平衡,进而充分发挥调解作用,有效减少纠纷,维护公平公正的商业环境。”
(注意:乾先生、方生均为化名)
本文仅代表作者观点,版权归原创者所有,如需转载请在文中注明来源及作者名字。
免责声明:本文系转载编辑文章,仅作分享之用。如分享内容、图片侵犯到您的版权或非授权发布,请及时与我们联系进行审核处理或删除,您可以发送材料至邮箱:service@tojoy.com






