安达股权IPO:两次分红与募资补流金额相似,曾存国有资产管理程序缺陷
瑞财经 刘治颖 12 月 26 日本,湖州安达汽车零部件有限公司(以下简称安达股份)北交所 IPO 受理后,保荐机构为财通证券有限公司,保荐代表为中汇会计师事务所(特殊普通合伙)戚淑亮、孙江龙。
根据招股书,安达的股权是以创建为基础的。 2005 年 8 本月主要从事汽车铝合金精密压铸件的研发、生产和销售。主要产品包括新能源三电系统零件、悬架支架等悬架系统零件,如油底壳、盖子等动力传动系统零件、逆变器外壳、电机外壳等。
此次 IPO,安达股权拟募集资金 3.62 亿元,其中,智能汽车轻量化关键零部件制造项目拟投资 2.8 1亿元,R&D中心建设项目拟投资 3196.09 万元,补充流通资金拟投入资金。 5000 万元。
报告期内,安达股权累计实施 2 次股分配。2020年, 年度利润分配 4200 万元,2022 年度利润分配 840 一万元,总分配 5040 与本次募资补流金额相似的万元。
2021 年到 2024 今年上半年,安达股权收入分别为 6.58 亿元、7.71 亿元、9.24 亿元及 4.69 净利润分别为亿元 2207.36 万元、1831.62 万元、5752.96 万元及 3813.99 一万元,毛利率分别为 10.29%、10.17%、14.84% 及 17.82%。
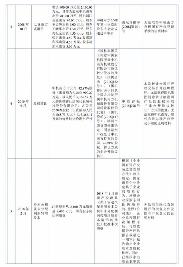
值得注意的是,安达股权发展过程中存在国有资产管理程序缺陷。例如,2005 年 8 月份,安达有限公司开业,联合收割机存在湖州安达汽车零部件厂机械设备实物投资 611.58 其他货币出资一万元 11.42 万元。现在无法获得成立公司时的重组方案等相关材料和国有资产主管机构的审批文件;无法获得联合收割机分析报告的证明文件,办理国有产权登记手续。
安达股份表示,2024 年 1 月 30 日,湖州市人民政府发布《湖州市人民政府关于确定湖州安达汽车零部件有限公司上市过程中涉及发展历程等相关事项的批复》(湖政函〔2024〕13 号码),确定企业在改革开设、历次增资、股权转让等发展过程中,股权进化过程及结果真实可信,股权权属明确,不存在国有资产流失或损害国有股东利益和员工利益的情况。
本文仅代表作者观点,版权归原创者所有,如需转载请在文中注明来源及作者名字。
免责声明:本文系转载编辑文章,仅作分享之用。如分享内容、图片侵犯到您的版权或非授权发布,请及时与我们联系进行审核处理或删除,您可以发送材料至邮箱:service@tojoy.com




