拼搏这一年 | 回顾固始法院今年的年度关键词,
202 4
以词解码
2025 蓄势待发…
2024——2025
时光飞逝,回顾2024年的轨迹。
在旧日历的一页一页被撕掉的时候
只剩下最后几张了
跨年
它就像一条无形的线
轻轻地将过去和未来串联起来。
回首这一年
不管是处理复杂的商业纠纷吗?
或者裁定民事纠纷与社会公序良俗有关。
或者对各种犯罪行为进行公正审判。
法庭永远是那个坚固的法治堡垒。
让公平的旗帜狩猎飘舞
使正义的航船稳步前进
今日让我们通过八个关键字,一起回顾2024年固始法院唯实争先、担当的奋斗足迹。
2024:
守护平安
认真贯彻整体国家安全观,坚持标准不减、趋势不减,正常开展扫黑除恶斗争。依法严惩危害社会治安、危害公共安全的犯罪,严重影响群众安全感,打击电信诈骗及其上下游危害群众财产安全的犯罪。
2024:
法佑民生
全面实施《民法典》,依法审理买卖、租赁、合同等合同纠纷案件,平等保护各类市场主体的合法权益。筑牢“一老一小”和女性法治护甲,家庭教育令就出来了。帮助农民工等劳动者兑现工资。为了缓解当事人的诉讼费用,办理司法救助案件,为弱势群体提供司法“保护伞”。
2024:
府院联动
深化法院联动机制,促进政争源头治理、综合治理和本质解决,行政诉讼数量和败诉率“双降”工作取得显著成效。大力推进行政单位负责人出庭应诉,行政单位负责人出庭案件调解率明显提高,实现从出庭到出声、优秀、有效的转变。
2024:
如我在执
深化执行权运行机制改革,实施分段集约化处理和信息化管理,开展“豫剑执行”等集中执行活动。通过拘留和拘留不可信的执行人,他们被列入不可信的执行人和限制高消费名单,并尽最大努力维护胜诉当事人的合法权益和司法权威。在新媒体平台上曝光不可信人的信息,让“老赖”无处藏身,帮助诚信社会建设。
2024:
优化营商
牢固树立“法治是最好的商业环境”的理念,软性解决企业之间的矛盾和纠纷。谨慎适用强制措施,尽可能“活封活扣”“留水养鱼”,对被执行的民营企业采取保全措施。充分发挥破产审判“积极拯救”“及时清理”的功能,让公司通过重组、调解、化解危机、回归“跑道”。
2024:
诉源治理
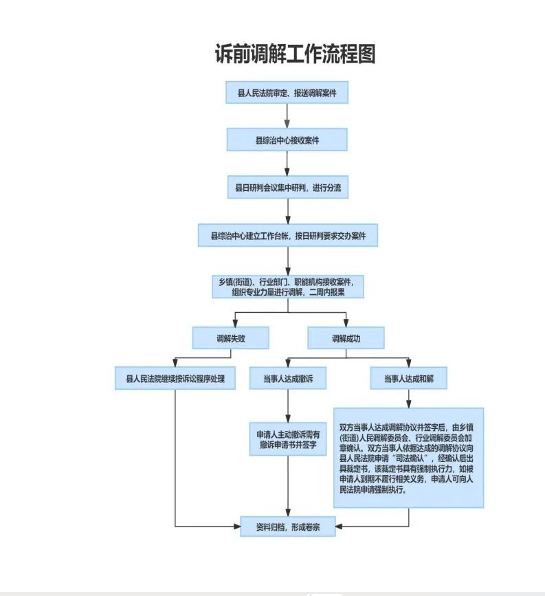
聚焦“抓前端,治未病”,参与社会综合治理,联合县委政法委颁布《固始县诉前调解工作运行流程》,邀请调解机构和特邀调解人员进入人民法院调解平台,诉前解决7000多起纠纷。
2024:
智慧法院
深化信息技术与审判工作的深度融合,全面实现诉讼缴费、退款、保全、送“一网通办”、自助立案、风险通知、综合查询“一站通办”,律师进入法院“一码通行”,12368服务热线“一次性完成”,努力让群众少跑,多数据跑。
2024:
法润人心
法治副校长定制模拟法院、案例宣传等“普法套餐”,护送青少年健康成长。扎实做好法律“六进”活动,向机关、社区、乡镇等发送法律进行普法讲座56次,组织普法宣传活动26次,发放普法宣传资料1.5万余份,营造学习法律、遵守法律的浓厚氛围。
我们来了,2025!
搜索
持正守衡 法安天下
展望未来
固始法院将继续深化协同联动
更多的法治力量凝聚在一起
共同打击违法犯罪
维护社会稳定
不断加强法官团队的专业能力建设
使用更加精湛的司法技能
司法态度更加严格
为人民群众提供更高质量、更高效的司法服务
原题:“奋斗今年的奋斗今年 | 从年度关键字,回望固始法院今年》
阅读原文
本文仅代表作者观点,版权归原创者所有,如需转载请在文中注明来源及作者名字。
免责声明:本文系转载编辑文章,仅作分享之用。如分享内容、图片侵犯到您的版权或非授权发布,请及时与我们联系进行审核处理或删除,您可以发送材料至邮箱:service@tojoy.com




