马鞍山乘车卡来了!可以在300多个城市通刷!
万众期待的马鞍山特色乘车卡
卡面设计定档啦!
与马鞍山诗城文化相结合
和当涂大肉面
制定了两个不同的版面。
与此同时,也推出了
2025蛇年生肖纪念卡
三张乘车卡为互联互通卡
没有记名,没有报失
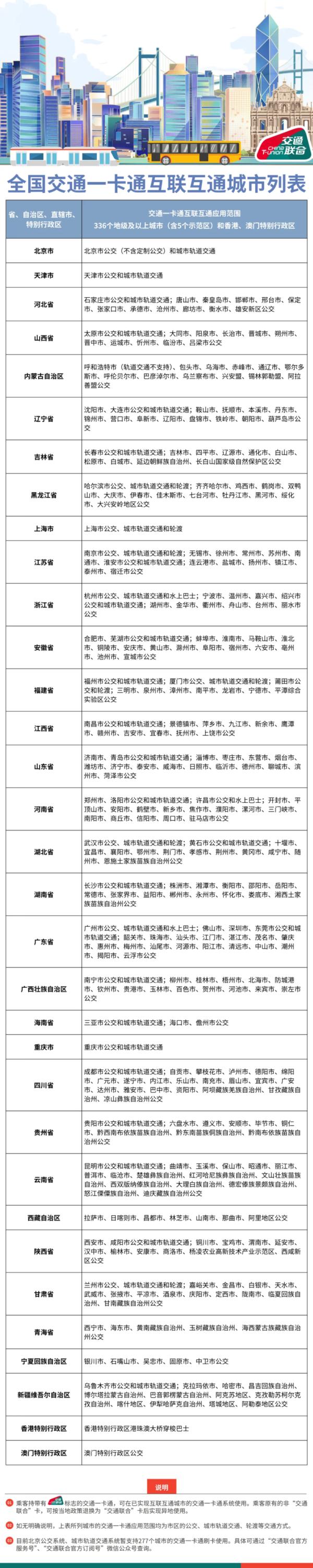
支持336个地级及以上城市
(包括5个示范区)
使用香港、澳门特别行政区使用
朋友们,马鞍山
三个乘车卡已经在制作中
来吧,快速看一眼
01
马鞍山•当涂大肉面
在涂大肉面的时候
马鞍山的特色美食之一
大肉面汁浓郁醇厚,肥而不腻。
每一碗大肉面
它们都是味蕾的天堂

“马鞍山•当当涂大肉面" 卡
该材料采用透明水晶滴胶工艺。
尤其适用于手机、钥匙小挂件。
卡片尺寸43*43
02
马鞍山•敬李白
李白和马鞍山有着深厚的文化渊源
被称为“诗城”的马鞍山
它与李白的文化影响密不可分。
李白一生中多次游览马鞍山?
留下了许多脍炙人口的诗篇

“马鞍山•“敬李白”卡面整体为
两面哑光设计
李白的水墨元素绘画
坐船而来 举杯吟诗
85.5*54卡尺寸
03
蛇来运行
蛇年生肖纪念卡
选择中国福袋
红色加金两面设计
将传统生肖文化与现代流行元素相结合

"蛇来操作" 卡使用了
加入了透明水晶滴胶材料和珠光工艺。
尤其适用于手机、钥匙小挂件。
更加精美的藏品
卡片尺寸45*42
使用小指南乘车卡
线上充值
01
安卓手机具有NFC功能,通过马鞍山市民卡APP(不支持IOS系统)充值。
线下充值
02
持卡到市民卡服务点充值。

使用范围
03
全国共享城市公共汽车和地铁刷卡共享336个数据。

▲点击图片放大阅读量
好文推荐:
题目:“马鞍山乘车卡来了!可以在300多个城市通刷!”
本文仅代表作者观点,版权归原创者所有,如需转载请在文中注明来源及作者名字。
免责声明:本文系转载编辑文章,仅作分享之用。如分享内容、图片侵犯到您的版权或非授权发布,请及时与我们联系进行审核处理或删除,您可以发送材料至邮箱:service@tojoy.com




