毕节,全省第一!
2024-12-29
近日
广州农业农村局宣布
粤港澳大湾区“菜篮子”生产基地
(第十三批)认定名单
其中
赫章县嘉乐种植养殖
专业的农民合作社
贵州红酥叶农业科技有限公司
威宁自治县贵州黄牛产业集团
有限公司
等待30个基地成功入选。
确定产品包括
辣椒,蜂糖李,红提,猪
肉牛、红松茸等10多个品种
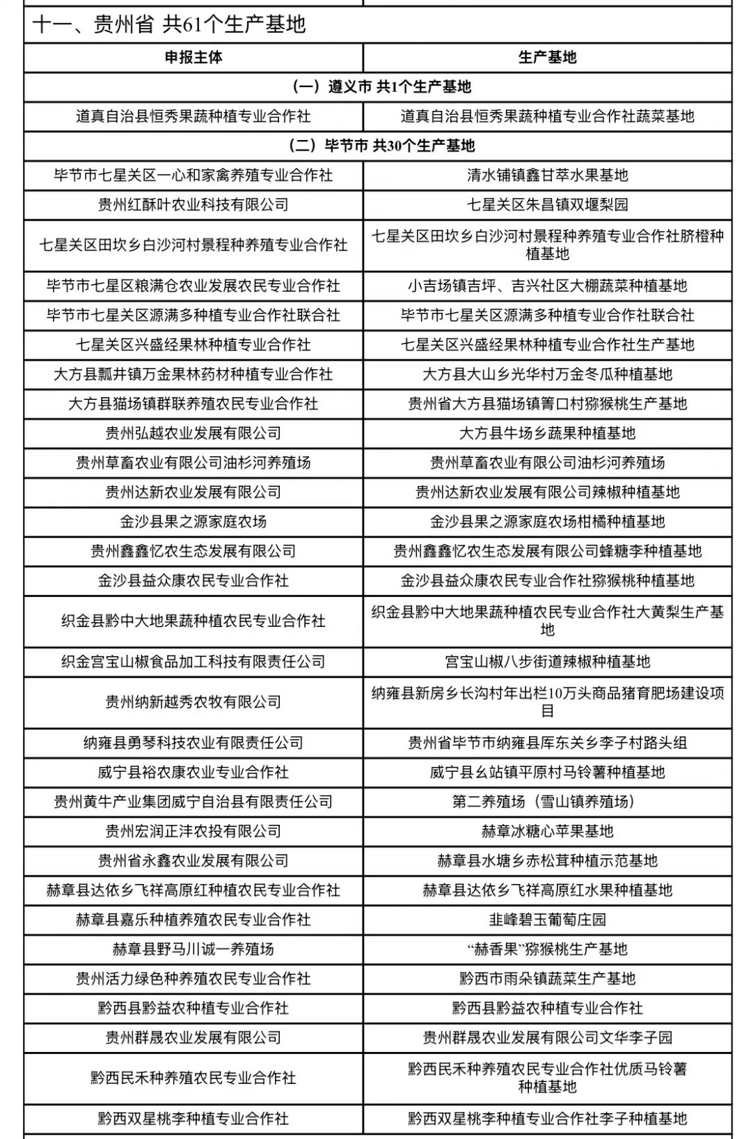
贵州省共认定61个生产基地
其中毕节30个,占全省49.2%
全省认定数量第一
截至目前
粤港澳大湾区毕节市累计认定
149个“菜篮子”生产基地
期限内有137个基地
认定总量位居全省第一
其中
61160亩种植基地面积
养殖业基地包括
6116头肉牛,10000头猪。
20万羽土鸡,404万羽土鸡。
水产品435245平方米,蜜蜂500箱
种类达50多个
冬 荪(高 琦 摄)
威宁苹果(陈) 曦 摄)
毕节市农业农村局将继续推进
粤港澳大湾区“菜篮子”生产基地建设
积极争取东西部合作资金支持
围绕“八大特色产业”
聚焦各县“一主两辅”主导产业
根据粤港澳大湾区的“菜篮子”
生产基地认定规程
积极组织申请认定
织金竹笋(韩贤普) 摄)
同时
进一步加强当前基地绿化化
规范化、规范化建设
加强质量控制和安全追溯
提高产品质量和品牌影响力
高水平建设毕节粤港澳大湾区
重要的生产基地“菜篮子”
原题:毕节,全省第一!
阅读原文
本文仅代表作者观点,版权归原创者所有,如需转载请在文中注明来源及作者名字。
免责声明:本文系转载编辑文章,仅作分享之用。如分享内容、图片侵犯到您的版权或非授权发布,请及时与我们联系进行审核处理或删除,您可以发送材料至邮箱:service@tojoy.com




