为什么你的Alice感觉不如人?那是因为你不能使用它!
同样是用 Alice,为什么你的回答总是不尽如人意?今天,小编整理了 3 常见的问题及提升技巧,使你的 Alice 发挥真正的力量!
若您也有独特的使用经验,请在评论区分享交流。
#1
提问方式可以更加直观
案例:
首周沪深京二手房销售数据统计路径(向 Alice 在询问数据问题时,习惯性地询问路径,如果能够直接进入主题,可能更容易得到答案。)
改进方案 :
沪深京二手房 11 月亮到现在,尤其是 12 每月第一周的销售情况如何?(在提问时,只要明确给出自己想要的数据和时间维度等筛选条件,就可以直接得到数据结果)
<<向左滚动下图查看案例对比。
#2
重要信息可以更加清晰
案例:
浦东基金公司被动基金管理规模(如果对排序有要求,Alice 有时候给出默认的排序可能不符合你的要求)
改进方案:
浦东基金公司被动基金管理规模排序 TOP20(如果想要结果一步到位,只需在提问中加上升序。 / 降序排序要求或取值范围)
<<向左滚动下图查看案例对比。
#3
操作指令可以更加完善
案例:
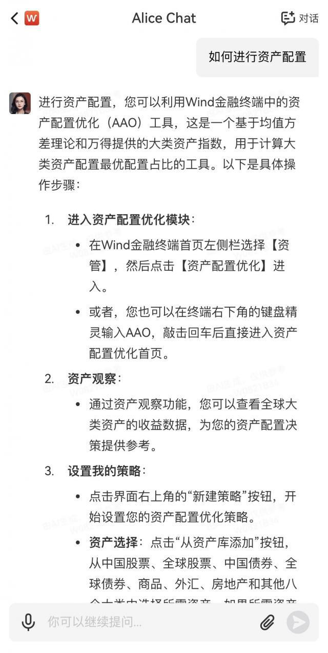
如何进行理财规划?(如果在提问时没有给出具体的操作细节,就会导致答案内容比较广泛,缺乏针性)
改进方案:
考虑到目前的市场环境,我应该如何在股票、基金、债券和现金之间进行财务规划? 5% 年化收益和低风险暴露。(提问时尽量多给出一些操作细节,有利于得到更有针对性的回复)
<<向左滚动下图查看案例对比。
Wind 金融终端上的用户输入
ACHAT ( Alice chat )
数千亿参数智能模型,能够理解复杂的金融概念
20 年度金融数据沉淀,分析能力堪比行业专家。
移动电话与电脑立即联动,确保随时随地高效响应。
为用户提供智能化的工作新感受
点击此处“阅读全文”感受 Wind Alice
本文仅代表作者观点,版权归原创者所有,如需转载请在文中注明来源及作者名字。
免责声明:本文系转载编辑文章,仅作分享之用。如分享内容、图片侵犯到您的版权或非授权发布,请及时与我们联系进行审核处理或删除,您可以发送材料至邮箱:service@tojoy.com





