12小时阅读效果:婴幼儿阅读习惯如何影响大脑?
那些沉浸在书海中的孩子
她们的未来将如何与众不同?
今日,我们来看看如何塑造儿童心智世界。
为什么它比我们想象的更重要?
闭上眼睛,想象孩子沉浸在书的世界里,他们的小脑袋里充满了精彩的故事和丰富的知识。这不仅仅是童话故事中的场景,更是真正的科学现象。一个超越美国的项目 1 一万名青少年的大规模研究表明,那些从小就爱上阅读的孩子,不仅在青春期的认知测试中表现出色,而且心理健康也更加稳定。
“我们找到了令人信服的证据,表明阅读与儿童的关键发展因素密切相关,可以提高认知能力、心理健康和大脑结构,这是未来学习和幸福生活的坚实基石。”
——芭芭拉 · 撒哈基安
剑桥大学精神病学系教授
在 2023 在《心理医学》杂志的研究中,英国和中国的科学家每周都会发现, 12 小时阅读是黄金时间,这与大脑结构的改善有着直接的联系,这也许可以解释我们所看到的现象。
阅读,这个看似简单的活动,其实是一项需要时间和耐心去培养的技能。不像听说,阅读并非与生俱来的,而是要通过学习逐渐掌握。儿童和青少年时期,儿童的大脑正处于快速发展阶段,这一时期建立的习惯对于儿童的认知发展和大脑健康尤为重要。
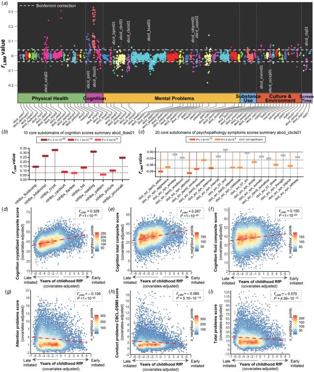
为了深入了解这一点,英国剑桥大学、沃里克大学和中国复旦大学的研究人员共同分析了美国青少年的大脑和思维发展(ABCD)这个研究包括序列的数据。 1 一万名青少年。他们综合了临床采访、认知测试、心理行为评估、脑部扫描等各种数据,对比了那些在 2 到 9 大约一岁的时候就开始享受阅读的孩子和那些较晚或者从来没有读过的孩子。
对青春期早期阅读和思维能力、心理健康状况进行评估
研究表明,那些早早陪伴书籍的孩子,在青春期的认知测试中表现得更好。,这些检测包括外语学习、记忆和言语发展等各个方面,以及学校学术成绩。他们的心理健康状况也更好。根据父母和老师的临床分数报告,这些孩子的压力和抑郁迹象更少,注意力更集中,攻击性和违反规则等问题行为的行为更少。
更令人惊讶的是,这些学生还专注于减少青春期周末的屏幕时间,比如看电视或使用智能手机和平板电脑,他们睡得更久。
在深入探索青少年大脑的同时,科学家们发现了一个令人惊叹的秘密:对于那些早早爱上阅读的孩子来说,他们大脑中的某些区域不仅体积更大,而且更活跃。这类区域,正是大脑区域在认知功能中起着重要作用。更加令人惊讶的是,这些地区也与心理健康、行为和注意力的改善密切相关。
扫描阅读和大脑发育。
芭芭拉,剑桥大学 · 萨哈基安教授告诉我们:“读书不仅仅是心灵的安慰,它还能激发我们的创造力,增强我们的同理心,甚至缓解我们的压力。” 读书,这种简单的习惯,实际上是孩子成长的基石,它关系到他们的思维发展、心理健康和大脑结构。
但是,阅读时间也需要适当的分数。研究指出,每周大概 12 最理想的是小时阅读时间。。超过这个时间,孩子的思维能力可能会下降,这可能是因为他们花了太多时间坐着,缺乏同样重要的活动,比如运动和娱乐。
中国上海复旦大学和英国沃里克大学的专家冯建峰教授鼓励父母在孩子很小的时候就培养他们对阅读的热爱。他说:“如果你做得好,不仅会给孩子带来快乐,还会促进他们的发展,帮助他们养成终身的阅读习惯,这也有利于他们的成年生活。”
在这个快节奏的世界里,让我们不要忘记阅读是最简单也是最强大的工具,它可以塑造孩子的未来。让我们为孩子们打开一扇无限可能的大门。
Reference
Yun-Jun Sun & Barbara J. Sahakian et al. Early-Initiated Childhood Reading for Pleasure: Associations with Better Cognitive Performance, Mental Well-being and Brain Structure in Young Adolescence. Psychological Medicine; 28 June 2023; DOI: 10.1017/S0033291723001381.
点亮小星标 ★ 精彩不错过
本文仅代表作者观点,版权归原创者所有,如需转载请在文中注明来源及作者名字。
免责声明:本文系转载编辑文章,仅作分享之用。如分享内容、图片侵犯到您的版权或非授权发布,请及时与我们联系进行审核处理或删除,您可以发送材料至邮箱:service@tojoy.com





