宝山区新增了一家医保定点零售药店,就在这里。
2024-12-18
根据国家和地方定点医疗机构协议管理的有关规定,经市、区两级医疗保险机构组织评估验收,宝山区近日新增。 1 家庭医疗保险定点零售药店,详情如下:
截至 2024 年 12 月 12 日本,宝山地区医保定点医院数量达到。 59 家庭、医保定点药店数量达到。 241 家。
医疗保险定点医院
截至 2024 年 12 月 12 日本,宝山地区医保定点医院数量达到。 59 家庭,详细信息如下:
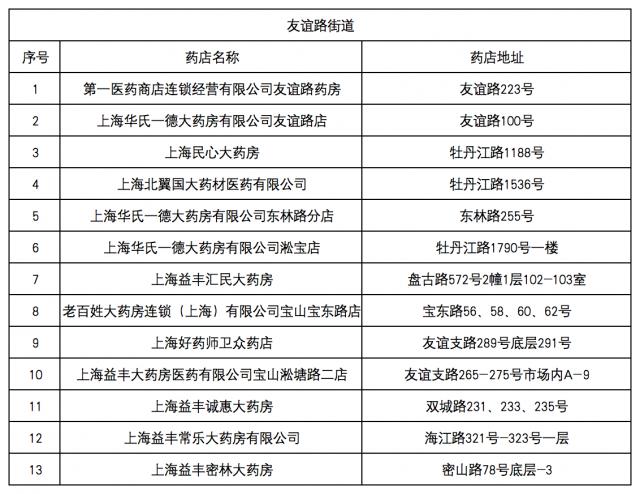
定点零售药店
截至 2024 年 12 月 12 日本,宝山区医保定点药店数量达到。 241 家庭,以下信息按街镇分布排列:
往期推荐
宝山是中国唯一获得鲁班奖的寺院。→
他变成了“蜘蛛侠”,实际上是为了…
行业领先,未来可期!宝山这个项目顺利摘牌
通讯员:陈海燕
编辑:张思源
资料:宝山医疗保险
* 请注明转载来自上海宝山官方微信
本文仅代表作者观点,版权归原创者所有,如需转载请在文中注明来源及作者名字。
免责声明:本文系转载编辑文章,仅作分享之用。如分享内容、图片侵犯到您的版权或非授权发布,请及时与我们联系进行审核处理或删除,您可以发送材料至邮箱:service@tojoy.com



