采购月收入15万?胖东来实行最严格的控制,仍有帐号“顶风作案”
原创 陆鹏鹏 蓝鲸新闻
12月14日蓝鲸新闻(记者 陆鹏鹏)“于总,胖东来的感觉没有以前好了;胖东来已经成为一家采购超市;你能控制采购吗……”越来越多的消费者在胖东来创始人于东来的社交媒体评论区表达了类似的感受。
作为网络名人超市,胖东来已经从当地人的“购物天堂”变成了外国人的“网络名人打卡点”,甚至支持了一批采购大军。然而,随着规模的扩大,采购产生了各种混乱,所以胖东来也加强了控制。
购买严重影响了胖东来的经营。
官方发布史上最严格的管理措施
违者将被解除会员资格
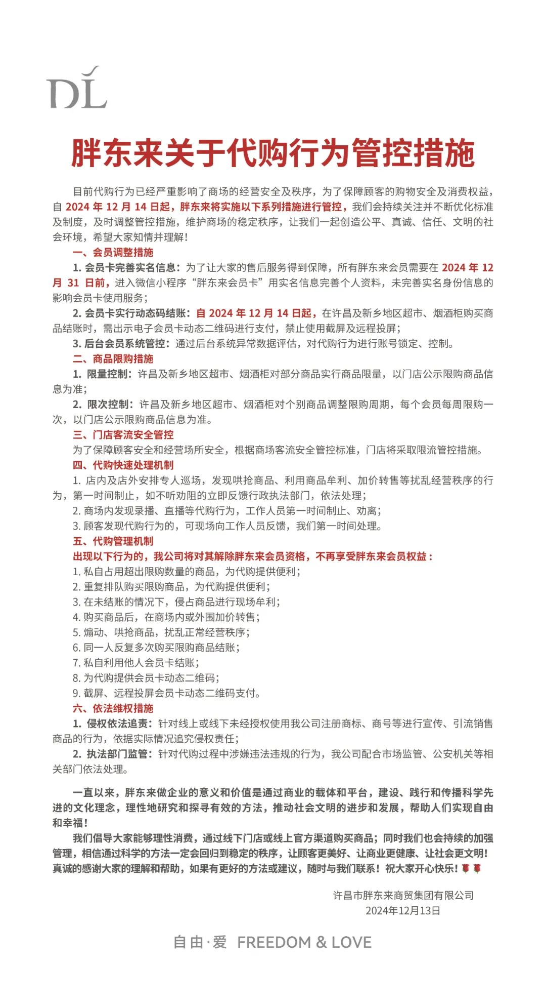
十四日凌晨,胖东来发布了历史上最严格的代购行为管理措施。
胖东来表示,目前的采购行为已经严重影响了商场的经营安全和秩序。为了保障顾客的购物安全和消费权益,将从现在开始实施以下一系列措施来控制,并将密切关注和不断优化标准和制度,及时调整管理措施,维护商场的稳定秩序。
其中,会员需要完善会员卡实名信息,实行动态码结账;后台会员系统锁定和控制采购行为账户;许昌、新乡超市、烟酒柜对部分商品实行商品限制,个别商品调整采购周期。每个会员每周限购一次,以店铺公示采购商品信息为准。
如果出现擅自占用商品、反复排队购买、外围加价转卖、煽动抢劫商品等情况,胖东来会员资格将被解除,不再享有权益。
事实上,这已不是胖东来第一次回应采购问题。
今年4月5日,胖东来发表声明称,未经公司授权,多家网络平台发现大量侵权行为,未经公司授权,擅自使用公司注册商标作为店铺(账号)头像,使用公司商号作为店铺(账号)名称。这种行为已经误导和混淆了消费者,损害了消费者的利益,严重侵犯了公司的合法权益。
十二月一日,胖东来发表声明称,该公司没有在任何网络平台上直播销售商品,也没有授权任何单位或个人代表我公司直播销售商品。
12月6日,鉴于近期商场客流过大,部分商品被抢断,胖东来再次发声。自2024年12月7日起,许昌和新乡的超市和烟酒柜限制了部分商品的购买。购买商品时,需要出示电子会员二维码或提供注册会员手机号码。每个会员每天限制的商品和数量以商店公示为准。
从4月份开始,胖东来一直在打击非法采购行为,但实际效果并不显著。在胖东来店里,经常可以看到购买者大量购买商品的场景。有些人甚至拖着行李箱大肆购买。前几天#大妈占据了胖东来全车果汁收费转让#的话题,更是热搜。
越来越多的当地消费者反映,胖东来已经成为“采购天堂”。随着客流的增加和采购的抢购,胖东来的消费体验远不如过去。
还有月收入15万的代购
一次带走三卡车商品
蓝鲸新闻记者发现,目前胖东来采购主要分为两类,一类是小规模个人采购。这种采购往往以当地的马宝和大学生为主。
根据购买商品的总额,他们向消费者收取购买费用,例如300元以内收取15元,1000元以上收取30元。
另外一类是大规模有组织的采购人群。
值得注意的是,这类采购商品的价格远高于店内。比如13元一瓶的果汁,18元一盒的啤酒,45元一盒的啤酒,52元一瓶的加价,但即便如此,还是有很多消费者抢购。
一个粉丝在抖音里数6w。 一些博主分享了他们在胖东做采购的经验。据商家介绍,“一次购买胖东货可以达到30万元,主要购买来自胖东的产品,包括啤酒、果汁、茶叶等。一次利润5万元,一个月购买三次。对于三四线城市的消费者来说,来回胖东的距离很远,采购成为最好的选择。”
从博主发布的视频中,我们可以看到三辆卡车需要一次性购买商品。在评论区,很多消费者质疑:“为什么去超市什么都抢不到?原来他们都被采购抢走了。”
在电商平台和社交媒体上,以“胖东来采购”为关键词,可以搜索数百个相关用户,如“胖东来xx、胖东来首选、胖东来搬运工”等。有的粉丝超过10万,有的店在电商平台上达到了5冠。
虽然胖东来开通了网购渠道,但是消费者可以购买的商品并不多,大部分畅销产品基本都是售罄的。正因为如此,胖东来支持了大量的专业采购。
新规第一天影响几何?
有些商家停止接单,但仍有代购“顶风作案”
今日胖东来发布了历史上最严格的采购行为管理措施,对采购人员会有什么影响?
在电商平台上,有采购商告诉蓝鲸记者:“这几天要严查,管理松了一段时间才能采购。”另一家采购商家表示,店里有胖东来的商品,但都是外围加价购买的,所以价格会比原价高很多。
另外,胖东来在管理措施中提到禁止直播代购。
然而,蓝鲸记者发现,仍有采购代理人在Tiktok直播中访问胖东来,并在直播中悬挂小黄车。客户下单后,当场购买商品。值得注意的是,直播采购商家销售的商品比普通采购商品贵,原价13元的果汁卖到24.99元,价格翻了近一倍。
一位采购代表向记者透露:“胖东来80%的商品都可以在市场上买到,和普通超市没什么区别。真正稀缺的是少数自营产品。这些产品是采购代理人抢购的重点。只要他们手里有这些产品,就不用担心卖不出去,有利可图。”
事实上,超市代购并非一种新的商业模式,在胖东来之前,仓储式会员超市山姆也会有大量的代购扫货。
胖东来和山姆会员店之所以受到消费者的喜爱,主要是因为它们强大的质量控制和供应链管理。此外,由于胖东来和山姆的稀缺性,客户有跟风购买的心态,促进了采购服务的兴起。
胖东来的一系列管理措施无疑为采购市场敲响了警钟。随着新规定的实施,通过赚取差价获利的采购可操作空间越来越小。毕竟对于普通消费者来说,进入胖东来希望能够轻松选择自己喜欢的产品,而不是看到空的货架。
原标题:“用卡车拉货,代购月收入15万?今天,胖东来实行了最严格的控制,仍然有帐号“顶风作案”
阅读原文
本文仅代表作者观点,版权归原创者所有,如需转载请在文中注明来源及作者名字。
免责声明:本文系转载编辑文章,仅作分享之用。如分享内容、图片侵犯到您的版权或非授权发布,请及时与我们联系进行审核处理或删除,您可以发送材料至邮箱:service@tojoy.com





