公开追债欠36万,百度造车有点尴尬。
只是…36万,一直不给?
这次,被公开发言要债的是极越汽车,实在令人吃惊。

要知道,极越汽车后面站着,但吉利 两大百度巨头。
两新天地500强哦,区域36万?!

就在刚才,极越汽车回应此事:
极越正在积极进行财务调整,有序安排支付款项,也请有关方面给予理解和支持。

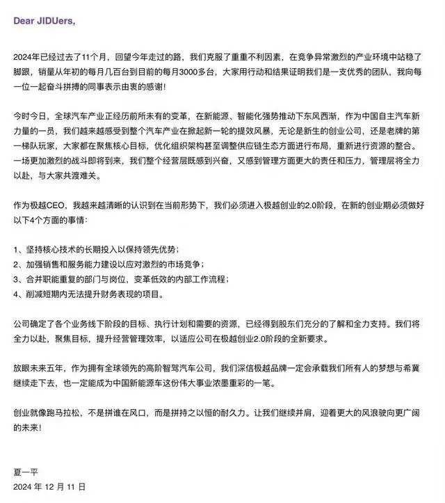
极越CEO夏一平发布内部信件,并通过视频会议与全体员工进行沟通。
他坦率地表示,公司目前正面临困难,需要立即调整,进入创业2.0阶段,管理层将全力以赴,与全体员工渡过难关。

看起来,这是真的!
事实上,一切都早有端倪。
几天前,多位网友在社交媒体上爆料,集中汽车将开始大规模裁员什么的。


而且有传言说,集中汽车CEO夏一平被打了。
在网上传出的一张11月底的极越活动现场图片中,可以清楚地看到夏一平脸上有伤痕。
关于被打的原因,有人说是夏一平11月底去北京开会,被股东打了,还有人说是被队里的一位领导打了。

对上述谣言,极越汽车法务部的态度是辟谣,称公司目前经营的一切都是正常的。

然而,现在坦诚的确遇到了困难。
根据第一财经报道,自12月10日下午以来,极越公司内部已有消息称,在此之前,该公司的股东方百度不会投资,而且极越本周将关闭整个汽车业务,其生产部门已经开始裁员。
所以,百度这是要撤回的吗?
走到这一步,说起来也是相当尴尬的。
极越汽车,前身为集中汽车,原本可谓含金钥匙出身。
百度于2021年1月正式宣布结局造车。
同一年三月,“集中”注册,百度方占55%,吉利方占45%。

从双方的股权关系来看,百度一开始就主动了。
即使是集度的名字,也是百度用AI起的,其背后的意义在于百度AI能力的大成。
不仅如此,还有相当长的一段时间,每个人都时不时地看到百度创始人李彦宏在各种公共场所为集中摇旗呐喊。

但是作为一名与小米汽车同时进入市场的选手,百度造车与小米造车有着相似的开始,却有着完全不同的命运。
首先是造车资格的问题。
根据工业和信息化部2022年初发布的《关于开展新能源汽车委托生产试点工作的通知》,新能源汽车代工模式下的委托人和受托人需要具备生产资质才能代工生产。这就是业内所说的“双资质”。
针对这一情况,工商信息集中频繁变更,最终结果如下:
集中变极越来越多。
将toc业务集中转移到极越公司,集中自身定位技术供应商,专门为极越提供技术支持。
杭州极和越汽车科技有限公司于2023年8月成立,吉利方和百度方各持有65%和35%的仓位。

“集中汽车”品牌改名为“极越汽车”,原集中汽车首款车型“集中ROBO-01”也改名为“极越01”。
但是终于盼到了第一款车型的发布,极越汽车的性能,却不尽如人意。
去年8月,极越汽车首款车“极越01”正式上市,参考价格为24.99万元-33.99万元。
但是上市第二个月,极越01宣布降价3万元。
但是即使自砍一刀,极越01的销售量仍然没有上升,直到今年5月,极越才实现了月交付量的突破。

极越越在今年9月上市 07,价格从19.99万元开始,销售额也只比极越01好一点。
两款车型叠加在一起,今年9月,极越品牌销量终于增长到2605辆,10月份进一步增长到3107辆,但11月份又下降到2485辆。

相比之下,隔壁小米SU7上市第三个月交付量超过1万台,不到8个月交付量就超过10万台。
相比之下,人比人更受欢迎。
怪不得网友要去知乎传出灵魂拷问:
雷军做什么都成了,李彦宏做什么都不成,这么大的反差,雷军比李彦宏强在哪里?

而且现在,这些事情又出现了~
假如消息是真的,这也意味着,百度造车,阶段性宣告失败?!
本文仅代表作者观点,版权归原创者所有,如需转载请在文中注明来源及作者名字。
免责声明:本文系转载编辑文章,仅作分享之用。如分享内容、图片侵犯到您的版权或非授权发布,请及时与我们联系进行审核处理或删除,您可以发送材料至邮箱:service@tojoy.com




