哪吒“出海”求生,CEO辞职。
导语
Introduction
下一步,哪吒将面临第二次创业,实施六大改革。
作者:菠萝蜜
责编丨杨 晶
编辑|陈心南
停在张勇微博50多天后,哪吒汽车以公司全员信的方式,对外官方宣布。 CEO 离职的消息。
12 月 6 当天晚上,哪吒汽车宣布了一项人事调整。张勇不再担任该公司的首席执行官,转而担任顾问。与此同时,哪吒汽车创始人兼董事长方运舟也将担任。 CEO,下一步,领导公司的经营与管理。
在过去的一个月左右的时间里,张勇辞去哪吒的消息屡见不鲜,但哪吒官方已经辟谣了两次。本周,据消息人士透露,张勇已经加入了物流商用车品牌,并与前哪吒汽车常务副总裁江峰见面,这样哪吒就可以正式宣布离职。
张勇微博停工,公司裁员、拖欠工资、工厂停工等负面传言也从未停止,行业特别关注该公司的下一步发展。
在方运舟的全体员工信中,他承认哪吒汽车现阶段遇到的经营困难,他承担了第一责任,向大家道歉。接下来,哪吒将面临第二次创业,实施六次改革。
改革的重点是立足国内,进行全球扩张。也就是说,哪吒汽车将尽最大努力通过一系列改革实现。 IPO,目标是将来 2-3 2025年,国内销售额一半,国外销售额一半, 2026年整体毛利率转正, 年度整体利润。
屋漏偏逢连夜下雨。就在哪吒官宣张勇离职的那天晚上,该公司又一次被公关代理顾问公司收回债务。
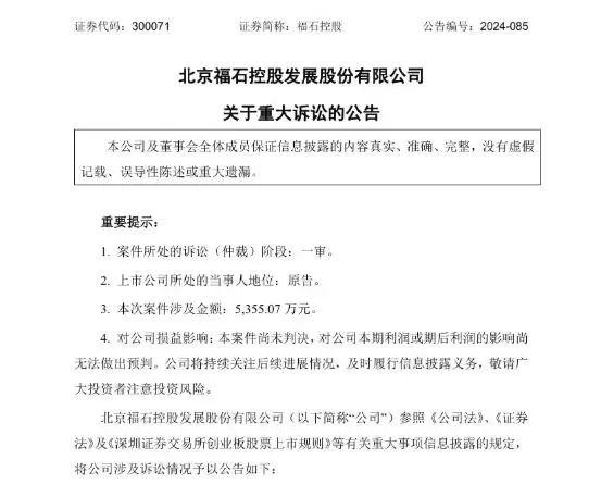
公开信息显示,福石控股子公司北京迪斯公关顾问有限公司已向浙江省桐乡市人民法院提起诉讼,原因是与何忠新能源汽车有限公司(哪吒汽车实体运营公司)的服务合同纠纷。
公告显示,在过去的三年里,双方签署了多项服务协议。迪士已经按照合同履行了这些服务项目,并按要求提交了各种验收材料。但哪吒至今未向迪士公关支付任何合同款项,未支付总额超过 5355 万元。
今年 11 月份,业内有消息称哪吒汽车大规模裁员。内部人士向媒体透露,裁员比例最高或达到最高。 累计影响70% 2000 名员工。
还有消息人士表示,新一轮裁员已经开始分部门沟通,不同部门的裁员存在差异,但是没有 70% 那么夸张。
裁员新闻一石激起千层浪,更多细节陆续揭开。一些员工透露,赔偿方案是 N 1,赔偿会到 60 公司在个工作日内实施, 9 月薪只有一半,10。 月薪尚未最终确认。
然而,从哪吒汽车的官方规格来看,当时公司并没有完全否定裁员的事实。哪吒汽车告诉媒体,目前正处于精简业务阶段,聚焦核心,组织优化和薪酬绩效改革,构建更加集中高效的架构。
再次向前推进时间线,10 月 30 日本,哪吒汽车启动公司全员股权激励计划,拿出 5% 股票(估值约 20 十亿元)作为股权激励,分配给全体员工。与此同时,哪吒汽车同步公布了新的工资和绩效评估方案。
实际上,哪吒管理层早就嗅到了公司的风险。2024 年初,哪吒 CEO 张勇通过微博进行了自我反省,直言不讳地说: 2023 2008年哪吒汽车做得不好,原因是传播方式陈旧,营销总部集权,管理力度弱等等。
管理层以张勇为首,深知上市成为严冬下的最后一根“救命稻草”。今年 6 月份,哪吒主体合众新能源汽车向港交所提交上市申请,7 中国证监会每月接受其上市备案申请。
官网显示,8 月 3 当天,监管机构要求其提供补充材料,包括外资准入制度的合规性、保险营销的合规性、股东和员工的持股等。然而,何忠提交的上市材料仍然停留在 7 月 9 日。
然而,虽然张勇辞职哪吒是事实,但其新加入的大力牛魔王品牌,在股份上也与哪吒有着密切的联系。
大力牛魔王是德力新能源旗下的新能源物流车品牌。天空调查显示,德力新能源由安阳市德力专用汽车持有 上海哲奥实业持仓31.7760% 桐乡合创德力三科技咨询合伙持仓19.3207% 桐乡合创德力风险投资中心12.0161%持仓 9.7273%。
继续深入挖掘。上海哲奥实业是哪吒汽车主体公司合众新能源的初始股东之一。它的法人是哪吒创始人和董事长方运舟,后者的头寸高达 58.4102%。
另外,桐乡合创德力三科技咨询合伙企业的实际控制人是张勇,出资比例为 51%。
这个造车新势力的高光时刻,停留在 2022 年——
今年,哪吒汽车累计交付 15.2 万辆新车,同比增长高达1万辆 118%,不但顺利实现 15 在新势力汽车企业中,万台的销售目标也排在第一位,不断突破。 29 每月同比增长。
2022 年高歌猛进,在 2023 一年嘎然而止。哪吒汽车 2023 年累计交付 12.7 一万辆汽车,同比减少 16%。这一结果,只有一半左右的销售目标勉强达到。
|菠萝蜜|
不爱车的品酒师
不是好编辑。
THE END
微信号|iAUTO2010
本文仅代表作者观点,版权归原创者所有,如需转载请在文中注明来源及作者名字。
免责声明:本文系转载编辑文章,仅作分享之用。如分享内容、图片侵犯到您的版权或非授权发布,请及时与我们联系进行审核处理或删除,您可以发送材料至邮箱:service@tojoy.com




