张勇不在哪吒汽车“闹海”,去大力牛魔王造卡车?我的回应来了
买车用车就找 SUV 大咖
谣言终于变成了现实,张勇在哪吒之前就成了车。 CEO。
12 月 6 日本,哪吒汽车公关宣传部相关负责人对媒体进行了人事调整:张勇不再担任哪吒汽车。 CEO,转任公司顾问,哪吒汽车创始人,董事长方运舟兼任公司。 CEO。
在 12 月 2 日,SUV 大咖发布了《网爆哪吒》 CEO 张勇已经离职,我没有回应!这是给自己的寒冷吗?文章谈到了张勇被曝离职的消息。然而,哪吒很快回应了这个消息:张勇还在公司,没有辞职。
但到了 12 月 6 日本,多家媒体报道称,张勇已经辞职。甚至去了河南一个新能源商用车品牌——大力牛王默。与北汽时期的老同事、前哪吒汽车常务副总裁江峰见面。
这一消息相当爆炸,大力牛魔王这家公司主要生产物流用车。网站显示,该公司起源于 2017 2008年,主要经营商用车业务。现在 D01、D02、D05、D08 四辆卡车,一辆卡车 L4 级别无人配送车辆。
比如说,D01 这种汽车电机的最大功率 12KW,CLTC 纯电续航 80 公里,售价 2.88 万起。大小和快递车差不多大。
假如张勇去这家公司工作,那是不是“降维攻击”?
然而,张勇本人当天就进行了辟谣。当天回应腾讯新闻《一线》说:“纯属胡说八道。”
除张勇不再担任 CEO 除了这个消息,哪吒汽车的母公司何忠新能源汽车有限公司(以下简称“何忠汽车”)也引起了关注,拖欠公关费用,成为被告。
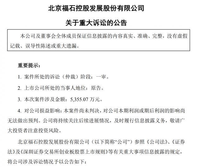
12 月 5 日,福石控股发布公告,二级全资子公司北京迪思公关顾问有限公司(以下简称“迪思公关”)因与合众汽车服务合同纠纷向浙江省桐乡市人民法院提起诉讼。
公告显示,迪思公关、合众汽车于 2021 年 10 月至 2024 年 3 每月签订多项目服务协议,约定迪思公关为合众汽车销售推广提供专业的公关服务。上述项目迪斯公关已按合同履行,各种验收材料已按合众车辆要求提交。他们中的一些人已经开具了增值税专用发票。但是合众到目前为止还没有向迪斯公关支付任何合同款项,未支付的总额已经达到。 5355.07 万元。经过迪思公关的几次催促,何忠汽车还没有付款,于是迪思公关现在向法院提起诉讼,要求法院查明事实,判决如请:迪思公关要求何忠汽车支付合同款 5355.07 一万元和利息(以 5355.07 以万元为基数,自起诉之日起计算至实际结算之日止,按照起诉之日起计算。 LPR 另外,合众汽车还承担着本案的诉讼费、保全费、保函费。
可见,目前哪吒汽车的资金压力并不小。
不知方运舟如何带领哪吒汽车摆脱困境?
免责声明:本文部分图片来自网络,如有侵权,请联系删除!
(本文仅为作者个人观点,并不代表《SUV “大咖”立场。)
--THE END--
本文仅代表作者观点,版权归原创者所有,如需转载请在文中注明来源及作者名字。
免责声明:本文系转载编辑文章,仅作分享之用。如分享内容、图片侵犯到您的版权或非授权发布,请及时与我们联系进行审核处理或删除,您可以发送材料至邮箱:service@tojoy.com




