入境旅游便利性调查:生活类软件不方便,多语种服务不足
今年以来,入境旅游持续复苏。中国在优化支付环境、改善住宿服务、扩大免签范围等方面也进一步提高了外国人去中国的便利性。这些措施的反馈是什么?外国人在中国旅游和生活有哪些不便?如何有目的地提高?
2024年7月至8月,本报研究所研究人员走访了上海新世界、徐汇衡复风貌区等景区。,并对20名外国人进行了问卷调查和采访,以满足外国游客的旅游偏好,以及他们在旅行、支付和住宿方面的便利性。
调查结果显示,中短期自由行是入境旅游的热门选择,受到上海历史、人文、艺术景点的青睐。移动支付的便利性提高了。然而,外国人仍然不方便使用生活服务软件。旅行、观光和住宿时的语言服务已经成为入境旅游的一大短板。
因此,为了让在中国的外国人更容易使用生活服务应用程序,目前有必要在移动应用程序的开发中,为全球观众构建产品生态,提高多语种服务质量。
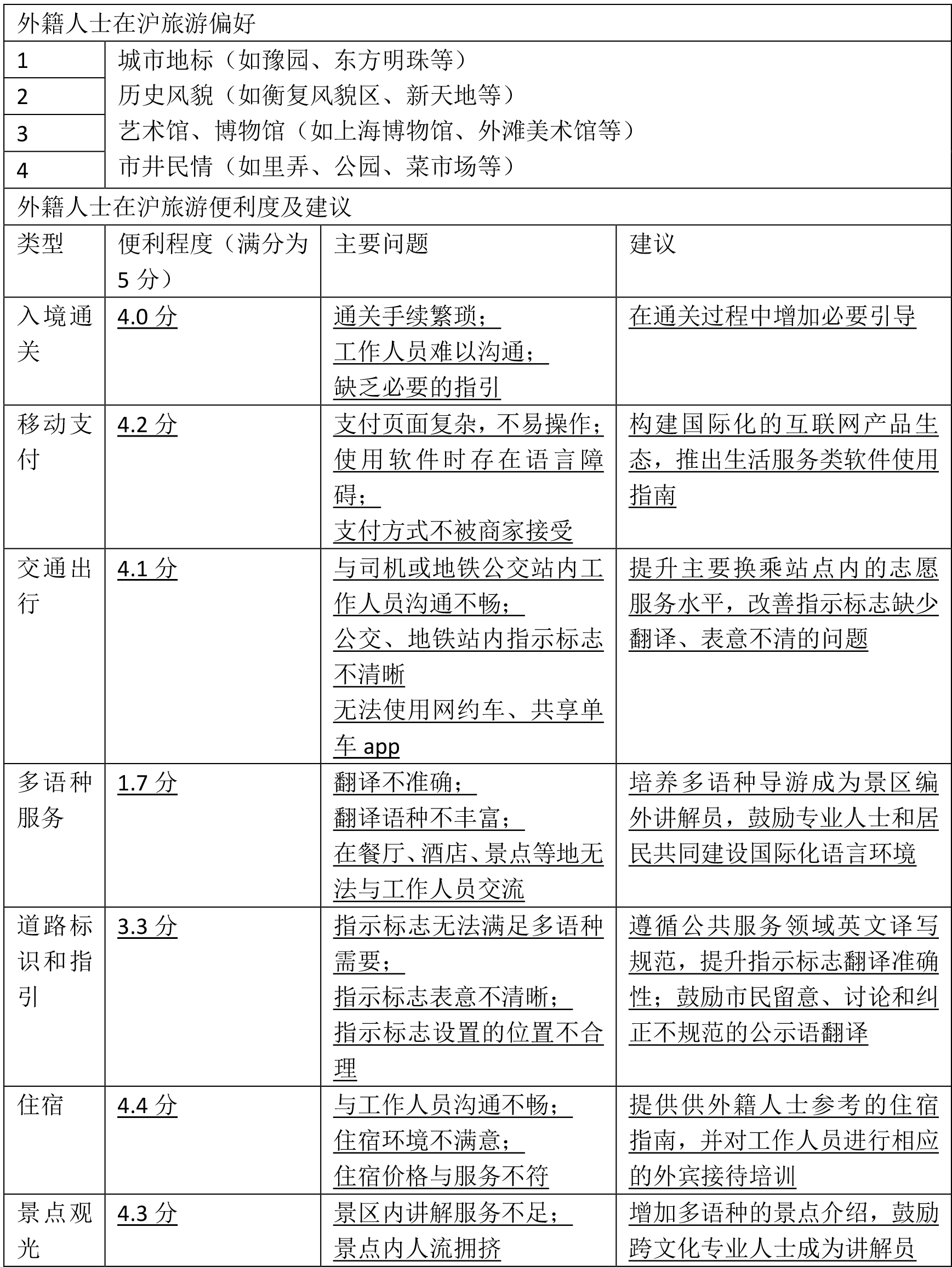
服务评分情况及建议。本图均为倪瑜遥绘图。
接受采访的20名外国游客分别来自德国、西班牙、法国、泰国等国家,欧美国家占70%,亚洲中国占30%。;男6人,女14人;35岁以下15人,36岁以上5人。
受访者国藉分布
受访者的年龄分布
20名游客乘飞机进入中国,其中9人通过免签入境,3人通过144小时免签入境,4人持有旅客签证(L字签证),1人持有留学签证(X字签证),其他3人持有其他签证。55%的受访者(11人)以前从未到过中国。80%的受访者(16名受访者)根本不会说中文,2名受访者可以用中文进行相应的日常对话,1名受访者可以在日常生活中使用中文,1名受访者可以顺利使用中文。
外国人喜欢去上海旅游
自由行在选择旅行方式时更受欢迎。其中65%的受访者(13人)选择独立旅行,没有联系指导;三人在旅行过程中聘请专业指导,其他四人选择邀请朋友或熟人作为指导。
旅行时间方面,外国游客在上海的平均停留时间增加,最长停留时间超过10天。2019年之前,来上海旅游的外国游客平均在当地停留1-2个晚上。本次调查中,4人选择在上海停留10天以上,8人选择在上海停留4-6天,7人选择在上海停留2-3天,1人在上海停留不超过1天。
除了上海,75%的受访者(15人)选择在这次旅行中去其他地区。杭州、长沙、北京是中国其他城市的热门目的地。此外,东南亚、日本、韩国等国际目的地也在一些受访者的旅游计划中。
从上海受访者选择的景点类型来看,豫园、外滩、陆家嘴等城市地标是最受欢迎的景点,共有18名受访者选择参观。除了传统的景点和城市标志性建筑外,衡山路-复兴路等许多地方的历史景点也颇受欢迎,共有17名受访者选择参观。值得注意的是,上海的许多艺术博物馆和博物馆也是吸引海外游客的一大特色。共有11名受访者将参观艺术博物馆和博物馆纳入上海之旅。此外,还有3人将里弄、公园、菜市场等许多地方的日常生活景观作为游玩选项。
与所选景点类型相对应,城市漫步与骑车、参加文艺活动是两大最受欢迎的旅游活动,各有16名受访者选择。观看展览和表演也是一项受欢迎的旅游活动,有11人选择。之后是美食体验,有10个人选择。受访者表示,上海的特色食品,如小笼包、馄饨等,让他们记忆深刻。Mia和法国女孩的朋友来上海旅游,计划停留两周。他说他特别喜欢在上海的街道上散步和拍照。Kent是一个来自英国的艺术爱好者。他告诉研究人员,在这次上海之行中,展览是他旅游的重点之一。他计划和朋友一起参观外滩美术馆、西岸艺术中心、上海当代艺术博物馆等展厅。
外国人在沪旅游的便利性
除了旅游偏好,本次问卷还对外国游客进行了入关、电子支付、住宿、景点观光等方面的便利性调查。各方面的便利性调查采用评分制,最高为5分,表示“非常方便”;最低1分,表示“很不方便”。一般来说,外国游客普遍对上海提供的入境旅游服务感到满意,70%以上的服务得分超过4分,其中住宿便利性得分最高为4.4分。然而,一些服务已经成为一个明显的缺点,多语言服务的便利性得分最低为1.7分。
受访者旅游便利程度评分状态(满分5分)
付款方便提高了,但是外国人使用生活服务类软件仍然很难。
在通关方面,20名受访者给出的平均分为4分;9名受访者得分为3分,通关方便。受访者提到最多的三个问题是:通关手续繁琐(6人提到),工作人员难以沟通(4人提到),缺乏必要的指导导致通关不便(3人提到)。
在电子支付方面,20名受访者的平均分为4.2分;其中13名受访者得分为4分,7名受访者得分为5分。使用支付宝或微信进行扫码支付是入境旅客的主流支付方式,所有受访者都选择使用。此外,35%的受访者(7人)除了扫码支付外,还会选择用银行卡支付;50%的受访者(10人)除了扫码支付外,还选择用现金结算。有四名受访者共同使用现金、储蓄卡和扫码支付三种支付方式。
根据受访者在支付方面遇到的问题,“支付软件页面复杂不易操作”(12人提到)、“使用软件时存在语言障碍”(9人提到)、“支付方式不被商家接受”(4人提到)是外国人在中国支付时遇到的主要障碍。有受访者提到,除了支付宝、微信等支付软件外,还需要使用网购、网车、外卖等生活服务软件。然而,他们在使用这些服务软件时经常会遇到障碍。此外,一些外国乘客在使用现金结算时遇到商家找不到零钱的情况。
随着中国一系列支付便利措施的深入实施,外国来华人员的支付便利性有了很大的提高。支付场景改善,支付产品丰富,支付服务体系“大额信用卡、小额扫码、现金覆盖”逐步完善。然而,受访者提到,熟悉各种应用程序的使用是来中国旅游和生活的一大难点。研究人员发现,外国人在使用生活服务类软件时遇到的问题主要有三个方面:语言障碍、实名认证繁琐、外汇转账困难。
第一,软件和小程序存在语言障碍,外国人很难使用。
目前国内很多生活服务软件都提供了海外版或者英文版,供外国人下载使用。然而,外国人在使用这些应用程序时可能仍然会遇到语言障碍。障碍主要来自两个方面:一是英文应用界面翻译不完整,部分内置小程序只有中文版;第二,淘宝、美团等软件只有中文版,外国人不能使用。
Alipay(支付宝国际版)是很多外国人去华后经常使用的软件。受访者评价Alipay在移动支付方面很方便,但也有人指出,软件中的一些小程序只有中文版,影响了正常功能。Claire来自西班牙,准备在上海生活两个月。在Alipay上,她向研究员展示。 内部打开的滴滴小程序只有中文版本。为了正常使用,她必须再次下载软件DiDi(海外版滴滴打车)。
研究人员发现,在手机语言设置为英语的情况下,Alipay中的DiDi小程序界面确实存在英语翻译不完整的情况;但是饿了么、口碑团购等小程序没有英文版,需要调用翻译工具进行翻译。
国内主流生活服务软件英文版(注:这里的“英文版”是指可以在中国提供服务版,而不是temu、面向海外市场的版本,如aliexpress。)
第二,没有身份证,实名认证程序繁琐。
一些生活服务应用程序要求用户进行实名认证,认证需要提交中国居民身份证和国内手机号码。这也给外国人带来了不便。
现在,一些应用程序已经简化了实名认证程序。例如,使用海外手机号码注册微信可以通过验证储蓄卡完成注册。但是外国人在使用某些软件时,仍然会被实名认证所困扰,遇到找不到合格的认证入口等问题。来自英国的Kent告诉研究人员,他看到许多人在街上骑自行车共享,非常方便。但是在安装了美团之后,他发现由于自己没有中国居民身份证,很难进行实名认证。
研究人员发现,美团自行车共享可以使用中国居民身份证、港澳居民通行证、外国人永久居留身份证等证件进行一般认证;国外护照需要人工系统审核,界面上的认证入口比较隐蔽,程序比较复杂。此外,美团没有英文版,进一步阻碍了外国用户的使用。
随后,研究人员试图比较两种自行车共享的实名认证程序:Hello自行车和Bello自行车。Hello自行车可以直接扫描支付宝中的代码,无需实名认证。Bello自行车提供港澳回乡证、护照、外国人永久居留身份证等证件类型的认证。非中国大陆客户必须上传证件正面照片和手持证件照片才能完成认证。
第三,海外银行卡不能通过微信转账,交易堡垒依然存在。
扫码支付不是以前许多外国游客在华遇到的难题,一系列有目的的便捷支付措施相继出台。根据中国人民银行7月30日在“促进支付行业高质量发展”媒体吹风会上的消息,支付便利化措施取得了显著成效。国内重点商家外卡受理覆盖率提高,支付机构“外卡内绑”、“外包内用”业务范围扩大,现金拒收现象减少。但是外国人在华使用外汇转账等功能仍然存在不便。
法国女孩Mia和她的朋友来上海旅行,计划停留两周。她提到她还是不能用微信支付。“微信支付需要储蓄卡,但我还没有银行账户。我妈妈用的是法国储蓄卡,她不能用微信转账给我。”
从去年开始,微信对外卡支付服务进行了全新升级,支持“外卡内绑”和“外包内用”。外国人在华电子支付更方便。但目前微信暂时不支持外卡红包、转账等交易。正如上述受访者所说,如果在华的外国游客需要亲戚朋友转账,微信无法满足这种需求。
相比之下,支付宝在跨境汇款和转账方面更加成熟。使用“闪速收款”、“跨境红包”等功能,客户可以实现跨境交易。
语言服务在旅游、观光和住宿方面已经成为入境旅游的一大短板。
多语种服务在各种便利性中得分最低,20名受访者对这项服务的平均得分仅为1.7分。多语种服务中受访者遇到的主要障碍是“翻译不准确”、“翻译语言不丰富”、“无法在餐厅、酒店、景点与工作人员沟通”,分别由12人、11人和7人提及。
具体而言,语言障碍主要表现在交通出行、景点观光、住宿等方面。
第一,交通标志存在翻译不足、表意不清等问题。
对于道路交通标志的使用,20名受访者的平均分为3.3分。外国乘客遇到的主要障碍是“指示标志不能满足多语种需求”(12人提及)、“指示标志表意不清”(9人提及)、“指示标志设置位置不合理”(6人提及)。
来自印度的Michael告诉研究人员,在上海的街道上,仍然有一些标志没有相应的英文翻译,图标的意思不清楚,所以他迷路了。此外,他还提到很难找到一些特定的地方,比如素食餐厅。因为标志上不会给出这样的细节。
二是景区缺乏讲解服务,与酒店工作人员沟通不畅。
就景点观光而言,20名受访者的平均分为4.3分。入境游客面临的主要问题是“景区内讲解服务不足”、“景区内人流拥堵”,各有11人提及。但是在住宿方面,20名受访者的平均分为4.4分。三大主要问题是“与工作人员沟通不畅”、“住宿环境不满”、“住宿价格与服务不符”。一些受访者提到,由于酒店工作人员无法用英语与他交流,导致他在办理入住手续时耽误了时间。可以看出,在观光和住宿方面,受访者比交通出行更方便。但是,无论是景区内缺乏讲解服务,还是与酒店工作人员沟通不畅,都反映出语言障碍仍然是入境旅游服务质量的一大短板。
建立友好的国际互联网项目生态,提高多语种服务质量
通过这次调查,研究人员发现一系列针对外国人的便利措施取得了显著成效,但外国人在中国旅游和生活中仍然面临一些障碍,其中最突出的有两点。一是外国人在数字生活中使用生活服务软件不方便;第二,在交通、观光和住宿方面,语言服务已经成为入境旅游的一大短板。
结合受访者在调查中的反馈,研究人员提出了下列建议。
首先,构建对外国人更加友好的互联网项目生态。“希望这些软件对外国人更友好”是很多受访者在这次调查中提到的。对于中国用户来说,网上购物、外卖、网上汽车等服务编织的电子消费网络是日常生活;但是对于外国人来说,使用这些应用是面临各种困难的。有些生活服务软件没有英文版,软件种类繁多,功能复杂,缺乏全面系统的使用指南,阻碍了外国客户。
一方面,科技企业可以考虑为在华外国人推出和优化英语应用,或者增加内置翻译插件;简化实名认证程序,提升外国用户体验。另一方面,文化旅游部门可以向外国游客介绍生活服务软件,提供全面的应用指南,帮助外国游客熟悉各种软件的使用。如何为国际客户创造更加友好的产品生态,既关系到公司的全球化战略,又关系到优化经营环境,促进高水平对外开放。
二是在服务场景中提高多语种服务质量,例如在流行的交通网站和景点配置翻译,交通标志更清晰、更准确等。
一些景点和文博展馆已经在推进多语种翻译实践。例如,上海历史博物馆从2023年开始与旅行社合作,旅行社将选拔中级以上(含中级)导游,历史博物馆将对专业知识进行培训和评估。合格的导游可以带团到馆讲解。上海市人大代表周卫红也建议,要充分利用上海的多语种人才资源,培养更多高质量的多语种导游,成为文化博物馆的编外讲解员。但是,人民广场、新世界等热门景点也有志愿服务窗口,为有需要的乘客提供服务。旅馆内可以设置外国人借鉴的住宿指南,并对工作人员进行相应的外宾接待培训。
在指示标志的翻译和表达方面,一方面必须遵循《公共服务领域英文翻译规范》、《公共服务领域英文翻译指南》等标准和规范,另一方面可以共同努力,鼓励专业人士和居民共同建设国际语言环境。例如,深圳于2022年推出了“公示语中英文翻译查询系统”,包括公示语规范翻译查询、公示语信息、公示语纠错社区等版块,鼓励公众关注、讨论和纠正不规范的公示语翻译。这个措施也可以借鉴。
本文仅代表作者观点,版权归原创者所有,如需转载请在文中注明来源及作者名字。
免责声明:本文系转载编辑文章,仅作分享之用。如分享内容、图片侵犯到您的版权或非授权发布,请及时与我们联系进行审核处理或删除,您可以发送材料至邮箱:service@tojoy.com




