央企“招商系”、“电力系”集体出手,本周拟回购或加持金额上限超过1亿元

本周(10月14日至10月18日)a股上市公司回购加持潮持续,继周一招商局蛇口、招商局港口、招商局船、招商局公路、中国外运、辽港股权、招商局南油、招商局余额等8家上市公司。每个人在周五晚上披露回购或增持计划公告后,“电力系”集体出手,海康威视、萤石网、国博电子、太极股份、电力网安五家中国电力系统集团上市公司。披露加持和回购公告。这个星期,中国能建和中国建筑两个中国字头央企公开了控股股东的增持计划。
根据有关媒体记者的了解,首次加持回购再贷款在深圳落地,用于某大型央企的相关计划。海通国际认为,大型国有上市银行也是回购的主体。
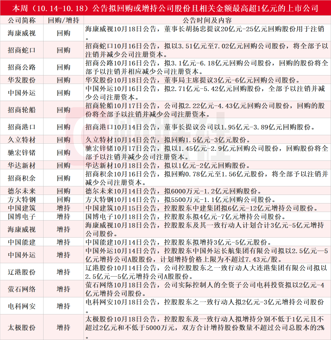
除上述上市公司外,还有回购加持金额,共有20家上市公司公告拟回购或加持公司股权,包括华发股份、久立特材、驰宏锌邈、华达新材料、德尔未来、方达特钢等,涉及最高金额超过1亿元,如下图所示:

具体来说,国内最大的安全视频监控产品供应商海康威视10月18日宣布,总市值2666亿元,董事长胡扬忠建议通过集中竞价交易回购公司股票。回购资金总额不超过25亿元,不低于20亿元,回购价格不超过40元/股。估计回购股份总数不超过6250万股,约占公司目前已发行总股本的0.68%。回购股份计划全部依法注销并减少公司注册资本。与此同时,海康威视还披露了控股股东中电海康集团及其一致行动人中电科投资增持计划。中电海康集团计划增持2亿-3亿元,电科投资计划增持1亿-2亿元。
值得注意的是,那是海康威视年内第二次回购股份。八月十六日,海康威视宣布已完成2021年限制性股票计划相关限制性股票回购注销,大约有9740万股被注销,占总股本的1.04%,总额约为28.94亿元。。与此同时,今年以来,海康威视重要股东多次加持公司股票。一月四日至一月九日,中电海康通过二级市场交易加持627.14万股,一月十六日至二月六日,电科投资通过二级市场交易加持1285.37万股。八月二十日,董事长胡扬忠通过竞价交易加持上市公司36万股。
加持方面,中国建筑10月15日宣布,总市值2613亿元的全球最大工程承包商,公司控股股东中建集团计划在12个月内以集中竞价交易方式加持公司a股股份,基于对公司未来发展前景的信心和对中长期投资价值的认可。增持总额不低于6亿元,不超过12亿元。
10月16日,华泰证券方晏荷等人研究报告指出,这一轮祝福是在公司市场表现良好的背景下开始的,具有重要的代表意义,在积极响应破净修复政策的同时,突出发展信心。在公告中没有明确资金来源,或者有可能率先尝试回购加持再贷款等新工具,保持“购买”评级。在二级市场,中国建筑到目前为止,9月18日股价累计涨幅达到43.86%,长期来看,到目前为止,股价累计涨幅达到57.18%。

此外,10月14日上午,“招商部”旗下长期专注于油品、化工品、特种气体等运输业务的招商南油公告,控股股东中国湘江航运集团有限公司拟加持公司1%-1.72%的a股股份,计划加持价格上限为4.67元/股。公告当天,招商南油股价大幅上涨,收涨6.98%。
本文仅代表作者观点,版权归原创者所有,如需转载请在文中注明来源及作者名字。
免责声明:本文系转载编辑文章,仅作分享之用。如分享内容、图片侵犯到您的版权或非授权发布,请及时与我们联系进行审核处理或删除,您可以发送材料至邮箱:service@tojoy.com




