10年后手机有多科幻?清华孙茂松:人手一个超级大脑,诊病翻译搞研发

【导读】十年后的AI手机,能有多科幻?AI已成为每个人生活中,不可或缺的一部分。从个人助理、医疗诊断、到产品研发等领域,人工智能开启了一场全新的革命。清华孙茂松教授预言:未来看懂巴黎卢浮宫的展品,就靠它了!
人工智能对我们的生活影响有多大?
看到这个问题,肯定会有人觉得很奇怪。
人工智能什么时候改变我们的生活了?我的贾维斯呢?我的科塔娜呢?我甚至都没要你把哆啦A梦做出来。
虽然像科幻小说和电影里那种栩栩如生到能够通过图灵测试的强人工智能确实还只存在于纸面上,但是强人工智能也不是天上掉下来的,而是在实践应用中一步步发展起来的。
实际上,人工智能已经在不知不觉中,对我们的生活产生了很大的影响。
口袋智能助手, 重塑人机共生
针对开篇的这个问题,来自清华大学人工智能研究院常务副院长孙茂松教授,亲自写一个详细地解答。
现在,我们正处于AI手机全民普及的过程中。以ChatGPT为典型代表的大模型及其驱动的生成式人工智能技术正在日新月异地发展。
大模型也从语言(文本)模态迅疾扩张至涵盖语言(文本)、语音、图像、视频乃至3D的多模态,其各项性能越来越「酷炫」,经常达到令人瞠目结舌的程度(尽管大模型不可避免地存在幻觉现象)。
鉴于视觉、听觉、语言(语音)理解和表达同人类心智有着密不可分的天然联系,生成式人工智能将快速走入普罗大众的日常生活和工作中,这是确定无疑的。
与普罗大众的日常生活和工作联系最为密切的一个「物件儿」,就是手机,即智能手机(「手机」与「智能手机」现在已几乎是同义词了)。
智能手机,简而言之就是具有一定智能能力的手机。
近两年如日中天的生成式人工智能技术是体现机器智能(人工智能)发展迄今为止最高水平的标志,其与智能手机的快速结合,当属预期所归、顺理成章,可使得智能手机更加智能化,这显然也是确定无疑的。
接下来也许会有某种疑惑:人工智能大模型以「大」字安身立命,参数规模动辄数以千亿计,如此大的体量能被「塞」进小小的手机中吗?如果想尽办法「瘦身」放进去的话,其智能能力会有基本保障吗?
所幸的是,通过人工智能训练架构和算法的优化以及训练数据质量和配比的持续优化,这两个问题现在都能得到比较肯定的回答:
我们有办法将大模型「化大为小」,同时其智能能力没有太多下降,从而以一种「小而美」的方式达至生成式人工智能与手机的「天作之合」。这一点应该也是确定无疑的。
上述一连三个「确定无疑」,不由得让人们对手机AI产生诸多遐想。
不错,凡是目前智能手机有的功能,在「小而美」生成式人工智能的加持下,其服务能力都将会显著提升;目前智能手机还没有的功能,也会陆续开发增补进来。
智能手机将成为你可心儿的私人生活助手,你有任何「大事小情」,都可以向它倾诉,它会随时随地地为你「答疑解惑」,你手机中的各类私密信息(如你在丰富的日常生活中大量「制造」出来的文字、照片、视频、语音等内容)都会被打理的井井有条;也将成为你得力的工作助理,写邮件、写文案、写PPT……凡此种种,不一而足,大大提高你的工作效率和质量。
我随意联想到一个具体的应用场景:若干年前,我曾去巴黎卢浮宫参观。也许是法国人的文化自尊心使然,展品的文字说明只有法文。虽然我还是看得如痴如醉,但由于不懂法文,却只能是一知半解。
在不久的将来,借助于大模型赋予的OCR、机器翻译乃至口语翻译等手机智能,这个困扰很快就会「随风飘去」:只消用手机随意一扫,法文说明就会精准翻译成英文甚至干脆是中文,你将不会感到任何语言隔阂、文化隔阂的存在;如果你愿意,你还可以用汉语同旁边不期而遇的法国人或者操持其他什么语言的「南腔北调」参观者随口交流文明互鉴的心得(如vivo手机的实时通话,可实现中英、中日及中韩等多语言转文字并同声传译)……
这十分平和、貌似平常的一幕,实际上反映了手机AI让手机交互进入新时代的未来图景——不再需要频繁对手机输入指令,一条简单的语音,即可完成互动。
如今,手机AI不仅是锦上添花的功能堆砌,而成为推动人机交互进入新阶段的核心驱动力之一。
如果说过去的手机是个人数字助理,AI手机的普及,可能也是个人计算时代进入全新阶段的缩影,不仅拓展了设备的功能边界,更重要的是重塑了人与技术共生共进关系。
大模型是一个老师
知乎答主「等壹」认为:「大模型是一个老师,它拥有着全面广泛的知识量,堪称新时代的百科全书。它可以协助我们,给出疾病诊断。」
当下,人工智能技术,尤其是AI大模型方向的发展,给我们的生活带来了很大的变化,这种变化让我为之激动和震撼。
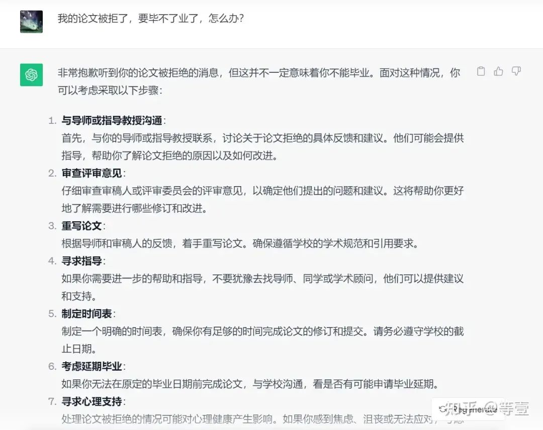
2023年9月11日,Today网站报道:一位名叫Alex的4岁儿童得了一种浑身疼痛的怪病,每天需要服用止痛药,3年的时间,看了17名医生无法确诊病因。他的母亲尝试求助求助ChatGPT。她将症状和MRI报告的注释,及Alex无法完成盘腿坐的动作这些细节输入,根据描述内容,ChatGPT直接给出了正确的诊断:一种叫脊髓束带症(Tethered Cord Syndrome)的病。

我们也可以向它学习自己感兴趣的任何知识:例如,作为一个法语小白,想学习法语,可以找大模型提问,让它给我制定学习计划,提供学习资料。

有了大模型工具,知识不再有边界,获取知识变得更加容易。
大模型也可以扮演多重人格的角色,给我们聊天带来乐趣。遇到不顺利的事情,也多了一个可以倾诉,并能给出可行建议的伙伴。

大模型还可以是我们的助手、生产力工具,提升我们的效率。
在工作中,作为研发工程师,我经常会把不太熟悉的函数发给大模型,让它给我示例,快速学习函数用法,再也不用去翻阅官方文档了~

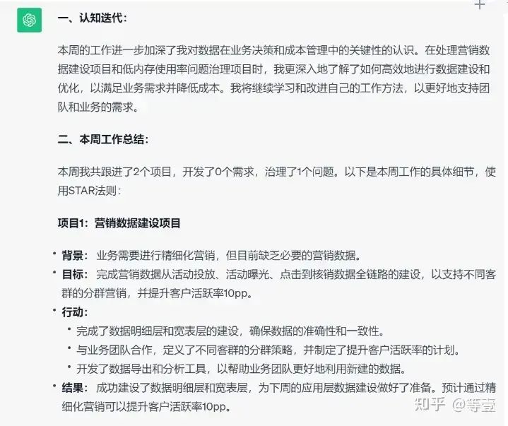
也可以让大模型给我们生成工作周报,提炼认知迭代:

大模型的应用场景如此丰富,给我们的生活带来了诸多变化,而我们应该积极拥抱这种变化。
本文仅代表作者观点,版权归原创者所有,如需转载请在文中注明来源及作者名字。
免责声明:本文系转载编辑文章,仅作分享之用。如分享内容、图片侵犯到您的版权或非授权发布,请及时与我们联系进行审核处理或删除,您可以发送材料至邮箱:service@tojoy.com




