国庆 7 日游只花 999 元? 这个操作太骚了
国庆节假期,大家伙们准备怎么过?老狐是一家人。
后来老狐的同事小美,最近上班钓鱼都在忙一件事,准备国庆自驾游参加朋友的婚礼,计划来回走。
为了乐于助人,让同事安心。 (yi) 心 (q i) 上 (mo) 班 (yu) 精神上,我打算帮她尽快制定计划,供她参考。

小美的要求如下:

总而言之,关键是:省钱,玩得好,吃得好。
小美开着一辆新能源汽车,在车里睡觉可以节省住宿费用,也给老狐留下了空间,所以目标是人均消费控制。 999 元以内。
看看地图,广州到湖北最短的距离就是经过湖南,作为湖南人,老狐可以太了解湖南节假日的路面有多堵。

宁可绕湖北三百里,不要跑湖南三公里;跑车不怕云贵川,怕湖南这一关。所以老狐给出的计划是“环湖南自驾游”。
要经过江西接朋友的路线,要经过重庆、贵州、广西,难点在于如何选择景点。
如果对路线不熟悉,对各地的景点和美食也不了解,要做好规划,代表一堆乱七八糟的信息,拼接成一张完整的路线图, 难怪同事们上班摸鱼都在整理资料。

所以,我首先想到的工具是 AI,从浩如烟海的因特网中提取信息, AI 的长项。
首先声明哈,这篇文章没有正餐,大家会看到很多。 AI 使用工具,并且提到功能都是免费的,每个人都可以使用。
谈谈思考,这段旅程分为两段,从广州到十堰,从十堰回到广州。
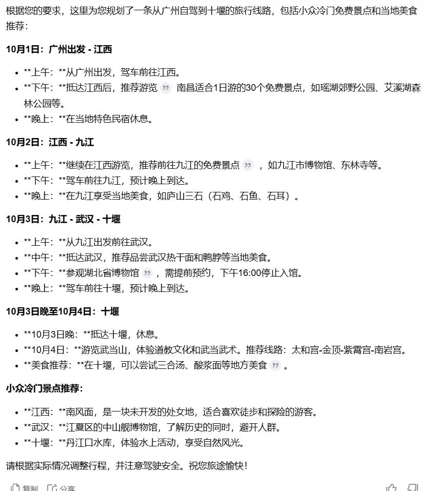
从广州开始的第一段 10 月 1 号码出发,考虑到路上可能会堵车,在江西南部游玩,休息一夜,2 号码抵达九江,3 号码离开武汉,下午参观湖北博物馆,然后前往十堰。
一般而言,可以提交一份包括时间、地点和特殊要求的文件。 prompt,让 AI 去执行。

把这一需求分别提交给豆包,文心一言,通义千问,Kimi、包括豆包和元宝 Kimi 更好的理解需求。
豆包把 1 号码目的地设在全南,并提供当地特色美食和小众旅游景点。
2 号码前往九江,推荐了九江的德安博阳河景区,既然还要见朋友,自然要“薅”朋友一顿,这一段其实可以忽略。

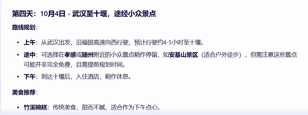
3 从九江到武汉有很长的路要走。豆包给出的计划是中午到武汉,参观湖北博物馆,然后品尝当地的美食,然后出发去十堰。
另外,每日行程提供旅程和时间,也可以根据实际需要计划每日出发的时间。
Kimi 给出了另外的选择,1 号到南昌,2 号到九江,3 中午到武汉,晚上到十堰,甚至 4 号码旅游目的地都有,选择的旅游景点也是森林公园、博物馆、东林寺等免费场所。

通义千问选择了瑞金的第一天目的地,绕了一段距离。“方位感”不如豆包和豆包。 Kimi。

元宝玩心太重,早晨九江到武汉,中间还停留着玩耍;而且文心一言最磨蹭,竟然 3 号码选择在武汉休息,4 号码才到达十堰。

*元宝

*文心一言
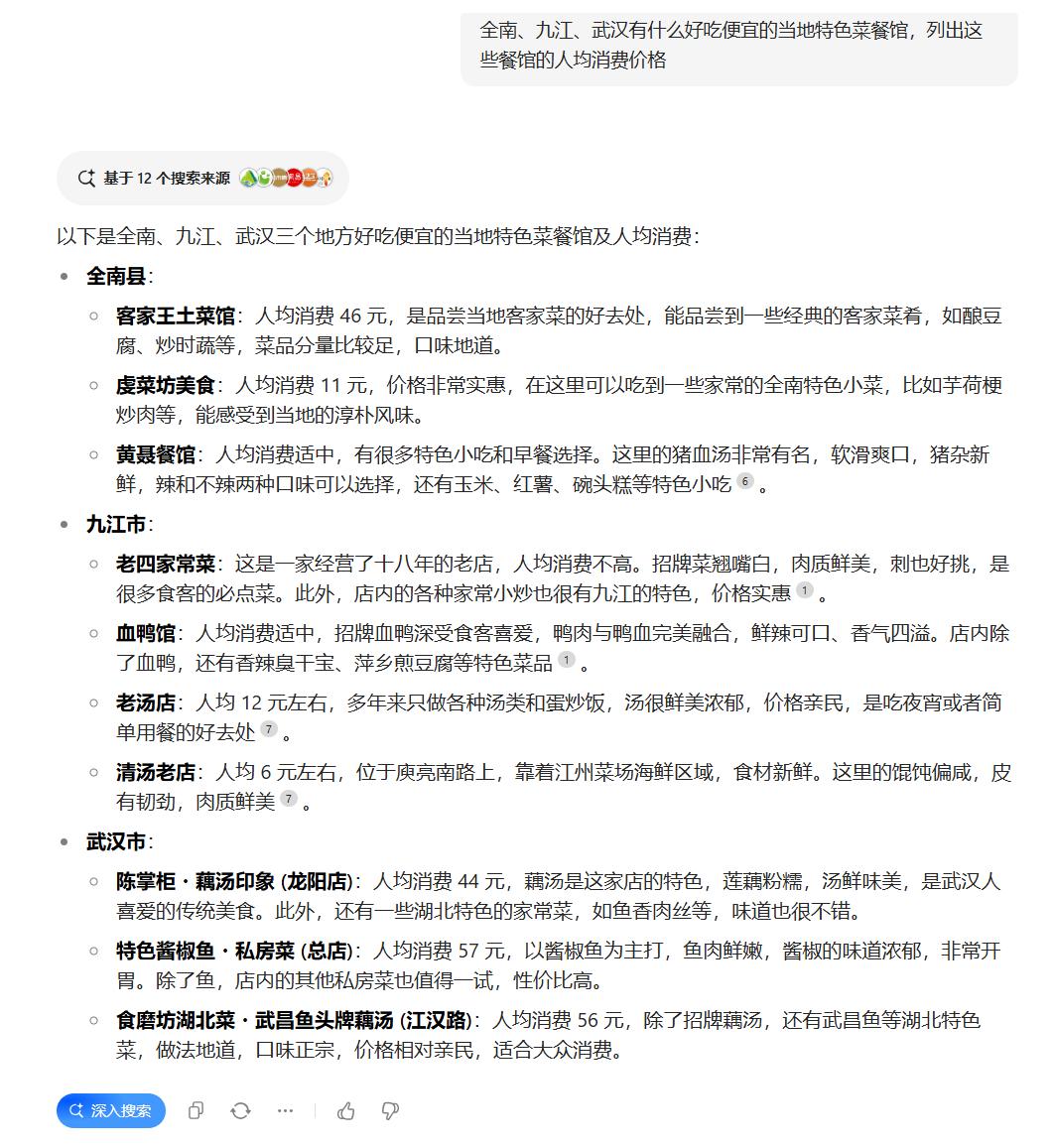
充分考虑,老狐选择广州→全南→九江→武汉→十堰这条路线,再根据路线,使用 AI 推荐适合当地打卡的店铺。 ,这里,Kimi 豆包和豆包的表现还是比较出色的,2个 AI 提及同一家店——全南的“黄聂餐厅”。

*Kimi

*豆包
综合餐厅和景点,可给出以下内容 1-3 号行程图。

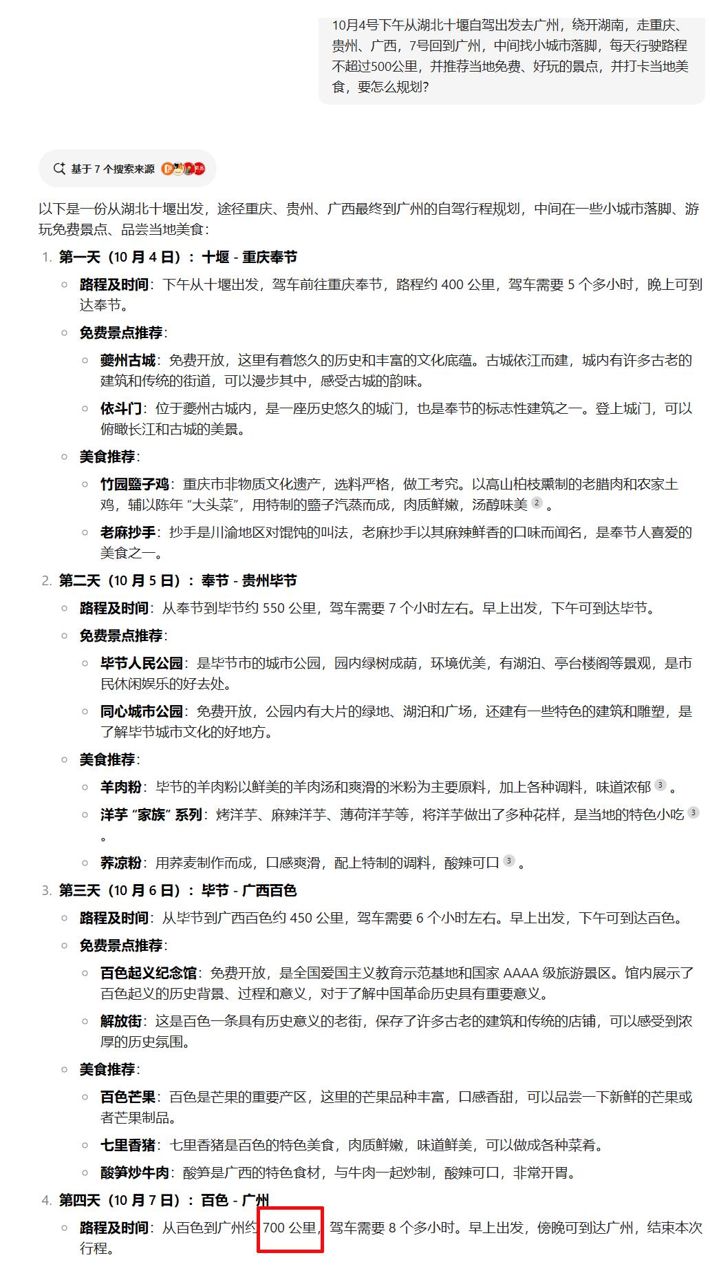
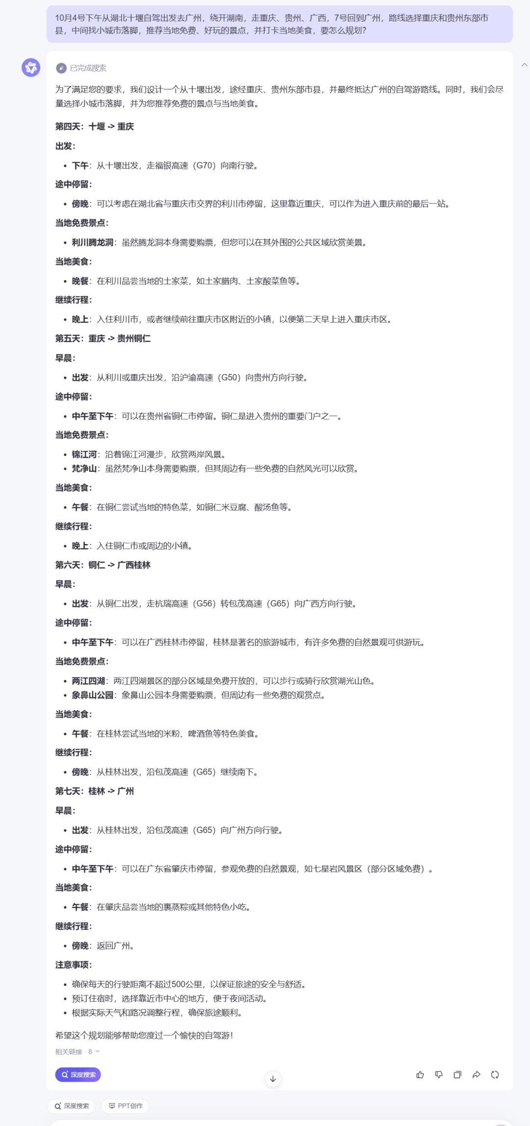
回去比较麻烦。从十堰出发,经过重庆、贵州、广西后回到广州。考虑到距离太长,为了防止日常驾驶时间过长,出发时间定在 10 月 4 日下午。
这段路上, 为减少疲劳,老狐将行驶距离定为 500 公里,输入 prompt 如下:

而不同的 AI 在 prompt 从中提取的关键字是不同的。Kimi、元宝和文心的话显示了“你的要求”,没有识别“行驶距离不超过” 500 公里或“小城市”。

*从上到下分别是:kimi、元宝,文心一言
因此,在给出的路线方案中,出现了重庆、贵阳等大城市,或行程太长。
豆包表现稍好,被识别为“小城市”,所以建议落脚点是奉节、毕节、百色,但距离不够。 500 公里需求,最后一段百色到广州达到 700 公里。
(全文滚动查看)

通义千问的计划是十堰。→重庆/恩施→贵阳→柳州→从路线上看,广州每日行程。 500 大约一公里,但也忽略了小城市这一点。
考虑到一路长途跋涉,尽量缩短距离,这是必要的。 prompt 上面有很多文章。参照广州至十堰的旅程,在旅途中间设置一个贵州东部的锚点,或者直接提出去重庆、贵州东部市县。

再一次生成的路线,要合理得多。
豆包给出的路线是:十堰→重庆垫江→贵州铜仁江口→广西柳州→广州;
通义千问给出的路线是: 十堰→湖北利川→贵州铜仁→广西桂林→广州 。
(全文滚动查看)

剩下几个 AI 结果,仍然会出现遵义、六盘水等非贵州东部城市,拉长行程距离。
总体而言,十堰→湖北利川→贵州铜仁江口→广西柳州→这条线路在广州更加合理。
对这些地方有特色且评价较好的餐馆和免费景点,自然很容易得到。
最终,老狐制作了以下行程,供同事参考。

上面是老狐用的 AI 制作国庆 7 与需要用户逐一搜索比较、计算距离的传统方式相比,天自公路旅行线路的过程, 通过 AI 工具同步影院, 在 prompt 添加“免费”或“便宜”关键字,以更好的方式生成结果。 简单,高效,但是 不粗暴。
因此,景区只收取雅溪古村的费用,而餐馆的人均消费也是如此。 10-50 元之间,7 人均餐饮消费在天空中可控制。 600 大约是人民币,并且吃到了正宗的食物。

东林寺
再算上纯电车的电费,连路上洗澡的时钟房都算上了。按照两个人的平均成本计算,这次旅行的人均消费可以在理想情况下得到控制。 999 元。
你觉得这个计划怎么样?
老狐当然不建议大家这么穷游,只是想借此展示一下。 AI 国庆旅游信息检索能力。
不过,AI 还有许多方面的“智障”表现,比如 Kimi 在湖北利川推荐当地特色菜时,只有一家湘菜馆,在行程规划上,文心一言设计的铜仁至广州近。 900 公里……

但是不可否认,AI 这是有帮助的,只是在使用的时候尽量通过多个。 AI 比较信息的工具。
AI 毫无疑问,优秀的信息检索能力是用来总结文章、写大纲、生成图片的… 用来为旅游规划省钱,我想大多数人都没有用过吧? 。
也许我们没有能力使用它 AI 赚钱,但是能省就是赚钱的道理大家都知道。使用 AI 省钱就是用 AI 挣钱,没有错吧。
国庆节旅游,大家要不要? AI 试试?
参考资料:
文心一言,豆包,元宝,Kimi、通义千问
编辑 :饿羊羊
本文来自微信微信官方账号“科技狐”(ID:kejihutv),作者:老狐,36氪经授权发布。
本文仅代表作者观点,版权归原创者所有,如需转载请在文中注明来源及作者名字。
免责声明:本文系转载编辑文章,仅作分享之用。如分享内容、图片侵犯到您的版权或非授权发布,请及时与我们联系进行审核处理或删除,您可以发送材料至邮箱:service@tojoy.com




