股票抵押贷款利率调整迎来重大突破!10月31日前批量调整
今天,中国人民银行发布公告,完善商业个人住房贷款利率定价机制。同日,中国人民银行发布《关于批量调整存量抵押贷款利率的倡议》,指导市场利率定价自律机制。
根据公告和倡议信息,2024年10月31日前,商业银行将对符合条件的股票抵押贷款进行批量调整,将利率较高的股票抵押贷款利率降至全国新发放的抵押贷款利率周边。批量调整后,2024年11月1日起,符合一定要求的商业个人住房贷款借款人可以协商调整加分幅度和重新定价周期。
据财联社记者计算,假设抵押贷款利率从4.4%降至3.55%,以100万元、25年、等额本息还款的存量抵押贷款为例,可以节省贷款人每年约5600元的利息费用。存量抵押贷款利率的下降有利于贷款人进一步降低抵押贷款利息支出,增加居民的消费意愿,稳定购房者的期望,提振信心。
何时调整?如何批量调整?
根据《倡议》,第一套、第二套或以上的股票抵押贷款可以在批量调整阶段进行调整。去年已经调整了额外幅度的股票抵押贷款也包括在内。
在减少范围方面,在LPR的基础上增加比-30BP更多的股票抵押贷款,并将其增加范围调整到不少于-30BP,并增加一些下限(如北京、上海、深圳),这些下限目前在所在城市实施的新的商业住房利率。
《倡议》强调,商业银行原则上应在2024年10月31日前批量调整股票抵押贷款(包括第一套、第二套或以上)的利率。多家银行还告诉财联社记者,操作规则将于10月12日前发布,统一批量调整将于10月31日前实施。
批量调整,存量抵押贷款利率将降至什么水平?
根据央行的数据,截至7月底,所有存量房贷加权平均利率约为4.06%。全国新发放的房贷平均利率在2024年前8个月为3.61%。上述《倡议》明确表示,10月31日前,将LPR加点幅度高于-30BP的股票抵押贷款加点幅度批量调整至-30BP以上。调整后,存量抵押贷款利率将降至LPR(3.85%)-30BP=3.55%,略低于2024年前8个月全国新发放抵押贷款的平均利率(3.61%)。
此前,中国人民银行行长潘功胜在国务院办公室发布会上明确表示,中国人民银行拟指导银行批量调整存量抵押贷款利率,将存量抵押贷款利率降至新发放抵押贷款利率周边,预计平均值将降至0.5。%左右。上述下浮幅度是预期的平均值,“不同阶段、不同地区、不同银行发放的存量抵押贷款利率水平不同。”
可以看出,根据上述情况,调整后,利率比调整前的4.06%减少0.5%左右。%,预计将下降到平均值,每份合同将不同。如果考虑到央行政策利率下调0.2%,10月21日,LPR可能会下降。贷款重定价后,调整后的现有抵押贷款利率将远低于3.55%,大大节省了抵押贷款人的利息成本。
但值得注意的是,由于贷款人重定价日期不同,批量调整后不同借款人的利率会有所不同。批量调整后的利率下降主要是由于加分幅度降至-30BP。重新定价后,LPR在最近定价周期的减少也会体现出来,参与批量调整的贷款人利率会调整到同一水平。
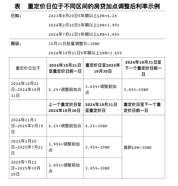
以下表为例,假设LPR在2024年10月31日进行了批量调整,因为LPR在2024年2月和7月5日分别下降0.25。%和0.1%,所以,每年1月1日,10月31日调整后的利率为3.9%(当时的LPR4.2%-0.3%),如果LPR保持3.85%不变,明年1月1日LPR重新定价后,利率为3.55%(当时LPR3.85%-0.3%)。
假设2024年10月21日给出的5年以上LPR随央行政策利率下降0.21日%,然后,最新的LPR从目前的3.85%降到了3.65%,后续保持一致。明年1月1日LPR重新定价后,利率为3.35%(当时的LPR为3.65%-0.3%)。

如何调整设定利率政策下限的城市?如何调整固定利率存量房贷?
对部分城市仍设定新发放房贷利率政策下限的,调整后的加分幅度应不低于下限。
比如北京二套房贷利率政策下限为,五环内二套房贷加分下限为-5BP,五环外二套房贷加分下限为-25BP。对应的二套房贷,在批量调整的时候,加一些分别调整到-5BP和-25BP。例如,2022年,贷款人在北京五环外购买二套房,房贷利率为“LPR “105BP”,这次批量下降调整为“LPR-“25BP”,将减少130BP。
对于固定利率存量抵押贷款,将最新的LPR转换成加分,然后将加分调整到-30BP。例如,固定利率存量抵押贷款的利率为4%,最新5年以上的LPR为3.85%。首先,将其固定利率转换为4%。=LPR 15BP,然后将15BP调整到-30BP,也就是总共下降45BP。
本文仅代表作者观点,版权归原创者所有,如需转载请在文中注明来源及作者名字。
免责声明:本文系转载编辑文章,仅作分享之用。如分享内容、图片侵犯到您的版权或非授权发布,请及时与我们联系进行审核处理或删除,您可以发送材料至邮箱:service@tojoy.com





