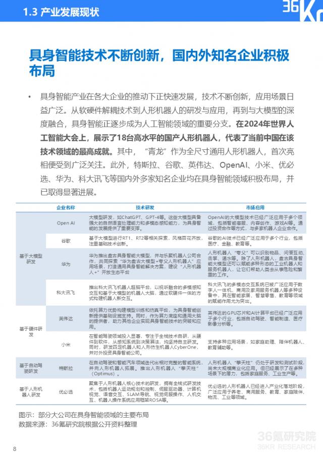
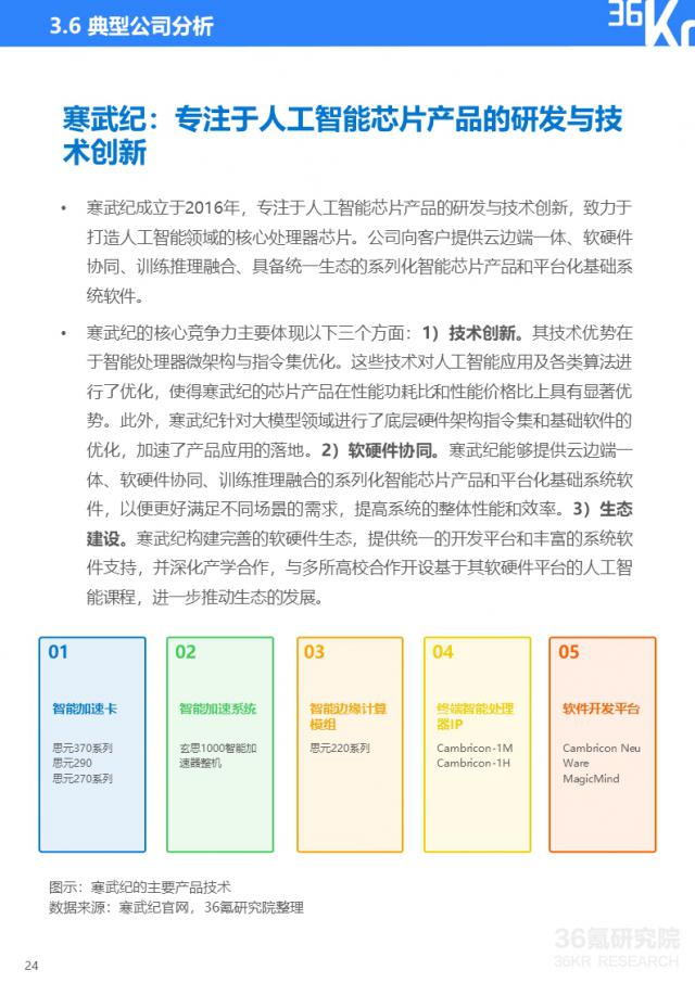
2024年智能产业发展研究报告
2024 2000年,当各大企业纷纷争夺大模型时,智力却“异军突起”,成为推动人工智能深入物理世界的中坚力量。据不完全统计,2024年 2008年上半年,具有智能概念的创业公司超级 50 家庭,融资事件频发。同时,在上海世界人工智能大会、世界机器人大会、云起大会现场,具体服务机器人也备受关注。
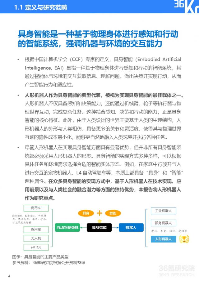
依据中国计算机学会(CCF)专家的概念,具身智能(Embodied Artificial Intelligence, EAI)它是指一种基于物理身体的智能系统,通过智能身体与环境的交互获取信息、理解问题、做出决定和行动,从而产生智能行为和适应性。作为具身智能的典型代表,人形机器人被认为是实现具身智能的最佳媒介之一。然而,并非所有具身智能系统都必须采用人形机器人的形式。实现具体智能的方法多种多样,可根据具体的任务和环境要求选择合适的智能实体形态。
通过概念萌芽、理论发展、技术突破等发展阶段,具体智能正逐步走向工业应用
具有智力的产业发展经历了多个阶段,自我发展 1950 在时代图灵提出人工智能可能发展的趋势为其概念奠定基础之后,1980 至 1990 罗德尼经历了最初的探索和理论发展。 · 布鲁克斯和罗尔夫 · 普费弗等研究为研究提供了重要的理论支持。2000 20世纪初,结合跨学科方法和技术,具身智能研究开始进入跨学科融合和技术突破阶段。近几年来,具身智能受到广泛关注,并逐步走向工业应用。
由于技术成熟度的不同,具体智能在商业落地中存在异步性。
在机器人领域,轮试、四足机器人等通用机器人在施工现场、物流、医疗等领域实现了初步的商业化,成本低,适用性广。然而,人形机器人等高端智能体面临着更大的商业化挑战,其高R&D成本、复杂的制造技术和不成熟的市场应用限制了其大规模商业化。预则人形机器人技术有望在未来三到五年内实现质的飞跃。
作为典型的具体智能商品,人形机器人已经处于商业试水阶段,预计未来五年将大规模应用。
在工业应用中,人形机器人取得了显著进展,在生产、新能源、医疗等多个应用领域的需求不断增加。许多企业已经发布了人形机器人产品或迭代版本,并取得了技术突破。但是现在仍然面临着大规模的挑战,这主要是由于技术难度大,制造成本高,商业化难度大。业内预测,随着技术瓶颈的克服、产业链的完善和成本的降低,人形机器人市场有望快速增长,2035年 预计中国的市场规模将达到年度 3,000 亿元。
本报告的重点研究问题如下:
• 什么是具体智能的定义?经历了哪些发展阶段?现在正处于哪个阶段?
• 现在具体智能的发展状况如何?业内主要玩家是怎样规划的?
• 什么是具体智能的产业链构成?哪些领域最有价值?
• 在智能行业有哪些头部公司值得关注?
• 具体智能未来的发展趋势是什么?
更多精彩,详细2024 年度智能产业发展研究报告,立即下载链接,提取码:xpzc
本文仅代表作者观点,版权归原创者所有,如需转载请在文中注明来源及作者名字。
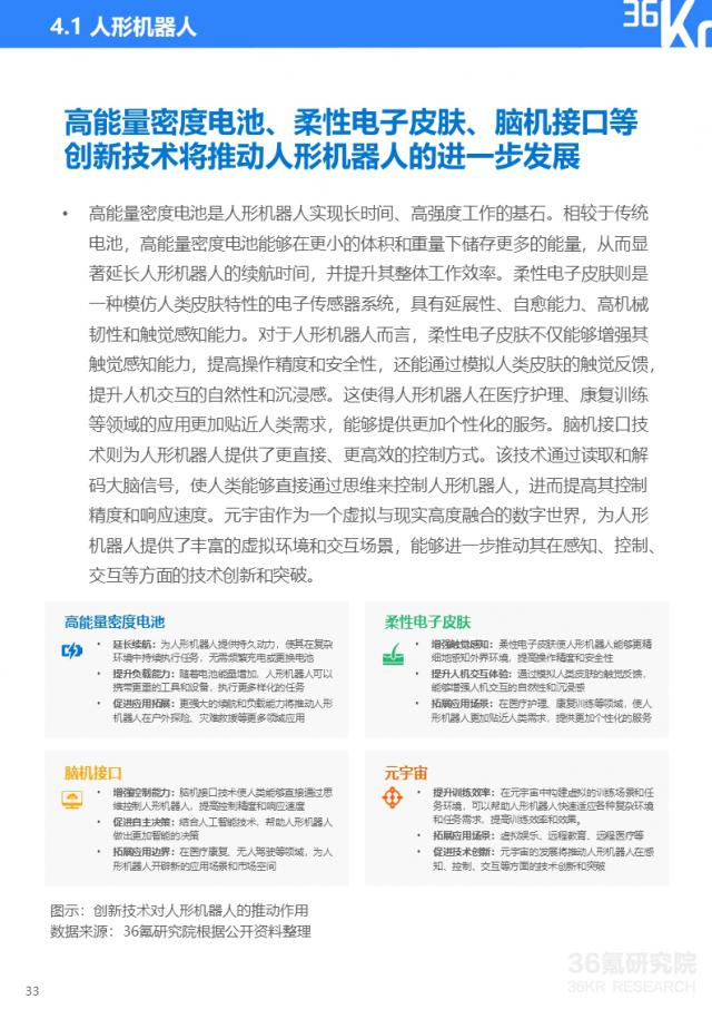
免责声明:本文系转载编辑文章,仅作分享之用。如分享内容、图片侵犯到您的版权或非授权发布,请及时与我们联系进行审核处理或删除,您可以发送材料至邮箱:service@tojoy.com




