36氪研究院 | 中国白酒行业2024年数字化转型调查报告
中国白酒行业正逐步从量产向盈利转变,进入股票竞争阶段。在日益激烈的市场竞争中,白酒企业正在积极探索新的发展路径,寻找新的增长点。数字化和智能化转型恰恰为白酒企业提供了提高质量和效率的可能性,满足了消费者需求的不断发展和变化,成为各大白酒企业尤其是头部企业战略布局的重点。
白酒行业的数字化转型,一方面符合数字经济的快速发展趋势,另一方面也是公司在股票竞争时代的自我创新和外部竞争力的实践和探索。面对消费者、消费者需求、消费模式和消费渠道的新形势和变化,白酒企业积极拥抱数字化转型,以数据为驱动,响应新的市场变化和新趋势。同时也符合国家和地方政策:政策倡导数字化、智能化技术在白酒行业高质量转型升级中发挥着重要作用。
目前,白酒行业的数字化主要体现在R&D、生产、供应链管理、营销与客户互动、企业管理等维度,涵盖企业运营管理的多个方面。
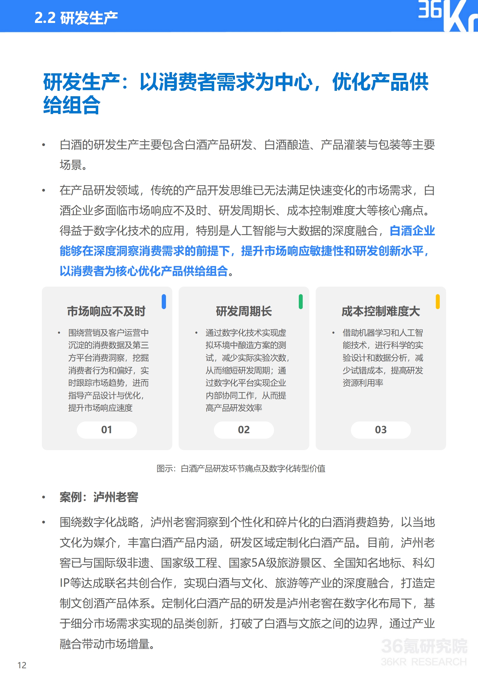
1)研究、开发和生产。数字技术贯穿于产品研发、白酒酿造、罐装及包装阶段。得益于数字技术的应用,尤其是人工智能与大数据的深度融合,白酒企业可以提高市场响应敏捷性和R&D创新水平,在深入洞察消费需求的前提下,以消费者为核心优化产品供应组合。生产管理软件与自动化设备的结合,促使白酒企业在酿造生产的某些阶段,在降低人工成本的前提下,通过机器取代人力,实现批量生产、数字集成和智能分析,提高生产能效,实现标准化质量控制。
2)供应链管理。库存管理、物流运输、产品溯源等方面的数据和信息已经部分共享,帮助白酒企业优化供应链的多流程,提高库存管理能效,降低物流运输成本,同时通过不可篡改的信息追溯产品质量,提高白酒产品的质量和安全管理效率。
三是营销与客户的互动。伴随着人工智能,大数据,VR随着AR等底层技术能力和应用能力的提高,白酒营销已经从过去单向推送到消费者的广告,升级为互动和个性化的创意内容。人工智能,尤其是大模型和生成型人工智能的应用突破,有可能推动24*7更精准、更情感化的虚拟客户服务,在拓宽客户互动入口的同时,提高客服响应速度,在品牌与消费者之间建立更紧密的链接。此外,营销数据的量化归因也为优化后续营销策略提供了坚实的数据基础,促进了企业对营销内容的精准推送,提高了营销业绩。
4)企业管理。目前,白酒企业主要通过引入财税、人力资源、协同办公等数字化工具,实现管理流程优化、工作流程重构、组织效率提升等价值。
本报告的重点研究问题如下:
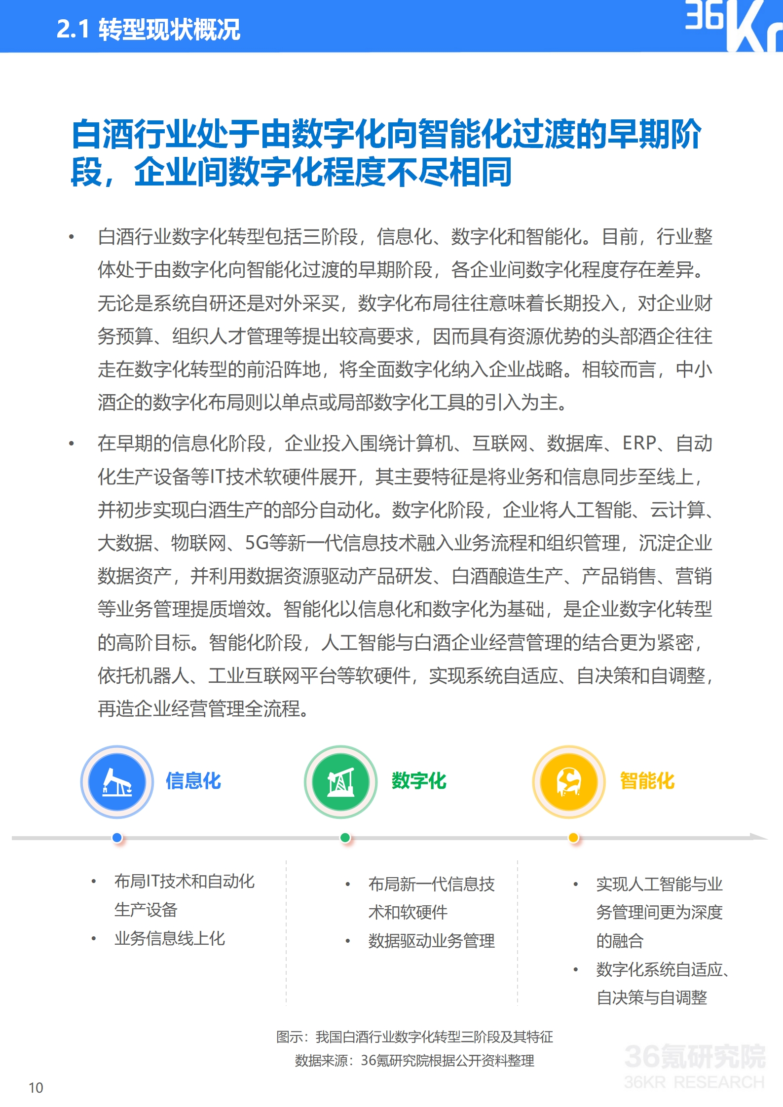
我们国家的白酒产业发展现状如何?
什么是白酒企业数字化转型的动力?
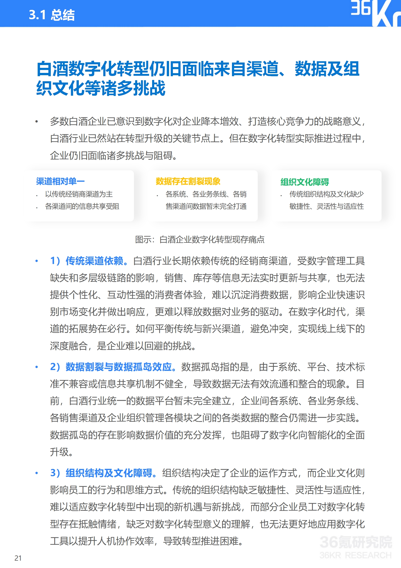
酒业数字化转型现状如何?
酒类企业面临哪些数字化转型问题?
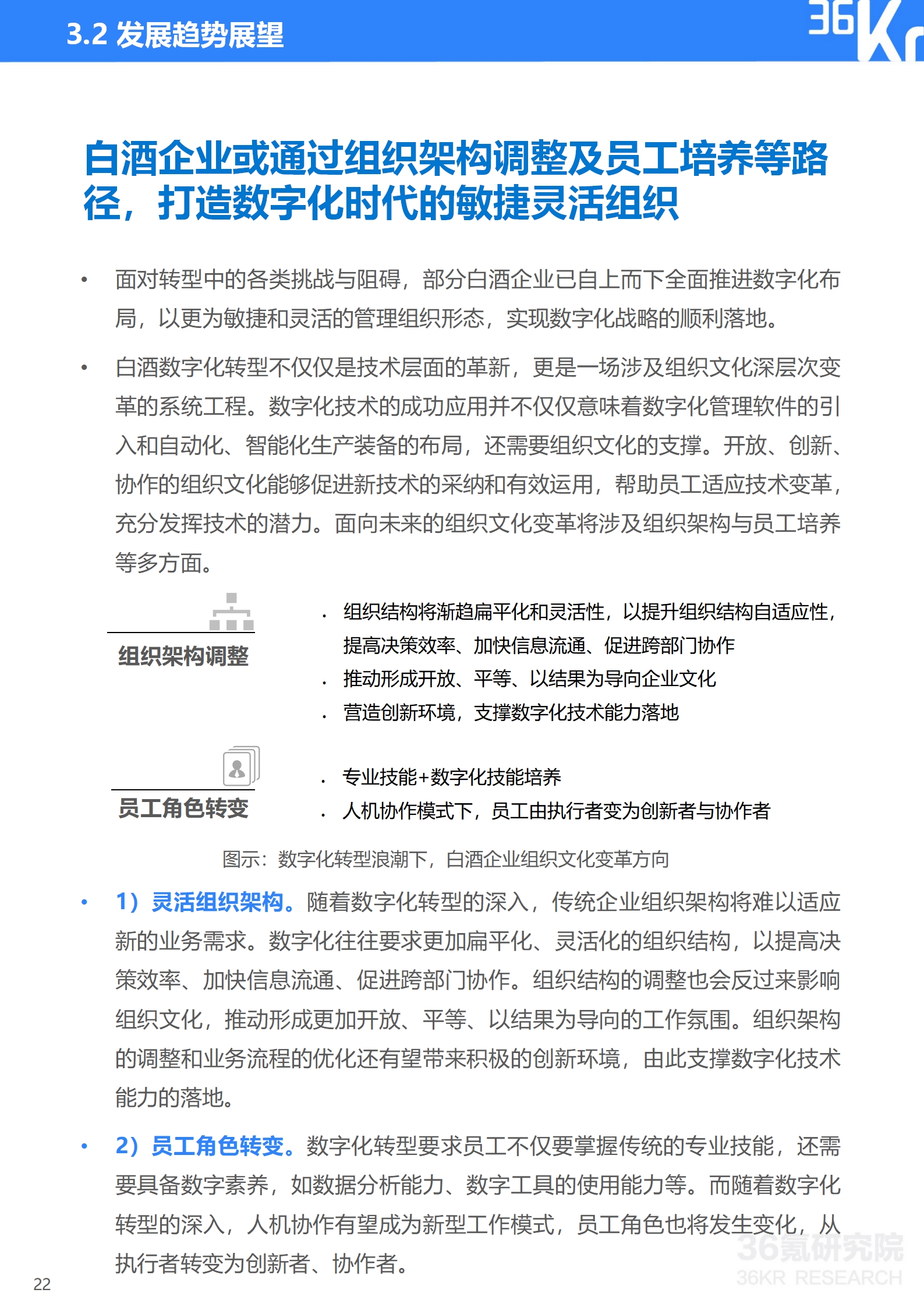
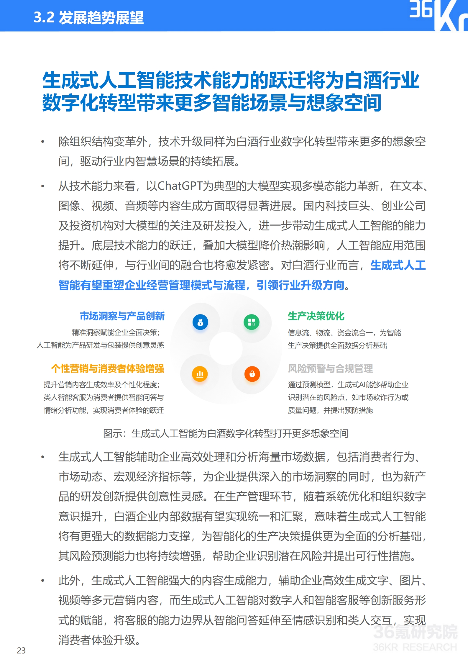
预计我国白酒产业数字化转型将呈现怎样的趋势?
更加精彩,详细36氪研究院《2024年中国白酒产业数字化转型调查报告》,点击原文链接,提取码:bjmb,或者回复36氪研究院微信微信官方账号上的“白酒数字化”获取下载地址。




















本文仅代表作者观点,版权归原创者所有,如需转载请在文中注明来源及作者名字。
免责声明:本文系转载编辑文章,仅作分享之用。如分享内容、图片侵犯到您的版权或非授权发布,请及时与我们联系进行审核处理或删除,您可以发送材料至邮箱:service@tojoy.com




