最新公告:奖励投诉人10万元,购买客户每人赔偿1000元
2024-08-26
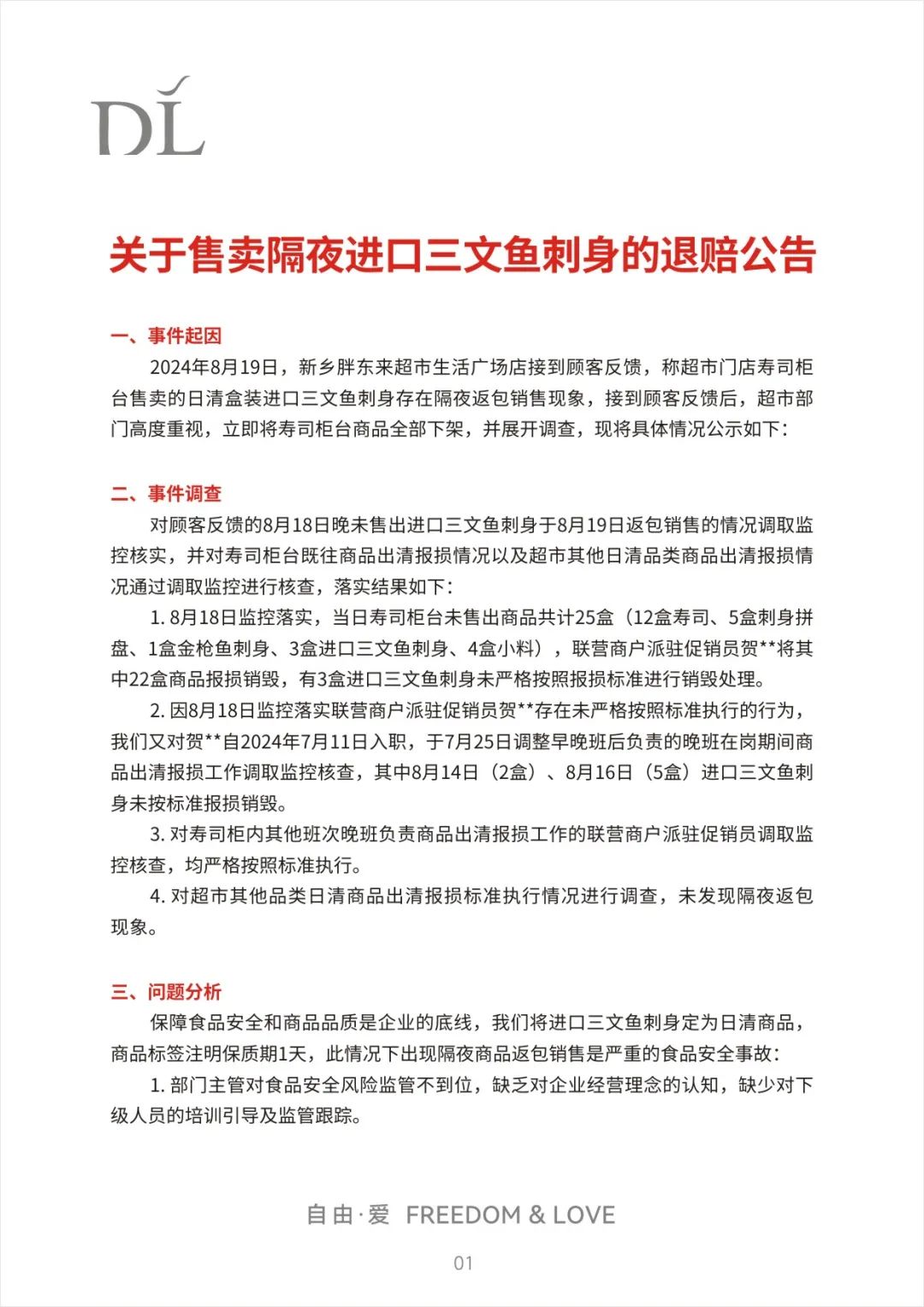
8月24日,胖东来发布关于销售隔夜进口三文鱼生鱼片的赔偿公告:2024年8月19日,新乡胖东来超市生活广场店收到客户反馈,称超市店寿司柜台销售的日清盒装进口三文鱼生鱼片存在隔夜返回销售现象。超市部门在收到客户反馈后高度重视,将寿司柜台的所有产品下架并进行调查。事件部门的工作人员没有严格按照报损要求进行销毁。
退还相关消费者赔偿:奖励投诉客户10万元现金;8月15日、8月17日、8月19日,购买进口三文鱼生鱼片的客户退款,每人赔偿1000元。
处理相关责任人:联合经营者派驻促销员贺某某调离胖东所有门店,并根据合同条款对联合经营者进行相应处理;责任主管熟食班班长白某某、班长郭某某被辞退,生活广场店超市第一主管朱某某、生鲜处处长赵某连带责任降级三个月。
标题:最新公告:奖励投诉人100,000元,购买客户每人赔偿1000元。
阅读原文
本文仅代表作者观点,版权归原创者所有,如需转载请在文中注明来源及作者名字。
免责声明:本文系转载编辑文章,仅作分享之用。如分享内容、图片侵犯到您的版权或非授权发布,请及时与我们联系进行审核处理或删除,您可以发送材料至邮箱:service@tojoy.com




