贵阳教育部门多项成果当选~省教育厅公示结果
2024-08-07
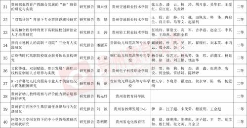
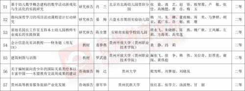
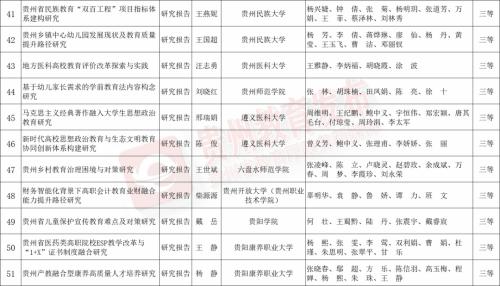
最近,省教育厅组织开展了工作 2024 年度贵州省教育科学研究成果奖评审工作。经过专家评审、意识形态和合理性审批、推荐材料检查、部门党组审议,共有 165 项目结果拟获奖。其中一等奖 13 项,二等奖 57 项,三等奖 95 项。目前将公布拟获奖成果名单,公示期为 2024 年 8 月 5 日至 8 月 9 日。让我们一起来看看细节
公示名单
公示期间,如有异议,请以书面形式反映情况,并提供必要的证明文件和有效的联系方式。反映情况必须客观真实,并加盖公司公章;以个人名义反映的,必须在书面材料上签署真实姓名和身份证号码。请参考反映情况的书面意见 8 月 9 日前,省教育科学规划领导小组办公室通过电子邮件发送,逾期和匿名表现不予受理。
联系方式:0851-86775332;电子邮件:gzjkyghb@163.com;地址:金朱东路,贵州省贵阳市观山湖区 162 号;邮编:550081
编辑 陈亚 / 审批 罗海兰 / 签发 崔林林
本文仅代表作者观点,版权归原创者所有,如需转载请在文中注明来源及作者名字。
免责声明:本文系转载编辑文章,仅作分享之用。如分享内容、图片侵犯到您的版权或非授权发布,请及时与我们联系进行审核处理或删除,您可以发送材料至邮箱:service@tojoy.com




