奥运会上没有小企业的事。
文 | 巨潮 WAVE,作者 | 老鱼儿,编辑 | 杨旭然
目前,巴黎奥运会是世界上最大的流量来源之一,流量就是商业。
诺曼,全球体育营销合作者 · 奥莱利曾经说过,“奥运会是一个舞台,世界上三分之二的人都会在这个时候关注它。”
关于奥运营销,海外营销界流传着一条规律:一般情况下投入使用 1 提高品牌的国际知名度,美金 1%;而且如果用同样的资金赞助奥运会,可以提高知名度。 3%。所以奥运会一直是全球商界特别重视的舞台,几乎所有的知名品牌都为其提供了不同规模的资金支持。
然而,随着奥运会的逐步演变和奥运营销门槛的逐步提高,我们慢慢发现,虽然球员的脸总是在变化,但无论是球员的服装品牌,还是奥运会场馆的商标。 logo,众所周知的老面孔,基本上没有太多的新元素出现。
而且,近年来,中国公司主要认可奥运会全球化的商业价值,积极推动奥运会商业价值的提升。在这个过程中,欧美跨国公司更像是“例行公事”。
总的来说,经过多年的演变,奥运营销仍然具有相当大的商业价值,但它已经成为一款强大的游戏。这是世界百年商业竞争的结果,也是世界商界心照不宣的事实。
01 星工厂
历史上,一个品牌可以通过出现在奥运会上来奠定崛起的基础。这种情况在“古代”的奥运营销中很常见。
1936 在年柏林奥运会上,美国选手杰西 · 欧文斯连夺 100 米、200 米、跳远和 4 × 100 米接力等 4 一枚金牌,国际体坛为之振动。
在这些产品中,阿迪达斯发挥了重要作用。在奥运会之前,他们找到了杰西。 · 欧文斯强烈建议他试穿阿迪达斯钉鞋。这让欧文斯获得了宝藏。最终,随着四枚奥运金牌的“奇迹”,阿迪达斯也在第一次世界大战中成名。
澳大利亚泳装制造商依靠商品在奥运会上大放异彩, SPEEDO 企业。2000 在年悉尼奥运会上,有 83% 的选手穿着 SPEEDO “鲨鱼皮”泳装,其形象代言人索普更是勇夺。 3 金 2 银色,风景无限。此后,“鲨鱼皮”材料迅速风靡全球。
到 2008 2008年北京奥运会,至少已经有了 50 全国各地的选手都穿着“鲨鱼皮第四代”泳装参赛, 94% 冠军得主穿着这款产品,变成了 SPEEDO 这是品牌最大的广告。
另外,通过奥运营销在同行竞争中获胜,也曾经是经常上演的戏码。
1997 2000年,摩托罗拉与国际奥委会的谈判因赞助费用不同而分手。当时在通信圈一直处于“三流品牌”的三星迅速上位,成为奥运会的顶级合作伙伴,随后赞助长野、悉尼、盐湖城、雅典、都灵、北京奥运会。
事实证明了三星的宝藏是正确的。 2003 2004年,三星取代摩托罗拉,成为全球移动通信市场的亚军。2004年 2008年,三星进入世界上最有价值的品牌排行榜。 20 位置,真正成为世界顶级品牌。
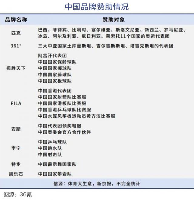
借助奥运流量,中国消费品企业也取得了巨大的成功。安踏、匹克、李宁等中国体育品牌通过在奥运会上的良好表现,扩大了自己的影响力。
1999 2008年,还没有现在规模较大的安踏,费用 80 与孔令辉签约一万元作为品牌代言人。在孔令辉悉尼奥运会上,安踏一夜成名,营业额从一夜成名。 2000 万元飙升至 2 一亿元,从此走上了国内一线品牌之路。在奥运营销史上,这可能是最成功的“四两拨千斤”案例。
帮助安踏大获成功的孔令辉代言
2008 2008年北京奥运会,另一个运动鞋服品牌匹克剑走偏锋,赞助伊拉克奥运代表团,完成了奥运会品牌的曝光,取得了巨大的成功。
到 2012 年度伦敦奥运会上,资金较多的匹克一口气签下了 6 支持奥运代表团。2016 在年里约奥运会上,这个数字变成了 12 支。在那次开幕式上,匹克也成为了最常见的运动品牌。
李宁也是中国国家队赞助商的常客,其中最经典的例子就是李宁的老板李宁亲自上阵,在北京奥运会上踩着祥云点燃奥运火炬。
这些都是国内外品牌奥运营销史上的经典案例,但是现在这样的经典案例,近年来已越来越少。
02 抢地盘
2022 2008年北京冬奥会开幕式上, Lululemon 加拿大奥运代表团出场后,时尚的风格让网友们迅速“种草”。开幕式结束后,其官网因流量激增而一度瘫痪。
在近几年的奥运营销中,这是一个罕见的以小博大名的场景。 20 多年来,奥运官方赞助商基本上已经失去了新的品牌。乍一看,大企业都在抢地盘。
发生这种情况并非偶然。
首先,在奥运会上,官方赞助费的节节攀升,想要在奥运会上露面已是一件非常昂贵的事。像 1928 年度可口可乐公司使用 1000 盒可乐赞助了阿姆斯特丹奥运会这样的“传奇”,再也不会出现了。
巴黎奥运会开幕式上,LV 出尽了风头。包含火炬储存的行李箱、奥运奖牌和法国运动员的礼服都是 LV 定制的。
开幕式短片中,本届奥运会定制的最后一枚奖牌制作完成后,被放入其中。 LV 在盒子里,特写、远景、室内外全方位展示,以至于有网友直言不讳地说,奥运短片在哪里,显然是 LV “全球广告大片奥运会首发”
这种“广告大片”价格昂贵。 LV 官方资料显示,其赞助巴黎奥运会的金额是 1.5 亿欧元。
此外,阿迪达斯曾经在那里 2005 年豪掷了 13 一亿元,击败李宁成为 2008 2008年北京奥运会官方合作伙伴。而 2004 一年四季,李宁的营业收入只不过是刚才。 12.7 一亿元。此后,安踏集团董事局主席丁世忠在公共场合提到此事,说:“当时中国公司规模太小,无法赞助”。
除赞助不起外,赞助失败的风险同样很大。
2004 2008年雅典奥运会,耐克押宝刘翔成功,风头正劲。 年度北京奥运会,凯迪拉克 1500 作为品牌代言人,万签刘翔试图复制成功案例。但是刘翔最终还是受伤了。
在 2006 耐克和在年冬奥会上 VISA 他们都把高广告合同交给了美国球员伯德 · 米勒。但他在赛前却陷入了嗜酒丑闻,在赛场上也表现平平,没能带来任何好的形象展示。
一旦押注错误,高额费用就相当于打了水漂。对于大企业来说,这仍然是一个可以承受的失败,但对于小品牌来说,一旦失败,就会严重受伤,直接破产。
大型企业对小型企业的压制,也常常发生在奥运会上。
最典型便是 1992 在巴塞罗那奥运会上,当时美国男篮“梦之队”的赞助商大踏步前进,但乔丹自己签了耐克合同。不同的是,乔丹在领奖时用国旗大踏步前进。 logo 遮住它,让锐步吃了个哑巴亏。
乔丹用国旗遮住了锐步。 LOGO
类似的事件也发生在中国品牌身上。在东京奥运会上,匹克是巴西奥运代表团的所有赞助商,而耐克是巴西足球队的赞助商。当巴西男子足球队获得奥运冠军时,匹克的商标被集体隐藏在领奖台上。
因此,在今天的商业模式下,奥运会已经高于小品牌,无法攀登。尤其是中国公司进入后,很难看到更多的新面孔。
03 大时代
中国公司是全球企业中最受关注的全球业务群体之一。奥运会传播的价值在于可以结合中国公司的全球布局。
但是对于许多企业来说,赞助奥运会的代价太高了,如果没有全球化的业务,赞助能达到的效果不会很好,相当于花了全球化的钱,买的只是国内的传播,中间有亏损。
更深层次的问题是,经过百年的发展,现代商业社会除了新兴产业之外,各行各业都很难有新的企业脱颖而出,即使通过奥运营销得到大力推广。
可以说,奥运营销的现状是这个时代的缩影。纵观过去十年的中国商界,伊利、安踏等国内知名品牌已经很少出现了。
大规模营销爆红树立品牌形象的时代,早已过去。如同 1998 年爱多 VCD 花掉 2.1 戴上央视“标王”荣誉1亿元,全国一举爆红;2003 2008年,名不见经传的熊猫手机, 1.0889 一亿元的金额可以勇夺央视的“标王”,然后一举扬名。如果两年后企业经营得当,这些投资将成为商业教科书中的经典案例。
但是现在,没有一家公司愿意进行如此大规模的全渠道广告轰炸。资本将勇于支持毛利率相对较高、附加值较高的科技企业进行大规模投放,但他们根本不敢挑战运动鞋、牛奶或饮料等行业的巨头。
奥运合作伙伴、央视标王、综艺节目的冠名权都已经标上了足够高的价格。缺乏资本的小品牌只能蛰伏在狭窄的目标市场上,投资关键词搜索更有针对性的销售渠道。
所有的大舞台都留给了大企业,成为他们加强自己环城河的名利场。与其说是广告推广,不如说是另一种高端游戏玩法。在这些游戏中,没有中小企业的地位。
本文仅代表作者观点,版权归原创者所有,如需转载请在文中注明来源及作者名字。
免责声明:本文系转载编辑文章,仅作分享之用。如分享内容、图片侵犯到您的版权或非授权发布,请及时与我们联系进行审核处理或删除,您可以发送材料至邮箱:service@tojoy.com





