思瑞浦车载网络CAN & 全面覆盖LIN接口方案
现代汽车电子技术是汽车网络技术的重要组成部分,是现代汽车通信与控制的基础。就像汽车电子技术一样 20 世纪 70 集成电路在时代的引入, 80 与时俱进的微处理器一样,系统总线技术的引进也是汽车电子技术发展的一个里程碑。大多数现代汽车, ECU 所有模块都连接到 CAN ( Controller Area Network ) 总线上,并依靠 LIN ( Local Interconnect Network ) 控制外部设备的总线。
思瑞浦浦半导体供应商专注于高性能模拟芯片和嵌入式处理器。 作为我国模拟接口芯片的领导者,3PEAK(股票号:688536)可以提供全系列一站式车载网络。 CAN 收发器、LIN 收发器,系统基础芯片(System Basis Chip, SBC)解决方案,性能优异,已达到行业领先水平。
思瑞浦 CAN 收发器介绍
CAN 这是一个控制器局域网(Controller Area Network,CAN)简称,来自德国 BOSCH 企业开发,最终成为国际标准(ISO 11898),是世界上应用最广泛的现场总线之一。
CAN 通过差模信号传输,总线具有良好的抗干扰性能。由于总线具有实时性强、抗干扰能力强等特点,在轨道交通、汽车电子等领域得到了广泛的应用。伴随着新一代汽车智能化的快速发展, CAN 对通信速度的提高有进一步的需求,CiA(CAN in Automation)协会牵头制定了 CiA601-4 定义了标准 CAN FD SIC(Signal Improvement Capability)需求,将通信速率提高到通信速度 8Mbps,并在 2024 年正式写入 ISO 11898-2:2024 国际标准。
01
CAN 改善信号的能力 ( SIC )
TPT1462xQ 正是思瑞浦推出的能支持。 8Mbps 通讯速度,支持信号提升能力 CAN 收发器,可以大大降低网络中的信号振铃效应,提高通信速度,降低通信误码率,从而提高整个车组网络的灵活性。
传统的,如图所示 CAN FD 仅适用于简单的总线结构组网方式,在复杂的星形结构中,总线波形振铃现象和通信误码率将大幅上升。
图 1 常规的总线架构组网方式
图 2 星形结构组网方式
下图为星形组网下,常规 CAN-FD 和 TPT1462xQ 的 CAN 信号波比较。可以看到 TPT1462xQ 通信总线电平波型在复杂星形组网环境下的质量有了很大的提高。
( a ) 常规 CAN-FD 星形网络多节点通讯波型
( b ) TPT1462xQ 星形网络多节点通信芯片
图 3 星形组网下检测波形对比
2024 年 3 月更新的 ISO 11898-2:2024,增加了对 SIC TPT1462xQ部分要求 已通过德国 IHR 实验室提供的符合性 ISO 11898-2:2024 物理层和组网检测报告已成为国内首个支持并通过组网检测的报告。 ISO11898-2:2024 认证 CAN SIC 收发器。
02
VIO 全面支持电平 1.7V~5.5V 工作范围
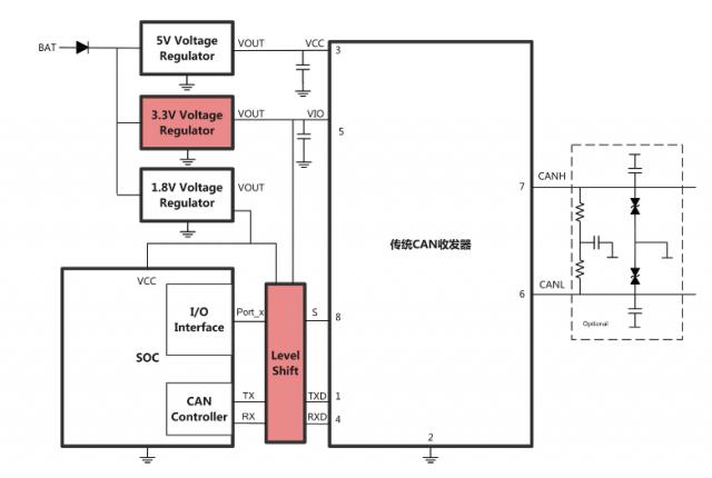
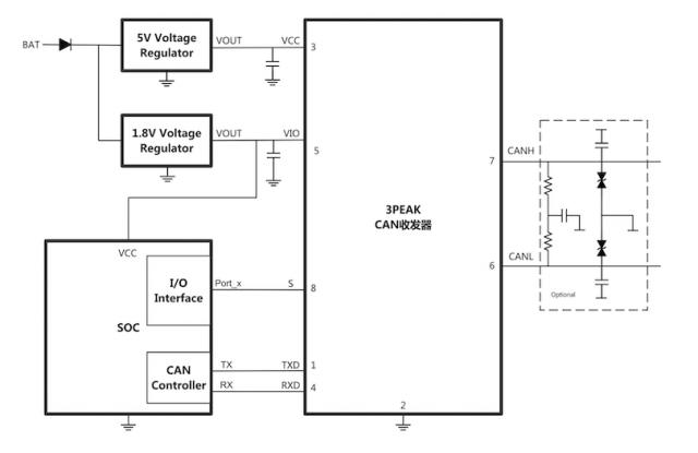
思瑞浦 CAN 收发器的 VIO 工作范围为 1.7V~5.5V,能更好地适应较低的通信接口电平。下图是面向 1.8V 对比通信电平方案。思瑞浦 CAN 收发器 VIO 可以支持电平 1.7V~5.5V,与市场上的只支持相比 5V 和 3.3V 传统 CAN 收发器可以省去外围的电平转换芯片和额外的电平转换芯片。 LDO 电源轨道,整体方案更简洁,同时有效降低系统成本。目前的选择 1.8V SOC 该系统的车载应用,提供了显著的价值。
( a ) 传统 CAN 收发器和 1.8V SOC 的通讯方案
( b ) 思瑞浦 CAN 收发器和 1.8V SOC 的通讯方案
图 4 1.8V 对比电平通信方案
03
出色的 EMC 电磁兼容性特征
新一代思瑞浦 CAN 收发器具有优异的电磁兼容性,即使在极其恶劣的电磁环境中,仍然可以维持。 CAN 正常通信为汽车安全通信奠定了坚实的基础。与此同时,思瑞浦基于汽车客户模块和整机的测试要求 CAN 所有的收发器都通过了 EMC 检测 ( 见下表 ) ,可以提供完整的检测报告。值得注意的是,思瑞浦新一代 CAN 收发器专门针对总线信号的质量和质量。 EMC 性能得到了特殊提升,产品可以通过所有测试,无需增加额外的共模电感,从而简化了系统设计,降低了系统成本,为客户提供了更具竞争力的系统解决方案。
思瑞浦 LIN 介绍
LIN ( Local Interconnect Network ) 它是一种低成本的串行通信网络,面向汽车分布式电子系统,用于实现汽车分布式电子系统控制。LIN 它是控制器区域网络 ( CAN ) 其它汽车多路网络的补充,适用于对网络带宽、性能或容错功能要求不高的应用。
执行装置、传感器或开关、 ECU 建立基本的串行网络,LIN(局部互联网)总线大大降低了汽车制造商的设计成本,LIN 灯光、车门窗、电动座椅、空调、传感器等都是汽车上的典型应用。
思瑞浦 LIN 收发器与竞争性能参数的比较
IEC-61000-4-2 ESD 能力高达 ± 国际领先水平15Kv ;
支持超宽电源输入范围 5.5V~40V,远高于行业内同类产品。 , 可轻松满足 ISO 7637 临时坠落试验的各种试验条件 ;
增加总线斜率控制电路 , 提升 LIN 收发器的外部辐射水平,EMI 能力优异 ;
支持超低功耗 Sleep 休眠模式 ;
支持 TXD 显性超时保护功能,可有效避免长时间误占总线;
具有完善的保护机制 , 对欠压、温度保护等提供支持;
多路集成度较高 LIN 收发器及 LIN 基本的系统芯片(LIN SBC)
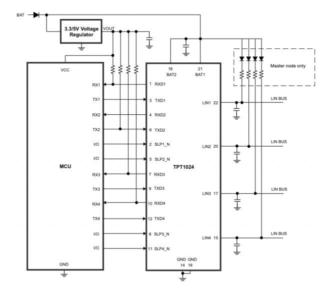
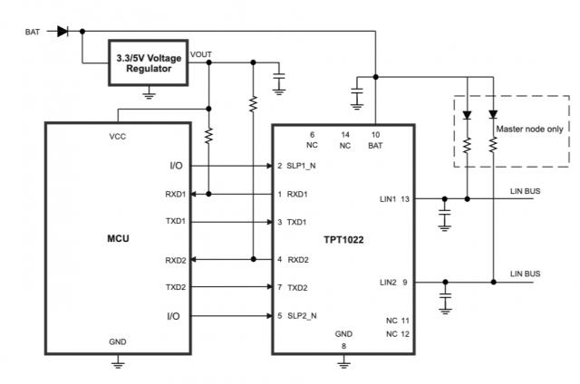
双通道 LIN 收发器 TPT1022Q、四通道 LIN 收发器 TPT1024Q 将两路 LIN 和四路 LIN 集成在一个小封装中,LIN 基本的系统芯片 TPT1028xQ 将 LDO 和 LIN 收发器集成在一个小封装中,更高的集成度可以有效减小系统应用设计的板级面积,帮助系统微型化,还能有效地降低系统成本。
双通道 LIN 收发器
四通道 LIN 收发器
LIN SBC(集成 LDO 和 LIN 收发器)
整个思瑞浦系列 LIN 所有收发器都通过了第三方权威实验室 IHR 益驰 ISO 17987-7 一致性测试和国际标准报告;益驰是全球权威汽车总线一致性测试和权威认证之一。它是一个国际标准化组织 ISO Work Group 成员,是 LIN 联盟、联盟等通用总线标准和 GMLAN 等待整车厂标准的相关检测服务商。
整个系列的汽车接口 DFN 封装支持 Wettable Flank(支持可浸润侧翼)工艺
该工艺将焊点从二维提升到三维,可以支持生产线。 AOI 测试,并具有更好的焊接可靠性。使用这种封装技术的汽车电子产品,其电气故障或性能下降的概率会更低,从而全面提高汽车电子的鲁棒性能;
作为中国模拟接口芯片的领导者,思瑞浦可以提供全方位的车载接口方案覆盖、权威的第三方认证报告、更高的车辆规范质量标准、双循环本土化供应链保障,全面帮助汽车应用产业化。
本文仅代表作者观点,版权归原创者所有,如需转载请在文中注明来源及作者名字。
免责声明:本文系转载编辑文章,仅作分享之用。如分享内容、图片侵犯到您的版权或非授权发布,请及时与我们联系进行审核处理或删除,您可以发送材料至邮箱:service@tojoy.com




