突然宣布:九月一日,开始收费!
2024-08-01
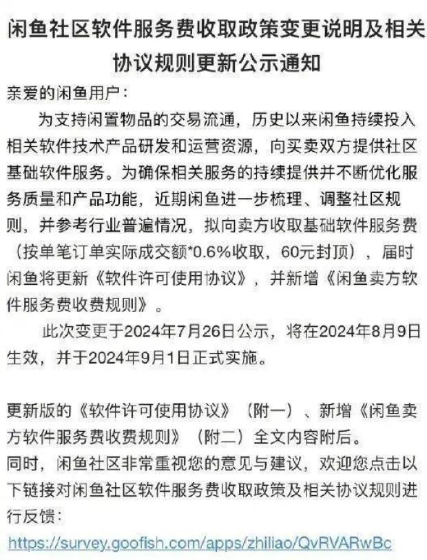
7月26日,闲鱼宣布将向所有商家收取0.6%的基本软件服务费(每笔最高收取60元)。同时,对于同一个自然月产生的交易订单数量超过10个,累计交易金额超过1万元的商家,软件服务费将收取超过每个订单实际交易金额的1%。
这一变化将于8月9日起效,并于9月1日宣布实施。
公告一出,许多网友表示不满,提出“网上蹲一个替代平台”。
还有网友表示可以接受:
你们通常使用这个平台吗?
你怎么看?
欢迎关注
官方视频号九江发布
编辑:李芳 复核:夏莹 审判:凌群峰
产品:九江市融媒体中心(九江日报) 九江广播电视台)九江新闻网
编辑热线:0792-8559171继续滚动阅读下一个轻触阅读原文。
九江向上滑动,看下一个。
题目:“突然宣布:九月一日,开始收费!”
阅读原文
本文仅代表作者观点,版权归原创者所有,如需转载请在文中注明来源及作者名字。
免责声明:本文系转载编辑文章,仅作分享之用。如分享内容、图片侵犯到您的版权或非授权发布,请及时与我们联系进行审核处理或删除,您可以发送材料至邮箱:service@tojoy.com




