台风“格美”北进,吉林省部分地区强降雨持续。
今年第三号台风“格美”将继续西行北进,27日晚开始给我省带来风雨。预计27-30日,我省将继续出现强降雨天气,中东部将出现大雨,东南部将出现大雨(100天)。~150mm),最大降水量30mm~50mm,局地可超过80mm,局地有雷暴大风等强对流天气。自7月下旬以来,强降水没有间歇性,落地区重复。各地要防止流域洪水、中小河洪水、山洪地质灾害以及低洼地区可能造成的田地污水和内涝。
气象灾害预警
7月27日6时24分,吉林省水利厅和吉林省气象局联合升级发布洪水灾害气候风险橙色预警。目前,辽源东部、通化大部分地区、吉林东部和南部地区的平均降水量超过80毫米。预计未来24小时降水将持续,河流洪水、田地污水等可能性较大。
台风“格美”动态
今天(27日)上午5点,第三号台风“格美”中心位于江西省九江市,由强热带风暴级减弱为热带风暴级。外围最大风力为8级(18米/秒),中心最低气压为998百帕。“格美”将以每小时15-20公里的速度向北向西移动,强度将逐渐减弱。
天气预报
受台风“格美”水蒸气和弱化低压北进、副高后切变的影响,7月27日晚至30日,我省将出现明显的降水天气过程,伴有短期强降水、雷暴等强对流天气。过程中累计降雨量:松原南部、长春南部、四平、辽源、吉林、通化北部、白山北部、长白山、延边西部累计降雨量80。~有的地方150mm,130mm。~220mm,个别单点最大可达300mm以上,小时最大雨强400mm~60mm,单点小时雨强最大可达80mm以上;松原中间、长春中间、通化南部、白山南部、延边东部累计降雨量50mm。~80mm;其他地区累计降雨量为15~50mm。
具体预测如下:
27日晚至28日白天,长春南部、四平、辽源、吉林大雨,部分地区大雨,伴有短期强降水、雷暴或冰雹等强对流天气。长春北部、通化、白山、延边西部、长白山保护开发区有中到大雨,松原、延边东部有小到中雨。
28日晚至29日白天,长春南部、四平、辽源、吉林、通化北部、延边西部有大雨,部分地区有大雨,松原、长春北部、通化南部、白山、延边东部有小雨。
29日晚至30日白天,辽源、吉林南部、通化、白山、延边、长白山保护开发区大雨,部分地区大雨,长春南部、四平、吉林北部大雨,其他地区大雨或雷暴。
另外,28-29日,全省大部分有4个~5级西南风,瞬时风速可达7级以上。
气候灾害风险评估
预计27-30日,中东部存在大到暴雨、短期强降水灾害的高风险,中间存在内涝和田地污水的高风险;由于中东部与早期降水过程重叠,部分地区中小河流存在超保水位的气候风险,山区部分地区存在山洪和地质灾害的高风险。
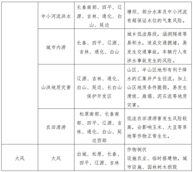
7月28日至30日,气候灾害中高风险地区和行业影响
遇到暴雨怎样自救?
请仔细阅读这个指南!
原题:“台风“格美”北进,吉林省部分地区强降雨持续”
阅读原文
本文仅代表作者观点,版权归原创者所有,如需转载请在文中注明来源及作者名字。
免责声明:本文系转载编辑文章,仅作分享之用。如分享内容、图片侵犯到您的版权或非授权发布,请及时与我们联系进行审核处理或删除,您可以发送材料至邮箱:service@tojoy.com




