第七家上市公司“海尔系”来了
第二次公布后,一家背靠海尔的公司终于通过了听证会。如果成功登陆港股市场,海尔系将在海尔智家、海尔电器、海尔生物等公司之外获得第七家上市公司。
7月22日,根据香港证券交易所的信息,保险代理服务商众淼智能科技(青岛)有限公司(以下简称“众淼创科”)通过上市听证会,距离主板IPO还有很长的路要走。此前,众淼创科于2023年5月和2023年4月两次向香港证券交易所递交。
据悉,众淼创科成立于2017年3月,原名青岛全掌柜科技有限公司,是海尔集团旗下公司。众淼创科自成立以来,主要从事IT服务。2017年12月收购海尔保险代理后,公司业务扩展至保险代理业务,并在发展过程中扩展至咨询服务业务。
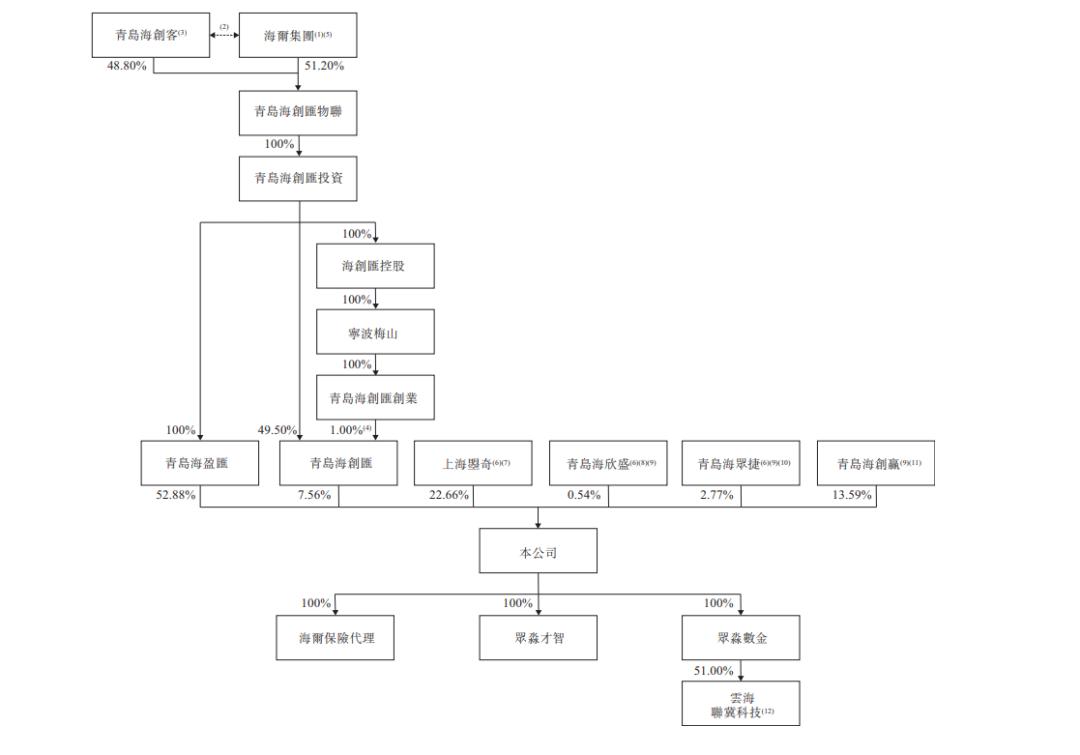
在申请IPO之前,众淼创科完成了A轮和B轮融资,总融资约1.42亿元。海尔集团在成立过程中的股份变动中一直处于控股地位。招股书显示,海尔集团间接持有众淼创科约60.44%的股份,通过青岛海英汇和青岛海创汇。

由此,众淼创科也与海尔系有着深厚的联系。
招股书显示,众淼创科的收入主要来自保险代理业务、IT和咨询服务,保险代理业务的收入主要通过向保险客户分配保险公司合作伙伴的保险产品来赚取。
2021年,2022年,2023年,2024年前4个月,众淼创科实现收入分别为1.20亿元、1.48亿元、1.74亿元和5864.4万元;毛利分别为4804.9万元、6725.9万元、7451.3万元和2483.9万元;净利润分别为2699.2万元、3634.9万元、3899.3万元和1482.9万元。
其中,保险代理业务贡献了大部分收入,主要分销财产保险产品、人寿保险和健康保险产品、意外保险产品和汽车保险产品四类保险产品。招股书显示,2021年、2022年、2023年和2024年前四个月,众淼创科的业务收入分别为1.16亿元、1.31亿元、1.56亿元和5480.2万元,占总收入的96.7%。、88.1%、89.5%和93.4%。
保险业务的销售成本主要包括介绍费和佣金。截至2021年、2022年、2023年和2024年前四个月,战略渠道合作伙伴的介绍费和保险代理人的佣金分别为5820万元、6440万元、8260万元和2940万元,分别占我们同年和同期总收入的48.5%、43.4%、47.5%和50.2%。
在与海尔集团的关联方面,众淼创科从海尔集团购买了多项服务,以满足其业务和运营需要。在2021年、2022年、2023年和2024年的前四个月,众淼创科向海尔集团及其联属公司提供综合服务的费用分别为540百万元、570万元、370万元和60万元。
海尔集团也为众淼创科提供了收益。招股书显示,2021年、2022年、2023年和2024年前四个月,众淼创科归属于海尔集团企业保险用户的佣金收入分别为1828.8万元、2380.9万元、2410万元和910.7万元,约占佣金总收入的15.8%、18.2%、15.5%和16.6%。
另外,2021年、2022年、2023年和2024年前四个月,来自海尔集团及其联合公司的众淼创科IT业务收入分别为57.7万元、604.2万元、873.2万元和166.5万元;来自海尔集团及其联合公司的咨询服务收入分别为79万元、234.6万元、146万元和28.5万元。
虽然与海尔集团的相关收益占比相对较大,但众淼创科在招股书中表示,虽然属于海尔集团的保险用户来自保险公司合作伙伴的稳定佣金收入,但公司已经将我们的保险用户群扩大到覆盖336000多名家庭保险用户和17000多名非海尔集团的企业保险客户。另外,海尔集团保险客户的佣金收入从2022年的18.2%下降到2023年的15.5%。
此外,海尔集团也不是众淼创科的第一大客户。招股书显示,从2021年到2023年,中国平安的最大客户收入约占总收入的35.0%。、38.1%、36.1%、34.1%和31.7%。
截至2024年前四个月,众淼创科账户现金和现金等价物为6367.7万元。根据筹资计划,众淼创科将在未来五年内用于发展保险代理业务,开发和提供IT服务产品,并在保险中介和金融科技行业寻找谨慎的投资和收购。
本文来自微信微信官方账号“直达IPO”,作者:邵延港,36氪经授权发布。
本文仅代表作者观点,版权归原创者所有,如需转载请在文中注明来源及作者名字。
免责声明:本文系转载编辑文章,仅作分享之用。如分享内容、图片侵犯到您的版权或非授权发布,请及时与我们联系进行审核处理或删除,您可以发送材料至邮箱:service@tojoy.com





