注意!这4家化妆品企业被责令停产整改
中新经纬3月27日电 国家药监局网站27日公布《关于广州市嘉美化妆品有限公司等企业飞行检查结果的通告(2023年第18号)》显示,广州市嘉美化妆品有限公司等4家化妆品生产企业因在飞行检查中存在问题,被责令停产整改。
通告显示,近期,国家药监局组织对广州市嘉美化妆品有限公司等4家化妆品生产企业进行了飞行检查。经查,发现上述企业违反了《化妆品监督管理条例》《化妆品生产质量管理规范》等有关规定。上述企业已对存在的问题予以确认。为保障公众用妆安全,国家药监局已要求广东省药品监督管理局责令上述企业暂停生产、经营并进行整改,同时对其立案调查。
具体来看,被责令停产整改的4家公司分别是广州市嘉美化妆品有限公司、百草堂医药股份有限公司、广州市诗凯化妆品有限公司以及广州旭升化工科技有限公司。
4家公司在检查发现缺陷和问题分别是:
广州市嘉美化妆品有限公司在生产过程管理方面存在未按规定执行产品放行管理制度等问题,且存在拒绝、逃避监督检查的行为。

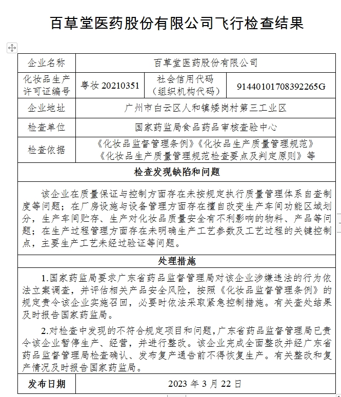
百草堂医药股份有限公司在质量保证与控制方面存在未按规定执行质量管理体系自查制度等问题;在厂房设施与设备管理方面存在擅自改变生产车间功能区域划分,生产车间贮存、生产对化妆品质量安全有不利影响的物料、产品等问题;在生产过程管理方面存在未明确生产工艺参数及工艺过程的关键控制点,主要生产工艺未经过验证等问题。

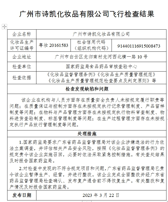
广州市诗凯化妆品有限公司在机构与人员方面存在质量安全负责人未按规定履行职责等问题;在质量保证与控制方面存在未按规定执行记录管理制度、产品留样制度等问题;在物料与产品管理方面存在未按规定执行物料审查制度、物料进货查验制度、标签管理制度等问题;在生产过程管理方面存在未按规定执行产品放行管理制度等问题。

广州旭升化工科技有限公司在厂房设施与设备管理方面存在未按规定执行生产设备管理制度等问题;在物料与产品管理方面存在未按规定贮存原料、执行不合格物料处理规程等问题;在生产过程管理方面存在未按规定执行生产管理制度、产品放行管理制度等问题。

(中新经纬APP)
编辑:郭晋嘉
本文仅代表作者观点,版权归原创者所有,如需转载请在文中注明来源及作者名字。
免责声明:本文系转载编辑文章,仅作分享之用。如分享内容、图片侵犯到您的版权或非授权发布,请及时与我们联系进行审核处理或删除,您可以发送材料至邮箱:service@tojoy.com





