破解票房之谜:为何高票房电影绕不过“猫眼们”?
如此火爆的春节档很多,如此毁誉参半的春节档鲜有。
2023开年,集齐张艺谋、沈腾的《满江红》,以及有票房前作打底的《流浪地球2》接连两部春节档电影票房进入前十,为有些颓靡的中国电影市场注入了一针“强心剂”。与票房同样热闹起来的,还有围绕电影的各种讨论,比如篡改历史、偷票房等。
“是有点久了,该来的总会来。”1月28日,电影《满江红》在官方微博发布声明称,“部分用户通过网络平台捏造有关电影《满江红》的不实信息并大量传播”,并对几个微博大V用户提起诉讼。
令人意外的是,发布这则声明的不是《满江红》的主控出品方欢喜传媒,而是猫眼,《满江红》的出品、发行和宣传方。
事实上,历数近三年的春节档,猫眼的角色越来越亮眼,参与度也越来越高,2021年超越《唐人街探案3》的《你好,李焕英》同样由猫眼出品、发行,到了2022年春节档,猫眼集出品、发行和宣传于一身,最终《这个杀手不太冷静》成为票房黑马。
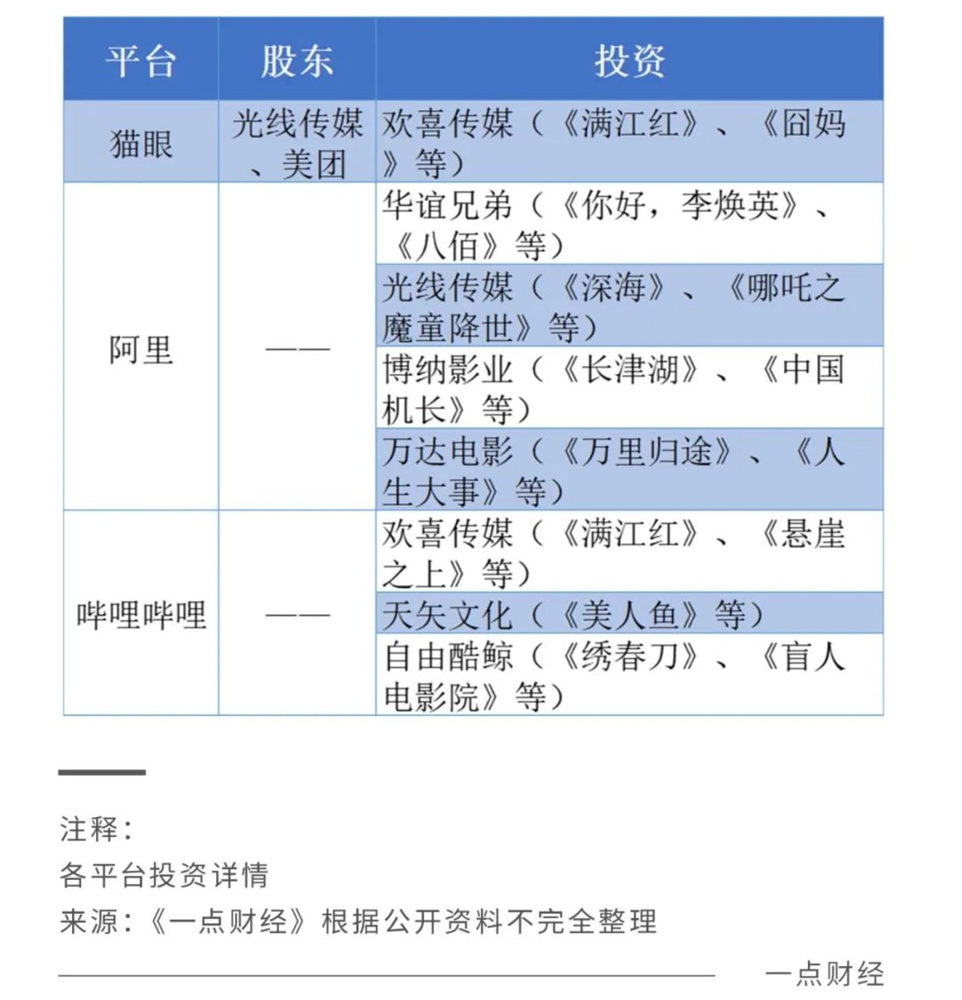
当然,猫眼并不唯一。2020年至今,中国电影艰难求生,在传统影视公司势微的同时,阿里影业、猫眼、哔哩哔哩、微博、抖音等互联网新势力却表现亮眼。数据显示,2022年阿里(包括淘票票、小宇宙)出品的电影票房占全年的43%,猫眼的占比近三分之一。
有钱、懂市场的互联网进入电影行业本是好事,不过,在“踢球”做电影的同时,猫眼、淘票票也是评分平台,哔哩哔哩、微博、抖音是主要的电影宣传平台,是“裁判”。
“既当运动员又当裁判员”,多重角色让局面变得复杂起来。
互联网势力攻入“电影圈”
电影是一个圈,由“制作方-发行方-宣传方-院线-影院-观众”的闭环构成。这个闭环说复杂也复杂,说简单也简单。
说复杂,电影被称为“世界第七大艺术”,摄影、剪辑、音乐、表演都是一门艺术;电影除了是影人的自我表达外,还是一门生意,琢磨观众的喜好同样是一门艺术。
说简单,如今的中国电影制作宣发已形成套路,每年那么多的高票房影片背景越来越相似。
近五年(2018-2023年)的高票房电影中,阿里影业、猫眼、淘票票、腾讯影业、哔哩哔哩、抖音文化/字跳网络、微博(微博)、优酷等互联网平台频繁出现。
据《一点财经》统计,2018-2022年中国票房前十以及2023年春节档前二的42部电影中,有阿里影业、猫眼、淘票票、腾讯、微博(微博)、优酷猫眼、淘票票等参与的影片有37部,占比88%。

其中,阿里影业表现最为突出,阿里巴巴主出品/发行的作品共14部,占比三分之一,主出品的有13部,主发行的有4部,包括《西虹市首富》、《我和我的祖国》、《中国机长》、《烈火英雄》、《八佰》、《长津湖》、《中国一生》、《独行月球》等。
猫眼表现也相当活跃,主出品/发行、宣传的有10部,占比24%,近四分之一,主出品的有9部,主发行的有9部,负责宣传的有3部,包括《捉妖记2》、《飞驰人生》、《你好,李焕英》、《独行月球》、《这个杀手不太冷静》、《满江红》等。
阿里旗下、在购票业务上对标猫眼的淘票票,在电影制作上参与较少,主出品/发行的作品共7部,占比近17%,主出品的有3部,包括2018年的《捉妖记2》、2020年的《送你一朵小红花》以及2022年的《人生大事》。
年度前十中,抖音文化、微博出品/发行的电影还相对较少,均为1部,是2022年的《人生大事》。
近年来,中国电影市场有两个趋势十分明显,一个是受经济下行和疫情的双重影响,电影市场承压;一个是阿里影业、猫眼等正在主导电影的出品、发行。
以2022年为例,数据显示,2022年中国电影总票房300.67亿,不到2019年的二分之一。而阿里系(包括阿里影业、淘票票、小宇宙、优酷)出品的电影票房高达130多亿,占比43%;猫眼参与出品的电影总票房达到99.61亿,占比近三分之一。
其中原因,一方面是电影寒冬下,为分散风险,电影公司抱团取暖,有数据显示,2022年票房前十的电影平均有28.6家出品公司,半数影片的参投公司超过了30家;一方面是阿里影业、猫眼等互联网企业已崛起进入“主流电影圈”。
“发行渠道可称王,内容制作还是门外汉”,2016年有媒体在点评互联网影业时表示。站在当下,这一点评或许可以变为“发行渠道可称王,内容制作已入门”。
起于2016,绕不过的“猫眼们”
互联网平台深入电影行业可以分为两个阶段,一个是2016年前后,活跃的是阿里影业、猫眼、淘票票等平台;一个是2020年,入局的是抖音、微博、哔哩哔哩等。
2016年前,虽然不少电影背后就有互联网票务平台参与联合出品,但互联网平台更多瞄向的仍然是在线票务。比如猫眼虽然从2014年的《心花路放》就开始涉足互联网宣发,2015年参与了《栀子花开》、《港囧》的在线发行,但并没有在电影上游大力度投入。
猫眼出品的电影,最早可以追溯到2016年的《年兽大作战》、《我叫MT之山口山战记》、《驴得水》、《我不是潘金莲》等。其中,《驴得水》可以看作是猫眼正式向电影出品发行迈进的开端——票房1.72亿,猫眼是第二出品方和第一发行方。
2017年,时任猫眼COO的康利曾坦言,“我觉得猫眼已经过了拿联合发行联合出品项目来给自己粉饰的阶段了。”当年猫眼出品了首个过20亿的影片《羞羞的铁拳》(22.13亿),次年出品了《捉妖记2》等。
近三年,猫眼在电影上的涉足更加深入,在主出品、发行的7部作品中,除了《捉妖记2》、《飞驰人生》是2020年前的作品外,《你好,李焕英》、《怒火·重案》、《独行月球》、《这个杀手不太冷静》以及《满江红》都于2021年后上映。
也是从2021年开始,猫眼开始涉足电影宣传,分别涉及2021年的《怒火·重案》、2022年的《这个杀手不太冷静》以及最近的《满江红》。

阿里系同样在2016年前后加大了在电影上的投入,一方面整合阿里影业,将淘宝电影、娱乐宝等并入,参与博纳的私有化;一方面将淘宝电影改名“淘票票”,加大在票务上的耕耘。
也是从2016年开始,阿里系开始参与电影的出品发行,2016年的《摆渡人》是其首部全面主控的电影,2017年的《三生三世十里桃花》,阿里影业是第二出品人。2018年至今,阿里系更是风生水起,2022年作为第三出品人的《独行月球》揽获31亿票房。
在阿里影业、猫眼深入电影行业时,另一些互联网平台也瞄上了电影,比如抖音、哔哩哔哩、微博。其中有的早在2016年时就参与电影出品,但于2020年开始才加快动作。
哔哩哔哩早在2016年就开始参与电影出品,不过深入电影上游是在2020年,这一年8月哔哩哔哩宣布以5.13亿港元投资欢喜传媒。2021年其在电影上的动作加快,2022年参与出品了《新神榜:杨戬》。

抖音、微博在电影出品上则是完完全全的“后起之秀”,并且两者的电影出品之路十分投缘地皆开始于2020年的《赤狐书生》,并在2021年、2022年加快动作。
其中,抖音一方面布局票务,2021年收购票务平台“影托邦”,2022年将其更名为抖音电影票;一方面参与电影的出品、发行。2021、2022年均出品了两部电影,2023年春节档联合出品了《交换人生》、《满江红》、《流浪地球2》。

微博则是在2021年尝试了《我的姐姐》发行,2022年出品了《妈妈》、《世间有她》、《人生大事》、《喜洋洋与灰太狼之筐出未来》等作品。

2016年,传统电影人还在高喊“为BAT打工”,如今大家已坦然接受,并与之和谐如一家。
生态扩张,没有尽头
在电影之路上,有了阿里电影、猫眼的开路,抖音、哔哩哔哩、微博等新秀正加快行驶。为什么这些互联网企业对电影如此青睐有加?为何是2016、2020成为崛起时间点?
2016年,猫眼、阿里正在票补上打得火热,试图用补贴占领市场,打败对手再谈盈利。双方激战正酣时,“弹药”入库,2016年猫眼、淘票票分别获得了33亿美元、17亿元的投资,他们变得更加大胆,向上游延伸,从事电影出品、发行就成为了必选项。
票务本身赚的是渠道抽成的钱,而向上游延伸,他们可以从赚卖票的钱到赚拍电影的钱,增强自身的盈利能力。有资料显示,中国电影票房在抽税后会按比例分给院线、出品方+发行,比例大概在57%:43%。
阿里影业最新发布的财报显示,内容业务已成为其核心业务,2022年上半年,阿里影业内容收入10.4亿元,同比增长85%,占总收入56.86%。猫眼娱乐的内容服务业务营收占比也在持续增加,从2021年上半年的36.7%、2021年的40%到2022年上半年的44.8%。
2018年后,票补取消,用票务这个前端入口抢占市场的路被堵死,这些互联网企业们就更要走向上这条路,为的不只是营利,还有完善生态,最大程度发挥自身生态的价值。

所谓“向上”,一方面是用资本砸,投资收购影视制作公司,比如猫眼、哔哩哔哩投资有张艺谋、徐峥、宁浩等导演加持的欢喜传媒,哔哩哔哩投资路阳的自由酷鲸;一方面是躬身入场,自己做出品、发行和宣传。
相较于传统影视公司来说,这些互联网公司在电影制作发行上存在两大优势:一个是数据,平台内沉淀的大量数据让它们更了解用户,在制作、发行、宣传上更有针对性、效率更高;一个是入口。
无论是猫眼自身以及它可以连接的微信、美团,阿里影业相关的淘票票、支付宝、淘宝,还是抖音、微博、B站,都是有着亿级乃至10亿级用户的超级入口;这些入口多种多样,覆盖社交、本地生活、支付、购物、娱乐等领域。
在电影全面触网的年代,数据和入口两大优势,让阿里影业、猫眼们可以一手抓内容生产,一手抓用户触达,实现一个从生产到宣发、购票的闭环,从而最大化其数据和入口的价值。
对电影来说,这个闭环几乎就是电影“制作方-发行方-宣传方-院线-影院-观众”的闭环——当然,在院线这一环节上稍弱;对消费者来说,这个闭环是从社交、消费到娱乐的无处不在。
“过去,电影的发行渠道一直由寡头发行公司牢牢把控,他们决定了观众能看到哪些电影。而现在,随着电影市场的爆发,逐渐掌握了渠道和社交平台的猫眼们,依托于互联网的强大力量,正在打破这一行业壁垒。”2016年4月,猫眼电影独立运营时,有媒体点评道。
现在,随着闭环的完成,互联网平台们开始影响哪些电影能被观众知道,能被观众喜欢。
比如猫眼、淘票票除了是购票平台、出品方、宣传方之外,还是评分平台。随着在电影上的深度参与,它们的影片评分与豆瓣等第三方平台的评分差距进一步拉大。
比如2012年的《泰囧》,豆瓣评分7.5,猫眼、淘票票评分分别为8.7、8.0,评分差距在0.5-1.5之间;2015年的《港囧》,豆瓣评分5.7,猫眼、淘票票评分8.4、8.4,评分差距几乎达到3.0。现在猫、淘评分动辄在9分上下,评分差距也大多在2、3分。
而基于各自出品、发行、宣传方的不同,同一档期的两部电影在不同平台上的评分表现也不同。以此次春节档为例,除了猫眼平台外,《流浪地球2》在淘票票、豆瓣、知乎、微博的评分均高于《满江红》,而猫眼是《满江红》的出品、发行、宣传方。

一直以来,互联网都奉行生态论,数据和入口也让“生态论”大有可为,阿里的电商生态、腾讯的文娱生态、美团的本地生活生态都相当完整,其中有纵有横。猫眼、阿里影业们如今也在试图扩大自己的横纵向生态,横向上跨行业,纵向上深入产业。
它们的生态还在持续扩张,似乎没有尽处。
结语
心理学家罗伯特·扎荣茨曾做过一个实验,让一群人看某个学校的毕业纪念册,纪念册里的人他们此前都不认识,有人的照片出现一两次,有的出现十几次,有的出现二十几次,最后在好感评价时,照片出现次数越高的人越被喜爱。
这就是社会心理学上有名的“曝光效应”,它证明,人极容易被自己的眼睛所欺骗,只要人、事、物频繁在眼前出现,就极容易被人喜欢上,也就是说,好感的确是可以刷出来的。
那么,在信息爆炸的年代,掌握了人们的信息获取,就有可能掌握了他们的喜好,并借此推出一个又一个商业奇迹。在电影票房上,这个“奇迹”适用吗?似乎是的,以社交、娱乐、购物为主要生活场景的人们,或许在无形间就喜欢上了一部电影。
只是,这正常吗?
版权说明:
本文仅代表作者个人观点,版权归原创者所有。部分图片源自网络,未能核实归属。本文仅为分享,不为商业用途。若错标或侵权,请与我们联系删除。
本文仅代表作者观点,版权归原创者所有,如需转载请在文中注明来源及作者名字。
免责声明:本文系转载编辑文章,仅作分享之用。如分享内容、图片侵犯到您的版权或非授权发布,请及时与我们联系进行审核处理或删除,您可以发送材料至邮箱:service@tojoy.com





