华为大反腐!任正非震怒,多人被开除!背后暴露一个深层问题!

华为被曝出某部门大规模裁员超百人,而背后,竟然是一个招聘黑色产业链:
hr和领导沆瀣一气,帮应聘的外包员工作弊、泄题,收取内推费用,入职后工资还要“抽成”。
据财新报道,华为整顿内部“违规招聘”。3月10日,华为内部通报,在招聘非雇员过程中,多名产品线负责人存在自身参与替考、安排别人代考、向候选人泄题等违规行为;亦有多人存在通过出卖公司信息资产获利的情况。经研究,对涉事人员予以开除,并要求其退回非法获利、赔偿公司损失。


内推费2万
入职还要“月供”2000
在财新报道之前,已经有小道消息在社交媒体上广泛传播,称华为存储被曝大规模裁员超百人,原因可能与公司招聘工作腐败有关。
据网传聊天截图显示,“据说招一个人可以拿2W内推费,然后这边hr对外说包进od,收费。公司这边帮忙捞人,协助作弊,有代考,泄题,写好面评。入职之后一个月收两千。”

也就是说,每个外包,至少能“薅”2万,如果入职之后,每月还能持续“薅”2000元。一年“月供”就是2.4万。
好家伙,听说过月供房子、车,第一次听到工作“中介费”还要月供的。也真是开了眼了。

外包员工待的越久,泄题人就能收更多的钱。
网传截图称,“共裁了快100个od(外包)。”如果仅以2万元内推费计算,腐败总金额超200万元。
而实际的可能更高。据网传截图称,涉案金额超过5100万。但实际究竟涉及多少金额暂不清楚,华为方面也暂未就此事做出回应。


50多名正式员工被开除或降级
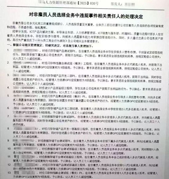
同时流传出来的还有一份该公司人力资源管理部发出的《对非雇员人员选择业务中违规事件相关责任人的处理决定》,通知的时间为2025年。
通知中显示,经审计发现,ICT产品与解决方案、半导体业务部、人力资源管理部、ICT销售与服务部、终端BG、质量与流程IT部多人在非雇员人员选择业务中,存在安排/参与替考、向候选人透露服务能力考察题目等违规行为,同时,多人通过出卖公司信息资产获利。
从通知截图来看,确实有多名带员工编号的项目经理、产品经理、高级工程师被开除。

网传聊天记录称,“共裁了50几个正式(员工)”“大领导几乎一个不剩。”
不过也有看过处理决定全文的网友称,被开除的正式员工有36个。还有20多个领导和hr被通报批评和降级。

有人就好奇了,上下沆瀣一气这么久了,所以事情究竟是怎么被发现的?
有网友称,“听说是兄弟部门看不下去举报的”

有网友透露,“分账不均,自己举报的”

还有广东的网友透露,“内部早就知道有这个问题了,一直攒着到人力过剩的时候开始‘倒查’,干掉这些全都不用赔偿。”


当华为在清理门户时,医美龙头华熙生物也在上演着一出大戏。
就在前几天,华熙生物董事长赵燕拍桌怒吼:“所有贪腐人员月底前限时交代问题、提交辞呈,否则直接送司法!”这话可不是吓唬人!

2024年华熙净利润暴跌72%,股价从300多块跌成49块的“骨折价”,再不刮骨疗毒,怕是连玻尿酸都救不了这烂摊子。
事实上,今年以来,大公司反腐的消息并不少。从腾讯到阿里,从网易到小米,一场没有硝烟的战争已持续多年。这不是商战剧,而是真实的互联网反腐风云。
3月6日,字节跳动一份内部通报炸翻互联网圈:全年辞退违规员工353人,其中39人被追究刑事责任。
1月16日,腾讯也发布反舞弊通报称,2024年全年,内部有20多人被送进了局子。从相关表述来看,多数人的违规违法行为是“为外部公司谋取利益,并收取外部公司好处费”。
1月17日,网易内部也公布了此前“网易游戏高管贪腐”事件的后续调查通报。通报显示,过去半年,网易内部发生了5起刑事类案件,9起严重违规被辞退、永不录用案件。这些案件共涉及27名员工。
再往前,去年6月,小米内部通报违规违纪案件,两名国际业务部地区总经理涉嫌贪腐被辞退。一个虚构外包合同,一个向合作商索要巨额贿赂,结果全被没收期权踢出公司,并对其启动刑事及民事维权。
去年5月,阿里被爆出贪腐大案,一名普通员工涉案近亿。根据报道,这名普通员工在短短一年多时间内,利用入驻审核等权限疯狂向商家敛财,涉案金额高达1.3亿元,其中受贿金额竟达9200多万元,其贪婪程度令人咋舌。

这一通看下来,感觉这剧情比《狂飙》还刺激——只不过高启强卖的是小灵通,互联网精英们倒腾的是流量、数据和算法推荐位。
那么问题来了,为啥大公司反腐年年抓,年年有?
首先是权力滋生贪腐空间。
比如阿里旗下优酷原总裁杨某因受贿855万元被判7年;文娱、金融等业务涉及大量资金流动和资源分配。再比如360公司知识产权部的资深总监黄某,因涉嫌收受多家代理商贿赂被抓。

当然,贪腐不分级别,从高管到普通员工,只要手里有点权力就可能犯错。比如阿里那位涉案过亿的普通员工。根据阿里之前的通告,在这群人当中,既有自己主动联系商户寻求权力寻租的,也有被商户主动行贿而迷失自我的。
其次,虚拟资源监管难。数据、流量、游戏道具这些虚拟资产,监管起来比实体资源难太多。字节跳动揪出的案件里,有人用区块链洗钱,把赃款转换成虚拟货币,这些看不见摸不着的“数字赃物”,查起来比追查现金还难。
第三则是快文化催生的心理失衡。这几年流传的35岁危机、996内卷,让一些人产生“捞一票就跑”的心态。某大厂员工坦言:“看着身边人开豪车住大房,心态慢慢就崩了。”当内卷成为常态,一些人就会产生铤而走险的心理。
回首过去十余年,从阿里巴巴2009年成立廉政部开始,互联网大厂们就在反腐这条路上越挫越勇,从设立专门的反腐部门,到引入高科技手段进行监管,再到联合成立阳光诚信联盟,誓要把那些屁股本来不干净的人揪出来。
这场风暴刮到现在,已经不只是清理门户这么简单。当字节把17个贪腐分子实名挂网,当腾讯拉黑30家“永不合作”供应商,整个行业都在重新洗牌。

与其羡慕灰色收入,不如专注本分
马云曾说过:“我们要让天下没有难做的生意。”但现在看来,这句话后面应该再加上一句:“更要让天下没有肮脏的生意。”
对于企业来讲,这场反腐大战没有终点——就像杀毒软件永远在更新病毒库。就像系统升级,永远没有最终版本,只有不断迭代的新版本。
下次看到反腐通报时,别只当吃瓜群众。那些被送进去的“大厂精英”在用亲身经历告诉我们:在互联网这个造梦场,走捷径的永远成不了最终赢家。真正的王者,永远是那些对着诱惑能说不,对着代码能熬通宵,对着理想能死磕到底的追梦人。
毕竟,再精妙的算法也算不出人心,再高的职位也买不到心安。这世上最稳当的“变现方式”,从来都是把手头的事做到极致——你看任正非搞芯片,饺子导演拍出《哪吒》,哪个不是十年磨一剑?
江湖路远,唯有正道是沧桑。
本文仅代表作者观点,版权归原创者所有,如需转载请在文中注明来源及作者名字。
免责声明:本文系转载编辑文章,仅作分享之用。如分享内容、图片侵犯到您的版权或非授权发布,请及时与我们联系进行审核处理或删除,您可以发送材料至邮箱:service@tojoy.com





